Rangkaian Timer On Delay. Aplikasi rangkaian pemicu relay, ini adalah rangkaian / alat yang akan memicu relay untuk menjadi on ketika sesuai situasi / kondisi tertentu. Akan tetapi pada artikel kali ini kami hanya akan fokus membahas rangkaian timer dengan ic 555. Memahami tdr timer delay relay atau saklar waktu. Kondisi relay (r1) yang aktif akan mengakibatkan timer1 (t1) juga aktif dan menghitung selama 5 detik.
ELECTRONICA INDUSTRY Penghasil Delay From electricalindustry.blogspot.com
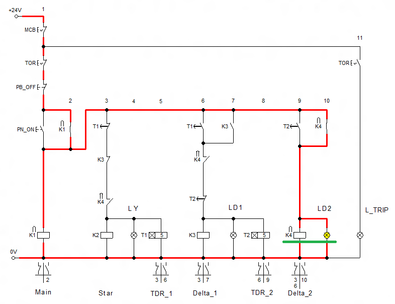
Pada saat tombol start di tekan, maka tegangan 24 volt akan mengalir dan menagktifkan relay (r1). Rangkaian kontrol motor listrik 3 fasa hidup mati bergantian secara otomatis menggunakan timer delay relay (tdr) dibahas lebih detail bismillahirohmanirohim rangkaian kontrol adalah rangkaian untuk mengendalikan sebuah motor listrik 3 fasa biasanya rangkaian ini disimpan pada sebuah bawadah yang bernama panel box Timer 1 dan timer 2 adalah timer setting waktu lama putaran motor untuk kontaktor 1 dan kontaktor 2 (k1 & k2) Timer akan menghitung sampai preset value dan timer contact akan aktif 3. Time delay relays are simply control relays with a time delay. Simulasi rangkaian timer on delay dan off delay.
Rangkaian kontrol motor listrik 3 fasa hidup mati bergantian secara otomatis menggunakan timer delay relay (tdr) dibahas lebih detail bismillahirohmanirohim rangkaian kontrol adalah rangkaian untuk mengendalikan sebuah motor listrik 3 fasa biasanya rangkaian ini disimpan pada sebuah bawadah yang bernama panel box
Ic 555 ini merupakan sebuah perangkat elektronika yang dikenal sebagai ic timer atau ic clock dimana perangkat ini paling sering digunakan sebagai input sinyal clock pada rangkaian (perubahaan sinyal dari low ke high) atau sebagai timer delay rangkaian. Rangkaian pemicu ini biasanya memiliki sensor atau rangkaian timer (memanfaatkan �time delay�). Timer dapat dibedakan dari cara kerjanya yaitu timer yang bekerja menggunakan induksi motor dan menggunakan rangkaian elektronik. Aplikasi rangkaian pemicu relay, ini adalah rangkaian / alat yang akan memicu relay untuk menjadi on ketika sesuai situasi / kondisi tertentu. Pada kesempatan kali ini saya akan membahas mengenai tdr, atau juga bisa disebut timer, atau saklar waktu, baik dari segi pengertian sampai prinsif dan penerapan pada rangkaian elektronik. Aplikasi dan rangkaian time delay relay (tdr) 12 november 2019.
Source: trikueni-desain-sistem.blogspot.com
Tdr (time delay relay) sering disebut juga relay timer atau relay penunda batas waktu banyak digunakan dalam instalasi motor terutama instalasi yang membutuhkan pengaturan waktu secara otomatis. Aplikasi dan rangkaian time delay relay (tdr) 12 november 2019. Simulasi rangkaian timer on delay dan off delay. Timer atau kepanjanganya time delay relay adalah sebuah komponen elektronik yang dibuat untuk menunda waktu yang bisa disetting sesuai range timer tersebut, dengan memutus sebuah kontak relay yang biasanya digunakan untuk memutus atau menyalakan sebuah rangkaian kontrol. M1 motor pompa 220 vac.
Source: teknosip13.blogspot.com
T2 timer on delay set 17 jam; Timer dapat dibedakan dari cara kerjanya yaitu timer yang bekerja menggunakan induksi motor dan menggunakan rangkaian elektronik. Tdr (time delay relay) sering disebut juga relay timer atau relay penunda batas waktu banyak digunakan dalam instalasi motor terutama instalasi yang membutuhkan pengaturan waktu secara otomatis. Pengertian time delay relay timer prinsip kerja time delay relay Cara kerja rangkaian on delay :
Source: electricalindustry.blogspot.com
T2 timer on delay set 17 jam; S1 reset button, ditekan pada jam 11:00 sebagai awal kerja rangkaian #1 magnetic relay coil 220 vac; Contoh pembahasan timer on delay pada rangkaian penggunaan timer omron untuk mengontrol lampu tl. Untuk memanfaatkan timer on delay sebagai penunda waktu off saklar atau berfungsi. Apabila tombol bs1 ditekan maka arus akan mengalir menuju koil timer t1 sehingga koil menjadi magnet yang menyebabkan kontak bantu t1 (yang no)terhubung, t1 (yang nc) terputus (untuk delay 5 detik) dan arus mengalir menuju koil kontaktor x melewati t2 (yang nc) sehingga.
Source: praja.id
Timer ini biasanya digunakan sebagian besar dunia industri, yang dirangkai. Untuk memanfaatkan timer on delay sebagai penunda waktu off saklar atau berfungsi. S1 reset button, ditekan pada jam 11:00 sebagai awal kerja rangkaian #1 magnetic relay coil 220 vac; Rangkaian timer dengan ic 555. Pada saat tombol start di tekan, maka tegangan 24 volt akan mengalir dan menagktifkan relay (r1).
Source: agungnugroho-me.blogspot.co.id
Peralatan kontrol ini dapat dikombinasikan dengan peralatan kontrol. Rangkaian timer on off otomatis sangat sederhana. Membuat rangkaian timer delay off sederhana dengan transistor bc 547simak videonya gaess🙏.…. Timer on delay, yang berfungsi untuk menunda waktu on saklar. Tdr (time delay relay) sering disebut juga relay timer atau relay penunda batas waktu banyak digunakan dalam instalasi motor terutama instalasi yang membutuhkan pengaturan waktu secara otomatis.
Source: elektronikabersama.web.id
T1 timer off delay set 7 jam; Ic 555 dan contoh rangkaiannya. Saklar s1 dalam keadaan off (terbuka), maka tidak ada arus yang mengalir baik ke timer t1 maupun lampu l1. Sebagai timer off delay seperti pada wiring diagram otomatis pompa. Apabila tombol bs1 ditekan maka arus akan mengalir menuju koil timer t1 sehingga koil menjadi magnet yang menyebabkan kontak bantu t1 (yang no)terhubung, t1 (yang nc) terputus (untuk delay 5 detik) dan arus mengalir menuju koil kontaktor x melewati t2 (yang nc) sehingga.
Source: youtube.com
Timer on delay, yang berfungsi untuk menunda waktu on saklar. Ic 555 ini merupakan sebuah komponen elektronika yang dikenal sebagai ic timer atau ic clock dimana perangkat ini seringkali digunakan sebagai timer rangkaian ataupun trigger sinyal clock suatu rangkaian elektronika. Tdr (time delay relay) sering disebut juga relay timer atau relay penunda batas waktu banyak digunakan dalam instalasi motor terutama instalasi yang membutuhkan pengaturan waktu secara otomatis. Ic 555 ini merupakan sebuah perangkat elektronika yang dikenal sebagai ic timer atau ic clock dimana perangkat ini paling sering digunakan sebagai input sinyal clock pada rangkaian (perubahaan sinyal dari low ke high) atau sebagai timer delay rangkaian. Untuk memanfaatkan timer on delay sebagai penunda waktu off saklar atau berfungsi.
Source: elektronikabersama.web.id
Timer atau kepanjanganya time delay relay adalah sebuah komponen elektronik yang dibuat untuk menunda waktu yang bisa disetting sesuai range timer tersebut, dengan memutus sebuah kontak relay yang biasanya digunakan untuk memutus atau menyalakan sebuah rangkaian kontrol. S1 reset button, ditekan pada jam 11:00 sebagai awal kerja rangkaian #1 magnetic relay coil 220 vac; Aplikasi dan rangkaian time delay relay (tdr) 12 november 2019. Rangkaian pemicu ini biasanya memiliki sensor atau rangkaian timer (memanfaatkan �time delay�). Simulasi rangkaian timer on delay dan off delay.
Source: soaltematikdoc.blogspot.com
Pengertian time delay relay timer prinsip kerja time delay relay Timer akan mati (kembali ke. Berdasarkan sifat saklarnya, timer ini terbagi menjadi dua, yaitu: We would like to show you a description here but the site won’t allow us. Timer bekerja jika timer coil mendapat logika 1 dari inputnya 2.
Source: soaltematikdoc.blogspot.com
Ic 555 dan contoh rangkaiannya. Saklar s1 dalam keadaan off (terbuka), maka tidak ada arus yang mengalir baik ke timer t1 maupun lampu l1. Ic 555 ini merupakan sebuah perangkat elektronika yang dikenal sebagai ic timer atau ic clock dimana perangkat ini paling sering digunakan sebagai input sinyal clock pada rangkaian (perubahaan sinyal dari low ke high) atau sebagai timer delay rangkaian. Aplikasi rangkaian pemicu relay, ini adalah rangkaian / alat yang akan memicu relay untuk menjadi on ketika sesuai situasi / kondisi tertentu. Secara fisik ic 555 berbentuk dip atau dual inline package dengan.
Source: youtube.com
Pada saat tombol start di tekan, maka tegangan 24 volt akan mengalir dan menagktifkan relay (r1). Rangkaian pemicu ini biasanya memiliki sensor atau rangkaian timer (memanfaatkan �time delay�). Ic timer 555 merupakan ic atau sirkuit terpadu (chip) yang digunakan dalam berbagai aplikasi pewaktuan, sumber pulsa gelombang, serta aplikasi osilator. Akan tetapi pada artikel kali ini kami hanya akan fokus membahas rangkaian timer dengan ic 555. S1 reset button, ditekan pada jam 11:00 sebagai awal kerja rangkaian #1 magnetic relay coil 220 vac;
Source: freetoeducation.blogspot.com
Namun dalam pergantian putaran motor saya selipkan timer 3 sebagai delay penunda putaran. T2 timer on delay set 17 jam; Rangkaian timer on off otomatis sangat sederhana. Timer akan mati (kembali ke. Aplikasi rangkaian pemicu relay, ini adalah rangkaian / alat yang akan memicu relay untuk menjadi on ketika sesuai situasi / kondisi tertentu.
Source: elektronikabersama.web.id
Kondisi awal rangkaian akan terlihat seperti gambar (a) 2. Kondisi awal rangkaian akan terlihat seperti gambar (a) 2. Rangkaian yang menggunakan sensor misalnya sensor suhu, sensor air, sensor cahaya, sensor arus, dll. Aplikasi rangkaian pemicu relay, ini adalah rangkaian / alat yang akan memicu relay untuk menjadi on ketika sesuai situasi / kondisi tertentu. Cara kerja rangkaian on delay :
Source: soaltematikdoc.blogspot.com
Apabila tombol bs1 ditekan maka arus akan mengalir menuju koil timer t1 sehingga koil menjadi magnet yang menyebabkan kontak bantu t1 (yang no)terhubung, t1 (yang nc) terputus (untuk delay 5 detik) dan arus mengalir menuju koil kontaktor x melewati t2 (yang nc) sehingga. Timer ini dimaksudkan untuk mengatur waktu hidup atau mati dari kontaktor atau untuk merubah sistem bintang ke segitiga dalam delay waktu tertentu. Timer dapat dibedakan dari cara kerjanya yaitu timer yang bekerja menggunakan induksi motor dan menggunakan rangkaian elektronik. Rangkaian kontrol motor listrik 3 fasa hidup mati bergantian secara otomatis menggunakan timer delay relay (tdr) dibahas lebih detail bismillahirohmanirohim rangkaian kontrol adalah rangkaian untuk mengendalikan sebuah motor listrik 3 fasa biasanya rangkaian ini disimpan pada sebuah bawadah yang bernama panel box Kondisi awal rangkaian akan terlihat seperti gambar (a) 2.
Source: youtube.com
Peralatan kontrol ini dapat dikombinasikan dengan peralatan kontrol. Timer ini dimaksudkan untuk mengatur waktu hidup atau mati dari kontaktor atau untuk merubah sistem bintang ke segitiga dalam delay waktu tertentu. Untuk memanfaatkan timer on delay sebagai penunda waktu off saklar atau berfungsi. Tdr (time delay relay) sering disebut juga relay timer atau relay penunda batas waktu banyak digunakan dalam instalasi motor terutama instalasi yang membutuhkan pengaturan waktu secara otomatis. T1 timer off delay set 7 jam;
Source: ajat.xyz
Contoh pembahasan timer on delay pada rangkaian penggunaan timer omron untuk mengontrol lampu tl. Rangkaian pemicu ini biasanya memiliki sensor atau rangkaian timer (memanfaatkan �time delay�). Rangkaian yang menggunakan sensor misalnya sensor suhu, sensor air, sensor cahaya, sensor arus, dll. Saklar s1 dalam keadaan off (terbuka), maka tidak ada arus yang mengalir baik ke timer t1 maupun lampu l1. Peralatan kontrol ini dapat dikombinasikan dengan peralatan kontrol.
Source: nyebarilmu.com
Ic 555 dan contoh rangkaiannya. T1 timer off delay set 7 jam; Ic 555 dan contoh rangkaiannya. Timer off delay, berfungsi untuk menunda waktu off saklar. Pada saat tombol start di tekan, maka tegangan 24 volt akan mengalir dan menagktifkan relay (r1).
Source: rokhmad.com
Kondisi relay (r1) yang aktif akan mengakibatkan timer1 (t1) juga aktif dan menghitung selama 5 detik. This timer is normally open and… off delay timer. Membuat rangkaian timer delay off sederhana dengan transistor bc 547simak videonya gaess🙏.…. Ic timer 555 merupakan ic atau sirkuit terpadu (chip) yang digunakan dalam berbagai aplikasi pewaktuan, sumber pulsa gelombang, serta aplikasi osilator. Sebagai timer off delay seperti pada wiring diagram otomatis pompa.
This site is an open community for users to do sharing their favorite wallpapers on the internet, all images or pictures in this website are for personal wallpaper use only, it is stricly prohibited to use this wallpaper for commercial purposes, if you are the author and find this image is shared without your permission, please kindly raise a DMCA report to Us.
If you find this site adventageous, please support us by sharing this posts to your favorite social media accounts like Facebook, Instagram and so on or you can also save this blog page with the title rangkaian timer on delay by using Ctrl + D for devices a laptop with a Windows operating system or Command + D for laptops with an Apple operating system. If you use a smartphone, you can also use the drawer menu of the browser you are using. Whether it’s a Windows, Mac, iOS or Android operating system, you will still be able to bookmark this website.



