Rangkaian Led Berjalan Tanpa Ic. Running led atau led berjalan merupakan sebuah rangkaian elektronika yang mengasyikan. Rangkaian panel surya / lampu otomatis mini. Led berjalan tanpa ic / membuat led flasher type lexus tanpa ic bahan : Once all the letters of the message have been lit up, the circuit gets reset.
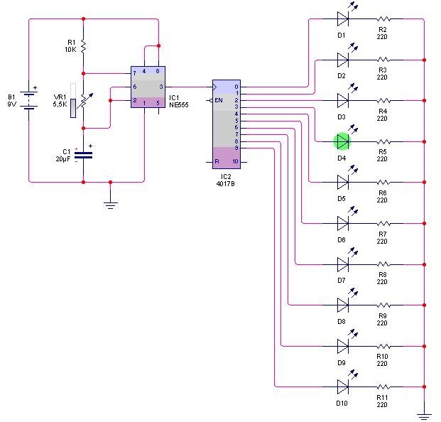
Rangkaian Lampu LED Berjalan Menggunakan IC NE555 dan IC 4017B From hoo-tronik.com
Rangkaian power supply 12 volt tanpa trafo. Oleh karena itu ic cd 4017 ini paling sering digunakan pada rangkaian led berjalan. 76+ skema rangkaian lampu led berjalan 12 volt by aruslistrik25@gmail.com september 02, 2021 0 comments poin pembahasan 76+ skema rangkaian lampu led berjalan 12 volt adalah : Lama atau tidaknya waktu led hidup bergantian dapat kita atur dari variabel resistor atau kapasitor yang kita pasang pada ic 555. Pada ic inilah semua program diisikan, sehingga rangkaian dapat berjalan sesuai dengan yang dikehendaki. Poin pembahasan baru 34+ rangkaian transistor running led adalah :
Poin pembahasan baru 34+ rangkaian transistor running led adalah :
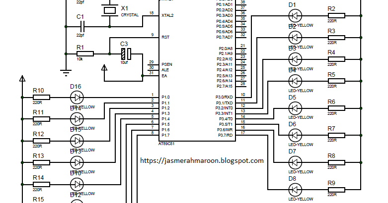
Rangkaian power supply 12 volt tanpa trafo. Ic 555 berfungsi sebagai rangkaian pewaktu (clock) yang dirangkaian sebagai rangkaian multivibrator astabil (astable. Kompoen utama dari rangkaian ini adalah ic mikrokontroler at89s51. Membuat running led (led berjalan). Running led atau led berjalan merupakan sebuah rangkaian elektronika yang mengasyikan. Posted by unknown, published at 11:19 am, and have.
Source: hoo-tronik.com
Berikut ini saya sajikan skema rangkaiannya. Sirkuit led dapat didesain dengan cara menyusun led dalam posisi maupun jumlah tegangan yang diperlukan seluruh led dalam rangkaian tadi. Penjelasan sedikit mengenai rangkaian, rangkian ini merupakan sistem minimun mikrokontroler dasar pada unumnya dimana digunakan crystal external dan capasitor sebagai pembangkit frekuensinya, pada pembuatan running led ini pin yang digunakan saya sesuaikan dengan pin dari arduino uno yang menggunakan ic atmega328/atmega8 untuk pin yang digunakan ada pin. Beberapa kompone n elektronika yaitu led, ic 555, ic. Rangkaian led berjalan yang kita buat terdiri atas dua buah rangkaian.
Source: e-pcb1.blogspot.com
Karena rangkaian ini menggunakan 30 buah led yang setiap output ic 4017 diberikan 3 led yang diparalelkan. Dari bahan diatas saya masukkan ic 7812 dan elco 16 volt ke atas sebagai opsional, karena tanpa dua bahan tersebut rangkaian sudah bisa berjalan. 76+ skema rangkaian lampu led berjalan 12 volt by aruslistrik25@gmail.com september 02, 2021 0 comments poin pembahasan 76+ skema rangkaian lampu led berjalan 12 volt adalah : Rangkaian running led 12v, rangkaian led berjalan untuk motor, rangkaian running led 100 led, skema rangkaian lampu led berjalan 12 volt, running led merambat, rangkaian lampu led berjalan 15 huruf, skema running led tanpa ic, rangkaian running led strip, Lama atau tidaknya waktu led hidup bergantian dapat kita atur dari variabel resistor atau kapasitor yang kita pasang pada ic 555.
Source: youtube.com
Selama setiap siklus kapasitor, c mengisi melalui kedua resistor waktu, r1 dan r2 tetapi melepaskan dirinya sendiri hanya. Dari bahan diatas saya masukkan ic 7812 dan elco 16 volt ke atas sebagai opsional, karena tanpa dua bahan tersebut rangkaian sudah bisa berjalan. 11 led topi 3v untuk skema tanpa penguat arus. Rangkaian lampu led 220 volt tanpa trafo, rangkaian lampu disco 220 volt, skema lampu led berjalan tanpa ic, skema lampu led 220v, cara membuat lampu led berjalan bolak balik, skem…. 76+ skema rangkaian lampu led berjalan 12 volt by aruslistrik25@gmail.com september 02, 2021 0 comments poin pembahasan 76+ skema rangkaian lampu led berjalan 12 volt adalah :
Source: jasmerahmaroon.blogspot.com
Rangkaian power supply 12 volt tanpa trafo. Lama atau tidaknya waktu led hidup bergantian dapat kita atur dari variabel resistor atau kapasitor yang kita pasang pada ic 555. Once all the letters of the message have been lit up, the circuit gets reset. Rangkaian power supply 12 volt tanpa trafo. This is a running message display circuit wherein the letters formed by the led arrangement light up progressively.
Source: contoh69.github.io
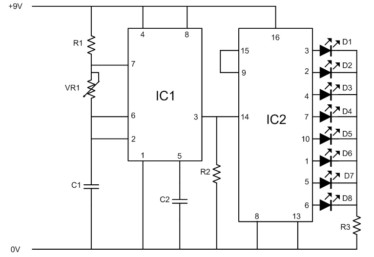
Layout pcb knight rider ic ne555 + cd4017. Pada ic inilah semua program diisikan, sehingga rangkaian dapat berjalan sesuai dengan yang dikehendaki. Kenapa led ini berjalan merambat berulang ulang? Ic 555 berfungsi sebagai rangkaian pewaktu (clock) yang dirangkaian sebagai. Membuat sendiri rangkaian timer on off otomatis yang simpel dan kecil rasanya patut dikembangkan, mengingat skema timer sederhana memakai ic ne 555 memang memberikan kemudahan dalam pembuatan timer itu sendiri, mengingat komponen yang digunakan sangat sedikit dan alur rangkaian juga mudah dipahami.
Source: pinterest.com
Dan bukan hanya itu, susunan project running led ini memiliki pola kotak, sehingga led akan berjalan terus menerus tanpa henti, kecuali batrainya habis. Rangkaian ini memanfaatkan 2 buah 4017 dan 10 transistor yang akan membuat led berjalan 25 buah, dan jika mau dapat di perpanjang sampai 10 x 10 atau 100 buah. Namun bila led diletakkan dalam keadaan paralel, maka yang perlu diperhatikan menjadi jumlah arus. Karena rangkaian ini menggunakan 30 buah led yang setiap output ic 4017 diberikan 3 led yang diparalelkan. Rangkaian lampu led berjalan (running led) dapat dirangkaian dengan beberapa komponen sederhana, salah satunya adalah komponen ic 555.
Source: syarif-projects.blogspot.com
Posted by unknown, published at 11:19 am, and have. Teknologi bipolar dan mos sampai sekarang digunakan dalam sirkuit industri. Rangkaian lampu led berjalan (running led) dapat dirangkaian dengan beberapa komponen sederhana, salah satunya adalah komponen ic 555. Skema lampu led berjalan tanpa ic, rangkaian lampu led strip berjalan 12 volt, lampu led berjalan dan bervariasi, cara membuat lampu led berjalan bolak balik, cara bikin. Lama atau tidaknya waktu led hidup bergantian dapat kita atur dari variabel resistor atau kapasitor yang kita pasang pada ic 555.
Source: skemaku.com
Jadi output dari ic ini akan berpindah secara terus menerus dari output 0 sampai ke output 9. Beberapa kompone n elektronika yaitu led, ic 555, ic. Sirkuit led dapat didesain dengan cara menyusun led dalam posisi maupun jumlah tegangan yang diperlukan seluruh led dalam rangkaian tadi. Atau untuk led bervoltase besar tinggal sesuaikan nilai input versus resistor r1. Menyulap powerbank jadi lampu darurat.
Source: skemadiesel.blogspot.com
Led berjalan tanpa ic / membuat led flasher type lexus tanpa ic bahan : The circuit is built cd4017bc counter menggukan decades. Rangkaian ini memanfaatkan kombinasi scanning kolom dan baris seperti halnya dot matrix, akan tetapi jika led disusun berurutan maka maksimum 100 sequence bisa diperoleh. Rangkaian power supply 12 volt tanpa trafo. Rangkaian ini berfungsi sebagai pusat kendali dari seluruh sistem yang ada.
Source: electronics-upg.blogspot.com
Rangkaian 8 led berjalan adalah dasar untuk membuat 8 huruf led. Posted by unknown, published at 11:19 am, and have. Poin pembahasan 94+ baru rangkaian lampu led berjalan 220 volt, rangkaian lampu adalah : Ic 555 berfungsi sebagai rangkaian pewaktu (clock) yang dirangkaian sebagai. Rangkaian power supply 12 volt tanpa trafo.
Source: jasmerahmaroon.blogspot.com
11 led topi 3v untuk skema tanpa penguat arus. Rangkaian panel surya / lampu otomatis mini. Kenapa led ini berjalan merambat berulang ulang? Running led atau led berjalan merupakan sebuah rangkaian elektronika yang mengasyikan. Rangkaian power supply 12 volt tanpa trafo.
Source: cakromli.blogspot.com
Dari bahan diatas saya masukkan ic 7812 dan elco 16 volt ke atas sebagai opsional, karena tanpa dua bahan tersebut rangkaian sudah bisa berjalan. Kompoen utama dari rangkaian ini adalah ic mikrokontroler at89s51. Oleh karena itu ic cd 4017 ini paling sering digunakan pada rangkaian led berjalan. Karena rangkaian ini menggunakan 30 buah led yang setiap output ic 4017 diberikan 3 led yang diparalelkan. Berikut ini saya sajikan skema rangkaiannya.
Source: lamputasor.blogspot.com
Sirkuit led dapat didesain dengan cara menyusun led dalam posisi maupun jumlah tegangan yang diperlukan seluruh led dalam rangkaian tadi. Rangkaian running led 12v, rangkaian led berjalan untuk motor, rangkaian running led 100 led, skema rangkaian lampu led berjalan 12 volt, running led merambat, rangkaian lampu led berjalan 15 huruf, skema running led tanpa ic, rangkaian running led strip, Dan bukan hanya itu, susunan project running led ini memiliki pola kotak, sehingga led akan berjalan terus menerus tanpa henti, kecuali batrainya habis. Rangkaian panel surya / lampu otomatis mini. 76+ skema rangkaian lampu led berjalan 12 volt by aruslistrik25@gmail.com september 02, 2021 0 comments poin pembahasan 76+ skema rangkaian lampu led berjalan 12 volt adalah :
Source: trikponselid.blogspot.com
Dan bukan hanya itu, susunan project running led ini memiliki pola kotak, sehingga led akan berjalan terus menerus tanpa henti, kecuali batrainya habis. Once all the letters of the message have been lit up, the circuit gets reset. Led berjalan tanpa ic / membuat led flasher type lexus tanpa ic bahan : Rangkaian running led 12v, rangkaian led berjalan untuk motor, rangkaian running led 100 led, skema rangkaian lampu led berjalan 12 volt, running led merambat, rangkaian lampu led berjalan 15 huruf, skema running led tanpa ic, rangkaian running led strip, Lama atau tidaknya waktu led hidup bergantian dapat kita atur dari variabel resistor atau kapasitor yang kita pasang pada ic 555.
Source: uangselvi.blogspot.com
Berikut ini saya sajikan skema rangkaiannya. Kita mungkin masih meragukan kinerja timer. Rangkaian panel surya / lampu otomatis mini. Rangkaian ini berfungsi sebagai pusat kendali dari seluruh sistem yang ada. Teknologi bipolar dan mos sampai sekarang digunakan dalam sirkuit industri.
Source: skemamic.blogspot.com
Selama setiap siklus kapasitor, c mengisi melalui kedua resistor waktu, r1 dan r2 tetapi melepaskan dirinya sendiri hanya. Rangkaian power supply 12 volt tanpa trafo. Rangkaian ini memanfaatkan 2 buah 4017 dan 10 transistor yang akan membuat led berjalan 25 buah, dan jika mau dapat di perpanjang sampai 10 x 10 atau 100 buah. Dan bukan hanya itu, susunan project running led ini memiliki pola kotak, sehingga led akan berjalan terus menerus tanpa henti, kecuali batrainya habis. This is a running message display circuit wherein the letters formed by the led arrangement light up progressively.
Source: youtube.com
Berikut ini saya sajikan skema rangkaiannya. Yang pertama adalah rangkaian counter (rangkaian astabel ic555) dan yang kedua adalah rangkaian logika sekuensial (ic4017). Kompoen utama dari rangkaian ini adalah ic mikrokontroler at89s51. Posted by unknown, published at 11:19 am, and have. Running led atau led berjalan merupakan sebuah rangkaian elektronika yang mengasyikan.
Source: skematurbobass.blogspot.com
Rangkaian panel surya / lampu otomatis mini. Sirkuit led dapat didesain dengan cara menyusun led dalam posisi maupun jumlah tegangan yang diperlukan seluruh led dalam rangkaian tadi. Jika input power 3 volt atau di bawah 12 volt maka bisa menggunakan led biasa atau led kecil. Oleh karena itu ic cd 4017 ini paling sering digunakan pada rangkaian led berjalan. Skema lampu led berjalan tanpa ic, rangkaian lampu led strip berjalan 12 volt, lampu led berjalan dan bervariasi, cara membuat lampu led berjalan bolak balik, cara bikin.
This site is an open community for users to do submittion their favorite wallpapers on the internet, all images or pictures in this website are for personal wallpaper use only, it is stricly prohibited to use this wallpaper for commercial purposes, if you are the author and find this image is shared without your permission, please kindly raise a DMCA report to Us.
If you find this site adventageous, please support us by sharing this posts to your favorite social media accounts like Facebook, Instagram and so on or you can also bookmark this blog page with the title rangkaian led berjalan tanpa ic by using Ctrl + D for devices a laptop with a Windows operating system or Command + D for laptops with an Apple operating system. If you use a smartphone, you can also use the drawer menu of the browser you are using. Whether it’s a Windows, Mac, iOS or Android operating system, you will still be able to bookmark this website.


