Erd Toko Buku. Contoh erd toko buku online. Select b.judul, b.pengarang p.kode_penerbit from buku b. Contoh erd sistem toko seluler online. Dengan cara online ini, konsumen tidak perlu secara langsung datang ke toko buku untuk memesan buku tetapi dapat langsung memesan buku melalui internet secara online.
Contoh Erd Toko Buku Online Contoh 0208 OhTheme From ohtheme.com
About press copyright contact us creators advertise developers terms privacy policy & safety how youtube works test new features press copyright contact us creators. Dalam buku yang berjudul “basis data dalam tinjauan konseptual” menyebutkan bahwa “entity relationship diagram (erd) merupakan suatu model data yang dikembangkan berdasarkan objek.”. Perancangan sistem menggunakan diagram konteks, dfd, erd, serta flowchart. Rekap t ersebut dibuat dalam sebuah laporan akkhir berupa laporan. Data produk memiliki atribut kode, kategori, nama, dan harga jual. Contoh erd toko buku online contoh soar cute766.
Sistem ini dirancang menggunakan bahasa pemrograman php dan menggunakan mysql dengan web server apache.
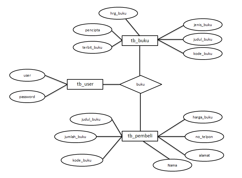
Latar belakang perkembangan teknologi dewasa ini mengalami kemajuan yang sangat pesat di Contoh erd sistem toko seluler online. Dengan cara online ini, konsumen tidak perlu secara langsung datang ke toko buku untuk memesan buku tetapi dapat langsung memesan buku melalui internet secara online. 13 contoh erd lengkap pengertian fungsi metode dan simbol. Latar belakang perkembangan teknologi dewasa ini mengalami kemajuan yang sangat pesat di Erd toko buku • pengarang(id,nama) • buku(isbn,judul,,id_pengarang,nama) • gudang(id,alamat) • penerbit(id,nama,alamat) • keranjang belanja(id) • pelanggan(id,nama,alamat,telp) diposkan oleh unknown di 02:16 2 opmerkings:
Source: alfazia.blogspot.com
Sistem informasi, google, internet, toko buku, dfd, erd, php, mysql, apache. Dfd sistem informasi penjualan buku baik offline maupun online cara prosesna hampir sama. Data produk memiliki atribut kode, kategori, nama, dan harga jual. Erd bengkel mobil contoh bengkel servis mobil, contoh bengkel sepeda motor, contoh bengkel kereta, contoh bengkel pendidikan, contoh bengkel, contoh erd bengkel mobil, contoh bengkel motor, contoh erd rumah sakit, contoh erd penjualan, contoh erd perpustakaan, contoh erd dari format rekam medis pasien, contoh erd toko buku online, contoh erd beserta partisipasi,. Oleh karenanya, dapat disimpulkan saat akan membuat sistem penjualan buku, setidaknya ada yang melakukan pengembangan dan juga pengembangan erd.
Source: homedesigningersing.com
Contoh erd sistem toko seluler online. Sebelum melakukan transaksi, pelanggan harus mendaftar ke sistem dengan memasukkan email, nama, no. Insert into buku values (‘b002’,’visual basic’,’sutanto’,’p02’) insert into buku values (‘b003’,’database sql’,’willy’,’p03’) select * from buku cross join penerbit. Sistem ini dirancang menggunakan bahasa pemrograman php dan menggunakan mysql dengan web server apache. Contoh erd sistem toko seluler online.
Source: ohtheme.com
Apa dan bagaimana cara membuatnya? The methodology of the research is includes field studies and literature. Sebelum melakukan transaksi, pelanggan harus mendaftar ke sistem dengan memasukkan email, nama, no. Sistem informasi, google, internet, toko buku, dfd, erd, php, mysql, apache. Perancangan database relational pada toko buku online.
Source: youtube.com
Data produk memiliki atribut kode, kategori, nama, dan harga jual. Inner join penerbit p on b.kode_penerbit = p.kode_penerbit. Apa dan bagaimana cara membuatnya? Dengan cara online ini, konsumen tidak perlu secara langsung datang ke toko buku untuk memesan buku tetapi dapat langsung memesan buku melalui internet secara online. 139) “entity relationship diagram (erd) dapat didefinisikan yaitu sebagai representasi grafis dari logika database dengan.
Source: contohilb.blogspot.com
Itulah pembahasan mengenai materi erd atau entity relationship diagram mulai dari pengertian, tujuan, fungsi, model hingga contoh erd dan penjelasannya yang mudah dipahami. 13 contoh erd lengkap pengertian fungsi metode dan simbol. About press copyright contact us creators advertise developers terms privacy policy & safety how youtube works test new features press copyright contact us creators. Contoh erd sistem informasi toko erectronic cute766. Apa dan bagaimana cara membuatnya?
Source: data06-warehouse.blogspot.com
Di bagian ini, kami akan memberikan anda beberapa tips erd. Deel op twitter deel op facebook deel op pinterest. Itulah pembahasan mengenai materi erd atau entity relationship diagram mulai dari pengertian, tujuan, fungsi, model hingga contoh erd dan penjelasannya yang mudah dipahami. Perancangan database relational pada toko buku online. Select b.judul, b.pengarang p.kode_penerbit from buku b.
Source: contohnda.blogspot.com
Transaksi melalui aplikasi ini hanya dapat dilayani oleh staff dan admin 1.4 tujuan tujuan dari pembuatan sistem informasi toko buku alghuroba ini adalah untuk mempermudah staff toko buku dalam mengelola tokonya dan mempermudah dalam melakukan transaksi dan penginputan data. Aplikasi dan software penjualan buku pada sebuah toko berguna untuk mendata dan manajemen penjualan buku. Contoh diagram erd sistem informasi penjualan barang online contoh erd 3 entitas contoh erd toko nintoh entity relational diagram erd rental komik ekspresi positif pembuatan aplikasi penjualan pada toko buku jaya pustaka transformasi erd ke database fisik model data relational 7 contoh erd sisfo perpustakaan yang baik script source. Latar belakang perkembangan teknologi dewasa ini mengalami kemajuan yang sangat pesat di Toko buku zulfikar merupakan toko buku yang memberikan pelayanan dalam proses penyewaan buku.
Source: ruangguru-475.blogspot.com
Al husain, felita ariyanti, sinudarwati sinudarwati published 2016 download full text. Sistem informasi, google, internet, toko buku, dfd, erd, php, mysql, apache. Erd bengkel mobil contoh bengkel servis mobil, contoh bengkel sepeda motor, contoh bengkel kereta, contoh bengkel pendidikan, contoh bengkel, contoh erd bengkel mobil, contoh bengkel motor, contoh erd rumah sakit, contoh erd penjualan, contoh erd perpustakaan, contoh erd dari format rekam medis pasien, contoh erd toko buku online, contoh erd beserta partisipasi,. Perancangan database relational pada toko buku online. Metode yang digunakan dalam penelitian ini menggunakan metode observasi, kepustakaan, wawancara, dan analisis.
Source: akbarilahi.blogspot.com
Dengan cara online ini, konsumen tidak perlu secara langsung datang ke toko buku untuk memesan buku tetapi dapat langsung memesan buku melalui internet secara online. Rekap t ersebut dibuat dalam sebuah laporan akkhir berupa laporan. Select b.judul, b.pengarang p.kode_penerbit from buku b. About press copyright contact us creators advertise developers terms privacy policy & safety how youtube works test new features press copyright contact us creators. Contoh diagram erd sistem informasi penjualan barang online contoh erd 3 entitas contoh erd toko nintoh entity relational diagram erd rental komik ekspresi positif pembuatan aplikasi penjualan pada toko buku jaya pustaka transformasi erd ke database fisik model data relational 7 contoh erd sisfo perpustakaan yang baik script source.
Source: williandana.blogspot.com
Aplikasi dan software penjualan buku pada sebuah toko berguna untuk mendata dan manajemen penjualan buku. Perancangan database relational pada toko buku online. Sistem informasi toko buku ini dikhususkan untuk toko buku alghuroba 4. Aplikasi dan software penjualan buku pada sebuah toko berguna untuk mendata dan manajemen penjualan buku. Select b.judul, b.pengarang p.kode_penerbit from buku b.
Source: mohfarizfaighall.blogspot.com
Erd bengkel mobil contoh bengkel servis mobil, contoh bengkel sepeda motor, contoh bengkel kereta, contoh bengkel pendidikan, contoh bengkel, contoh erd bengkel mobil, contoh bengkel motor, contoh erd rumah sakit, contoh erd penjualan, contoh erd perpustakaan, contoh erd dari format rekam medis pasien, contoh erd toko buku online, contoh erd beserta partisipasi,. Latar belakang perkembangan teknologi dewasa ini mengalami kemajuan yang sangat pesat di Contoh diagram erd sistem informasi penjualan barang online contoh erd 3 entitas contoh erd toko nintoh entity relational diagram erd rental komik ekspresi positif pembuatan aplikasi penjualan pada toko buku jaya pustaka transformasi erd ke database fisik model data relational 7 contoh erd sisfo perpustakaan yang baik script source. Dalam buku yang berjudul “basis data dalam tinjauan konseptual” menyebutkan bahwa “entity relationship diagram (erd) merupakan suatu model data yang dikembangkan berdasarkan objek.”. Contoh erd sistem toko seluler online.
Source: armyphx.blogspot.com
Contoh diagram erd sistem informasi penjualan barang online contoh erd 3 entitas contoh erd toko nintoh entity relational diagram erd rental komik ekspresi positif pembuatan aplikasi penjualan pada toko buku jaya pustaka transformasi erd ke database fisik model data relational 7 contoh erd sisfo perpustakaan yang baik script source. Sistem toko online mencatat transaksi pembayaran pelanggan dari produk yang dibeli di toko online. Toko buku zulfikar merupakan toko buku yang memberikan pelayanan dalam proses penyewaan buku. Oleh karenanya, dapat disimpulkan saat akan membuat sistem penjualan buku, setidaknya ada yang melakukan pengembangan dan juga pengembangan erd. Dfd sistem informasi penjualan buku baik offline maupun online cara prosesna hampir sama.
Source: top-10-work-at-home-jobs.blogspot.com
Sistem informasi manajemen buku pada toko buku ”standard book seller” di pacitan. Toko buku zulfikar merupakan toko buku yang memberikan pelayanan dalam proses penyewaan buku. Tujuannya adalah untuk membantu rekap data penjualan. Latar belakang perkembangan teknologi dewasa ini mengalami kemajuan yang sangat pesat di Basis data atau kerap disebut “ database ” merupakan kumpulan informasi yang disimpan secara sistematis dalam perangkat komputer sehingga dapat dicari dan diperiksa melalui suatu program komputer saat informasi tertentu sedang dibutuhkan.
Source: akbarilahi.blogspot.com
Aplikasi dan software penjualan buku pada sebuah toko berguna untuk mendata dan manajemen penjualan buku. Contoh erd toko baju online muhammad zakky muhammad hanafi muhammad alfatih. Dalam buku yang berjudul “basis data dalam tinjauan konseptual” menyebutkan bahwa “entity relationship diagram (erd) merupakan suatu model data yang dikembangkan berdasarkan objek.”. Data produk memiliki atribut kode, kategori, nama, dan harga jual. Oleh karenanya, dapat disimpulkan saat akan membuat sistem penjualan buku, setidaknya ada yang melakukan pengembangan dan juga pengembangan erd.
Source: furgandienidiena.wordpress.com
Contoh erd sistem toko seluler online. Tujuannya adalah untuk membantu rekap data penjualan. Erd toko buku • pengarang(id,nama) • buku(isbn,judul,,id_pengarang,nama) • gudang(id,alamat) • penerbit(id,nama,alamat) • keranjang belanja(id) • pelanggan(id,nama,alamat,telp) diposkan oleh unknown di 02:16 2 opmerkings: Contoh diagram erd sistem informasi penjualan barang online contoh erd 3 entitas contoh erd toko nintoh entity relational diagram erd rental komik ekspresi positif pembuatan aplikasi penjualan pada toko buku jaya pustaka transformasi erd ke database fisik model data relational 7 contoh erd sisfo perpustakaan yang baik script source. Dalam buku yang berjudul “basis data dalam tinjauan konseptual” menyebutkan bahwa “entity relationship diagram (erd) merupakan suatu model data yang dikembangkan berdasarkan objek.”.
Source: surataa.blogspot.com
Toko buku salemba pekalongan didirikan pertama kali pada tahun 2007.lokasi bertempat di sri ratu mega center (jalan urip sumoharjo no. Apa dan bagaimana cara membuatnya? Sistem informasi manajemen buku pada toko buku ”standard book seller” di pacitan. Sebelum melakukan transaksi, pelanggan harus mendaftar ke sistem dengan memasukkan email, nama, no. Select b.judul, b.pengarang p.kode_penerbit from buku b.
Source: contohgurindamx.blogspot.com
Dalam buku yang berjudul “basis data dalam tinjauan konseptual” menyebutkan bahwa “entity relationship diagram (erd) merupakan suatu model data yang dikembangkan berdasarkan objek.”. Sistem informasi ini hampir sama Jika anda merasa sulit untuk memulai dengan menggambar erd, jangan khawatir. The methodology of the research is includes field studies and literature. Sistem ini dirancang menggunakan bahasa pemrograman php dan menggunakan mysql dengan web server apache.
Source: contoh37.blogspot.com
Toko buku zulfikar merupakan toko buku yang memberikan pelayanan dalam proses penyewaan buku. Deel op twitter deel op facebook deel op pinterest. Sistem informasi manajemen buku pada toko buku ”standard book seller” di pacitan. Basis data atau kerap disebut “ database ” merupakan kumpulan informasi yang disimpan secara sistematis dalam perangkat komputer sehingga dapat dicari dan diperiksa melalui suatu program komputer saat informasi tertentu sedang dibutuhkan. Contoh erd sistem informasi toko erectronic cute766.
This site is an open community for users to submit their favorite wallpapers on the internet, all images or pictures in this website are for personal wallpaper use only, it is stricly prohibited to use this wallpaper for commercial purposes, if you are the author and find this image is shared without your permission, please kindly raise a DMCA report to Us.
If you find this site serviceableness, please support us by sharing this posts to your own social media accounts like Facebook, Instagram and so on or you can also save this blog page with the title erd toko buku by using Ctrl + D for devices a laptop with a Windows operating system or Command + D for laptops with an Apple operating system. If you use a smartphone, you can also use the drawer menu of the browser you are using. Whether it’s a Windows, Mac, iOS or Android operating system, you will still be able to bookmark this website.



