Woc Dm Tipe 2. Penderita biasanya datang dengan ketoasidosis karena keterlambatan diagnosis. Type 2 diabetes ini terjadi karena adanya gangguan pengiriman gula ke sel tubuh akibat produksi pankreas yang tidak mencukupi atau sel lemak dan otot tubuh menjadi retensi terhadap insulin. Glaukoma adalah komplikasi penglihatan yang dapat dikaitkan dengan diabetes tipe 2, tetapi tidak terjadi secara eksklusif pada penderita diabetes, artinya semua orang bisa mengidap penyakit mata ini. Etiologi penyebab diabetes mellitus sampai sekarang belum diketahui dengan pasti tetapi umumnya diketahui karena kekurangan insulin adalah penyebab utama dan faktor herediter memegang peranan penting.
Pathway Ulkus Diabetes Melitus My Hobby From herbabetobatdiabetes.blogspot.com
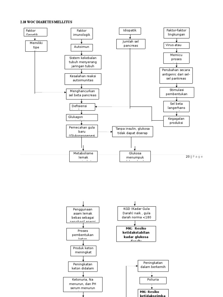
Diabetes melitus tipe 2 (bervariasi mulai terutama yang predominan resistensi insulin disertai defesiensi insulin relatif sampai yang predominan gangguan sekresi insulin bersama resistensi insulin) 3. Pada tipe ini yaitu disebabkan oleh distruksi sel beta pulau langerhans diakibatkan oleh proses autoimun serta idiopatik. Diabetes melitus tipe 1 (destruksi sel beta, umumnya menjurus ke defisiensi insulin absolut): Diabetes mellitus adalah sindrom yang disebabkan oleh ketidaseimbangan antara tuntutan dan suplai insulin (h. Dm tipe 2 (niddm ) • obesitas : Studi kasus asuhan keperawatan pada klien diabetes mellitus tipe 2 dengan masalah resiko ketidakstabilan kadar glukosa darah
Penyakit diabetes melitus dapat diartikan individu yang mengalirkan volume urine yang banyak dengan kadar glukosa tinggi.
Dm tipe 2 paling sering terjadi pada penderita diabetes yan berusia lebih dari 30 tahun dan obesitas. Pasuruan pada tanggal 08 februari 2017 diabetes mellitus tipe 2 sebanyak 477 dan diabetes mellitus tipe 2 dengan ulkus sebanyak 120. Diabetes mellitus adalah sindrom yang disebabkan oleh ketidaseimbangan antara tuntutan dan suplai insulin (h. Studi kasus asuhan keperawatan pada klien diabetes mellitus tipe 2 dengan masalah resiko ketidakstabilan kadar glukosa darah Menurunkan jumlah reseptor dari sel target diseluruh tubuh insulin;yang tersedia menjadi kurang efektif dalam meningkatkan efek metabolik • usia : Contoh makalah diabetes melitus lengkap format.docx microsoft word.
Source: askep-asuhankeperawatan.blogspot.com
Tetapi ada juga yang timbul pada masa dewasa. Diabetes tipe 2 adalah tipe dm paling umum yang biasanya terdiagnosis setelah usia 40 tahun dan lebih umum diantara dewasa tua dan biasanya disertai obesitas. 2.2.2 patofisiologi dm tipe 2 otot dan hati yang mengalami resistensi insulin menjadi penyebab utama dm tipe 2. Dm malnutrisi kekurangan protein kronik : Kekerapan dm tipe 1 di negara barat + 10% dari dm tipe 2.
Source: scribd.com
Patofisiologi/pathway diabetes mellitus tipe 2. Kondisi ini akan terjadi setelah penderita diabetes mellitus mendapatkan luka, atau terinfeksi atau masalah kesehatan yang berpengaruh pada sirkulasi darah. Mellitus berasal dari bahasa latin yang bermakna manis atau madu. Mari kita simak artikel mengenai diabetes melitus dengan seksama. Sekitar 10% varian timbulnya dm 2.
Source: cupdate1.blogspot.com
Faktor genetik diabetes mellitus tipe 2 kompleks dan belum sepenuhnya dimengerti. Ada banyak sekali tema yang bisa dijadikan sebagai bahan untuk menyusun sebuah makalah kesehatan tentang diabetes melitus. Glaukoma adalah komplikasi penglihatan yang dapat dikaitkan dengan diabetes tipe 2, tetapi tidak terjadi secara eksklusif pada penderita diabetes, artinya semua orang bisa mengidap penyakit mata ini. Kondisi ini akan terjadi setelah penderita diabetes mellitus mendapatkan luka, atau terinfeksi atau masalah kesehatan yang berpengaruh pada sirkulasi darah. Diabetes mellitus tipe ii, diabetes tipe ii atau non insulin dependent
Source: askepterkini.blogspot.com
Dm tipe 2 (niddm ) • obesitas : Cendrung meningkat diatas usia 65 tahun • riwayat keluarga • kelompok etnik 3. Diabetes tipe ii pada diabetes tipe ii terdapat dua masalah yang berhubungan dengan insulin, yaitu resistensi insulin dan gangguan sekresi insulin. Mari kita simak artikel mengenai diabetes melitus dengan seksama. Penderita biasanya datang dengan ketoasidosis karena keterlambatan diagnosis.
Source: pathwaypatofisiologi.blogspot.com
Diabetes melitus tipe 2>> sebelumnya saya telah membuat artikel mengenai diabetes melitus tipe 1 nah sekarang saya akan menjelaskan mengenai diabetes melitus tipe 2 yang meliputi pengertian diabetes melitus tipe 2, penyebabnya dan cara mengobatinya. Diabetes tipe ii pada diabetes tipe ii terdapat dua masalah yang berhubungan dengan insulin, yaitu resistensi insulin dan gangguan sekresi insulin. It may be due to impaired insulin secretion, resistance to peripheral actions of insulin, or both. Diabetes tipe ini juga jenis diabetes yang sering disebut dmti yaitu diabetes mellitus tergantung pada insulin. Di negara tropik jauh lebih sedikit lagi.
Source: scribd.com
Diabetes tipe ini juga jenis diabetes yang sering disebut dmti yaitu diabetes mellitus tergantung pada insulin. Berikut ini laporan pendauluan askep diabetes melitus (dm) pdf doc definisi diabetes berasal dari bahasa yunani yang berarti “mengalirkan atau mengalihkan” (siphon). Diabetes tipe ii pada diabetes tipe ii terdapat dua masalah yang berhubungan dengan insulin, yaitu resistensi insulin dan gangguan sekresi insulin. Woc dm tipe 1 faktor genetik rangkai genetik suatu sifat yang diwariskan penyamapain kelainan pankreas ke individu turunan. Mari kita simak artikel mengenai diabetes melitus dengan seksama.
Source: io-note.blogspot.com
Dm tipe 2 adalah hasil interaksi faktor genetik dan keterpaparan lingkungan. Mellitus berasal dari bahasa latin yang bermakna manis atau madu. Diabetes gestasional merupakan yang menerapkan untuk perempuan dengan intoleransi glukosa atau ditemukan pertama kali selama kehamilan (black, 2014, pp. Etiologi penyebab diabetes mellitus sampai sekarang belum diketahui dengan pasti tetapi umumnya diketahui karena kekurangan insulin adalah penyebab utama dan faktor herediter memegang peranan penting. Dm tipe 2 paling sering terjadi pada penderita diabetes yan berusia lebih dari 30 tahun dan obesitas.
Source: slideshare.net
Diabetes mellitus merupakan suatu penyakit kronik yang komplek yang melibatkan kelainan metabolisme karbohidrat, protein dan lemak, berkembangnya komplikasi makrovaskuler, mikrovaskuler dan neurologis (barbara, 1996. Penyakit pankreas (pankreatitis, ca pankreas), obatobatan penurunan sekresi insulin. Menurunkan jumlah reseptor dari sel target diseluruh tubuh insulin;yang tersedia menjadi kurang efektif dalam meningkatkan efek metabolik • usia : Dm tipe 2 adalah hasil interaksi faktor genetik dan keterpaparan lingkungan. Diabetes tipe ii pada diabetes tipe ii terdapat dua masalah yang berhubungan dengan insulin, yaitu resistensi insulin dan gangguan sekresi insulin.
Source: herbabetobatdiabetes.blogspot.com
Contoh makalah diabetes melitus lengkap format.docx microsoft word. Di negara tropik jauh lebih sedikit lagi. Penderita biasanya datang dengan ketoasidosis karena keterlambatan diagnosis. Diabetes gestasional merupakan yang menerapkan untuk perempuan dengan intoleransi glukosa atau ditemukan pertama kali selama kehamilan (black, 2014, pp. Mari kita simak artikel mengenai diabetes melitus dengan seksama.
Source: slideshare.net
Tujuan penelitian ini adalah mampu melaksanakan asuhan keperawatan pada klien yang mengalami diabetes melitus. Diabetes melitus tipe 1 (destruksi sel beta, umumnya menjurus ke defisiensi insulin absolut): Kondisi ini akan terjadi setelah penderita diabetes mellitus mendapatkan luka, atau terinfeksi atau masalah kesehatan yang berpengaruh pada sirkulasi darah. Cendrung meningkat diatas usia 65 tahun • riwayat keluarga • kelompok etnik 3. Pada tipe ini yaitu disebabkan oleh distruksi sel beta pulau langerhans diakibatkan oleh proses autoimun serta idiopatik.
Source: scribd.com
Kondisi ini akan terjadi setelah penderita diabetes mellitus mendapatkan luka, atau terinfeksi atau masalah kesehatan yang berpengaruh pada sirkulasi darah. Penyakit pankreas (pankreatitis, ca pankreas), obatobatan penurunan sekresi insulin. Diabetes mellitus adalah sindrom yang disebabkan oleh ketidaseimbangan antara tuntutan dan suplai insulin (h. Sekitar 10% varian timbulnya dm 2. Cendrung meningkat diatas usia 65 tahun • riwayat keluarga • kelompok etnik 3.
Source: seputaranlaporan.blogspot.com
Mari kita simak artikel mengenai diabetes melitus dengan seksama. A) melalui proses imunologik b) idiopatik 2. Glaukoma adalah hasil dari penumpukan cairan yang disebut aqueous humor di dalam mata yang mengakibatkan peningkatan tekanan di dalam mata. Woc dm tipe 2 by eell_amalia. Dm tipe 2 (niddm ) • obesitas :
Source: pt.scribd.com
Etiologi penyebab diabetes mellitus sampai sekarang belum diketahui dengan pasti tetapi umumnya diketahui karena kekurangan insulin adalah penyebab utama dan faktor herediter memegang peranan penting. A) melalui proses imunologik b) idiopatik 2. According to the international diabetes federation (idf), approximately 415 million adults between the ages of 20 to 79 years had diabetes mellitus in 2015.[1] dm is. Di negara tropik jauh lebih sedikit lagi. Obesitas life style (pola makan) usia > 40 tahun
Source: scribd.com
Penyakit pankreas (pankreatitis, ca pankreas), obatobatan penurunan sekresi insulin. Etiologi penyebab diabetes mellitus sampai sekarang belum diketahui dengan pasti tetapi umumnya diketahui karena kekurangan insulin adalah penyebab utama dan faktor herediter memegang peranan penting. Normalnya insulin akan terikat dengan reseptor khusus pada permukaan sel. Diabetes gestasional merupakan yang menerapkan untuk perempuan dengan intoleransi glukosa atau ditemukan pertama kali selama kehamilan (black, 2014, pp. Diabetes mellitus tipe ii, diabetes tipe ii atau non insulin dependent
Source: scribd.com
Dm malnutrisi kekurangan protein kronik : Pasuruan pada tanggal 08 februari 2017 diabetes mellitus tipe 2 sebanyak 477 dan diabetes mellitus tipe 2 dengan ulkus sebanyak 120. Diabetes tipe ii pada diabetes tipe ii terdapat dua masalah yang berhubungan dengan insulin, yaitu resistensi insulin dan gangguan sekresi insulin. Di negara tropik jauh lebih sedikit lagi. A) melalui proses imunologik b) idiopatik 2.
Source: herbabetobatdiabetes.blogspot.com
Diabetes gestasional merupakan yang menerapkan untuk perempuan dengan intoleransi glukosa atau ditemukan pertama kali selama kehamilan (black, 2014, pp. Mari kita simak artikel mengenai diabetes melitus dengan seksama. Diabetes mellitus (dm) is a chronic metabolic disorder characterized by persistent hyperglycemia. Woc dm tipe 2 by eell_amalia. Studi kasus asuhan keperawatan pada klien diabetes mellitus tipe 2 dengan masalah resiko ketidakstabilan kadar glukosa darah
Source: herbabetobatdiabetes.blogspot.com
Normalnya insulin akan terikat dengan reseptor khusus pada permukaan sel. Patofisiologi/pathway diabetes mellitus tipe 2. Woc dm tipe 2 by eell_amalia. Woc dm tipe 1 faktor genetik rangkai genetik suatu sifat yang diwariskan penyamapain kelainan pankreas ke individu turunan. Gangren merupakan kondisi yang sangat serius dan akan muncul saat banyak jaringan tubuh mulai mengalami kondisi nekrosis atau bisa dikatakan mati.
Source: scribd.com
Diabetes tipe ini juga jenis diabetes yang sering disebut dmti yaitu diabetes mellitus tergantung pada insulin. Faktor genetik diabetes mellitus tipe 2 kompleks dan belum sepenuhnya dimengerti. Dm tipe 2 (niddm ) • obesitas : Obesitas life style (pola makan) usia > 40 tahun Woc dm tipe 2 by eell_amalia.
This site is an open community for users to do submittion their favorite wallpapers on the internet, all images or pictures in this website are for personal wallpaper use only, it is stricly prohibited to use this wallpaper for commercial purposes, if you are the author and find this image is shared without your permission, please kindly raise a DMCA report to Us.
If you find this site adventageous, please support us by sharing this posts to your own social media accounts like Facebook, Instagram and so on or you can also bookmark this blog page with the title woc dm tipe 2 by using Ctrl + D for devices a laptop with a Windows operating system or Command + D for laptops with an Apple operating system. If you use a smartphone, you can also use the drawer menu of the browser you are using. Whether it’s a Windows, Mac, iOS or Android operating system, you will still be able to bookmark this website.



