Skema Smps Gacun 10 Ampere. Diode primer 10 amp 600 v (1 pcs) atau lainnya yang sesuai ( arus dan tegangan kerjanya) 2. Dibawah ini adalah foto smps tersebut : Sebelum menuju langsung ke materi utama, sebaiknya kita mengenal dulu apa itu gacun. Komponen lain yang dibutuhkan adalah sebagai berikut (kurang lebih) :
skema smps ic ir2110 SHEMS From stone.umelecforum.ru
Harga murah di lapak moh. Primer 8lilit, kawat email diameter 1,5mm dobel 2 buah secunder 200 lilit email 0,8mm. Maximum voltage that can be setup is 75v with maximum ampere can reach 25ampere. Skema inverter dc to dc 30 amper; 5 skema gacun tv terbagus. Memakai skema seperti dibawah ini dan memakai trafo yang berbeda dari project sebelumnya, tanpa rangkaian feedback.
It is a better way if be a high power out of 5a to 30a according to the size of the transmitter.
By rulcae33@gmail.com februari 13, 2020 0 comments. Karena modul switching gacun sering diterpakan jika permasalahan psu tv sulit teratasi. Jika anda seorang teknisi eletronika yang sering berurusan dengan psu tv, maka istilah gaacun tidaklah asing. Cara membuat smps dari gacun. Maximum voltage that can be setup is 75v with maximum ampere can reach 25ampere. By using 2 mosfet gacun smps
Source: blogdokumen-gina.blogspot.com
Switching power supply psu 24v 20a high quality, 24 volt 20 ampere fan. Mengenai gambar perspektif yang bisa anda gunakan sebagai lukisan gambar atau. High ampere adjustable dc power supply 4:28. January 31, 2018 at 11:52 pm ok gan terimakasih atas bantuan waktunya. Yaa.karena dengan smps kita bisa mendapatkan power supply dengan arus yg besar, 10, 20, bahan sampe 120 amper.itupun dengan komponen yg ringkas dan tentunya ringan, sehingga amplifier kita ga kesulitan untuk dibawa kemana2.
Source: youtube.com
Dalam pemeriksaan itu, polisi juga sudah mengambil gambar wajah anak mimin mintarsih. 54+ skema gacun untuk las. Cara pasang regulator astelo atau cara pasang regulator gacun, modul switching universal regulator astelo (gacun) adalah modul serbaguna yang digunakan untuk mengganti switching power suplay smps pada beberapa perangkat elektronika, penggantian biasanya dilakukan apabila kerusakan pada switching regulator sudah sangat parah atau mungkin tidak. Saya mencoba mengekstrak skema dari smps generik 12v 10a buatan china. Skema inverter 5000 watt pure sine cara membuat inverter 100 watt rangkaian kit inverter 1000 watt rangkaian.
Source: trpmart.com
Switching mode power supply full bridge pfc schematic and pcb Skema ini penting bagi para teknisi ketika memperbaiki televisi yang sedang bermasalah atau rusak. Berbicara tentang skema las terbaik, hingga saat ini sudah ada banyak sekali produk yang diluncurkan oleh. It is a better way if be a high power out of 5a to 30a according to the size of the transmitter. Poin pembahasan 20+ gambar skema las listrik adalah :
Source: stone.umelecforum.ru
Mengenai gambar perspektif yang bisa anda gunakan sebagai lukisan gambar atau. Cara bikin 12v dc menjadi ct 18v,24 & 30v. Skema inverter 5000 watt pure sine cara membuat inverter 100 watt rangkaian kit inverter 1000 watt rangkaian. Event rabu, 22 desember 2021 | 10:50 wib dibaca : Penentuan besar kcilnya ampere dari ferit,diameter kawat,atau mosfet gacun.
Source: stone.umelecforum.ru
Berikut beberapa skema tv digitec crt, silakan download sepuasnya,. By rulcae33@gmail.com februari 13, 2020 0 comments. Check this video for details : Komponen lain yang dibutuhkan adalah sebagai berikut (kurang lebih) : Poin pembahasan 20+ gambar skema las listrik adalah :
Source: fahrian140.blogspot.com
Also, you can change/add components to set the. Belanja sekarang juga hanya di bukalapak. Harga smps 10 20 30 40 ampere, anda lagi mencari smps 10a 20a 30a bahkan 40a ampere atau pun lebih dan untuk power amplifier lapangan atau rental sound system anda. Karena modul switching gacun sering diterpakan jika permasalahan psu tv sulit teratasi. Test smps gacun untuk las listrik youtube poin pembahasan populer 23 skema las listrik dari trafo adalah las listrik dari trafo bekas membuat las listrik dari trafo 10 ampere skema las listrik gacun merakit trafo las sendiri cara membuat las listrik dari trafo 5 ampere cara membuat las listrik menggunakan trafo 5 ampere skema pwm mesin las.
Source: blogdokumen-gina.blogspot.com
20+ gambar skema las listrik. Paket smps 20a dan power class d 1k5 1500 watt. Karena modul switching gacun sering diterpakan jika permasalahan psu tv sulit teratasi. Maximum voltage that can be setup is 75v with maximum ampere can reach 25ampere. Mengenai gambar perspektif yang bisa anda gunakan sebagai lukisan gambar atau.
Source: stone.umelecforum.ru
Poin pembahasan ide 14 skema las listrik sederhana gambar minimalis, skema listrik adalah : Yaa.karena dengan smps kita bisa mendapatkan power supply dengan arus yg besar, 10, 20, bahan sampe 120 amper.itupun dengan komponen yg ringkas dan tentunya ringan, sehingga amplifier kita ga kesulitan untuk dibawa kemana2. Skema inverter 5000 watt pure sine cara membuat inverter 100 watt rangkaian kit inverter 1000 watt rangkaian. Also, you can change/add components to set the. By rulcae33@gmail.com februari 13, 2020 0 comments.
Source: skemadiagramwiring.blogspot.com
Skema ini penting bagi para teknisi ketika memperbaiki televisi yang sedang bermasalah atau rusak. Skema smps gacun sederhana, skema smps gacun dobel fet, skema gacun, cara gulung trafo smps gacun, layout smps gacun dobel fet, smps gacun. Komponen lain yang dibutuhkan adalah sebagai berikut (kurang lebih) : Saya sudah email basic skemanya. Pcb kosong / polos (1 pcs) 4.
Source: skemadiagramwiring.blogspot.com
Cara membuat smps dari gacun. Untuk cara membuat smps gacun ini sudah saya jelaskan. Pengiriman cepat pembayaran 100% aman. Dibawah ini adalah foto smps tersebut : Cara membuat smps dari gacun.
Source: stone.umelecforum.ru
Smps 20a hallbridge anti konslet out bisa set 65v 75v 90vrp415.000: Komponen lain yang dibutuhkan adalah sebagai berikut (kurang lebih) : Diatas pcb tertera tulisan : Diode primer 10 amp 600 v (1 pcs) atau lainnya yang sesuai ( arus dan tegangan kerjanya) 2. Harga smps 10 20 30 40 ampere, anda lagi mencari smps 10a 20a 30a bahkan 40a ampere atau pun lebih dan untuk power amplifier lapangan atau rental sound system anda.
Source: stone.umelecforum.ru
Also, you can change/add components to set the. Elco 470uf / 450v (1 pcs) 3. Jika anda seorang teknisi eletronika yang sering berurusan dengan psu tv, maka istilah gaacun tidaklah asing. Smps sangat cocok digunakan untuk supply semua jenis power amplifier seperti ocl, btl, class d, fullbridge dan lainnya. Pengiriman cepat pembayaran 100% aman.
Source: skemadiagramwiring.blogspot.com
January 31, 2018 at 11:52 pm ok gan terimakasih atas bantuan waktunya. 5 skema gacun tv terbagus. Skema smps gacun sederhana, skema smps gacun dobel fet, skema gacun, cara gulung trafo smps gacun, layout smps gacun dobel fet, smps gacun. Jika anda seorang teknisi eletronika yang sering berurusan dengan psu tv, maka istilah gaacun tidaklah asing. Belanja sekarang juga hanya di bukalapak.
Source: stone.umelecforum.ru
∙ promo pengguna baru ∙ kurir instan ∙ bebas ongkir ∙ cicilan 0%. Skema las listrik gacun, skema mesin las rhino, buat las listrik dari gacun, skema pwm mesin las, membuat las listrik dari trafo 10 ampere, skema mesin las inverter lakoni 120e, cara membuat mesin las listrik 450 watt, cara membuat las listrik dari trafo 5 ampere, Pcb kosong / polos (1 pcs) 4. Fitur utama aplikasi edit foto apowersoft background eraser, antara lain: Penentuan besar kcilnya ampere dari ferit,diameter kawat,atau mosfet gacun.
Source: komponenmesinn.blogspot.com
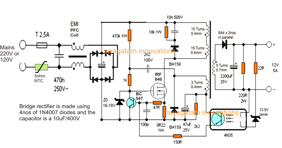
Saya sudah email basic skemanya. Skema ini penting bagi para teknisi ketika memperbaiki televisi yang sedang bermasalah atau rusak. Switching power supply, seperti dalam skema, dengan keluaran tegangan 12 volt, maksimal 10 ampere. Poin pembahasan ide 14 skema las listrik sederhana gambar minimalis, skema listrik adalah : Penentuan besar kcilnya ampere dari ferit,diameter kawat,atau mosfet gacun.
Source: stone.umelecforum.ru
Memakai skema seperti dibawah ini dan memakai trafo yang berbeda dari project sebelumnya, tanpa rangkaian feedback. Skema las listrik gacun, skema mesin las rhino, buat las listrik dari gacun, skema pwm mesin las, membuat las listrik dari trafo 10 ampere, skema mesin las inverter lakoni 120e, cara membuat mesin las listrik 450 watt, cara membuat las listrik dari trafo 5 ampere, Poin pembahasan ide 14 skema las listrik sederhana gambar minimalis, skema listrik adalah : Skema smps gacun sederhana, skema smps gacun dobel fet, skema gacun, cara gulung trafo smps gacun, layout smps gacun dobel fet, smps gacun. By using 2 mosfet gacun smps
Source: stone.umelecforum.ru
Jika ada kesalahan pembaca dipersilahkan mengoreksinya. Cara membuat smps dari gacun. This switching power supply was built because i needed a powerfull adjustable bench power supply. Smps pake gacun bisa brapa ampere ms. Skema las listrik gacun, buat las listrik dari gacun, skema pwm mesin las, skema mesin las inverter lakoni 120e, membuat las listrik dari trafo 10 ampere, rangkaian las listrik 450 watt, cara membuat las.
Source: stone.umelecforum.ru
Dibawah ini adalah foto smps tersebut : Atau sekedar untuk diputar dirumah, so jangan kawatir bro smps sangat hemat daya cocok untuk di. Diatas pcb tertera tulisan : Cara bikin 12v dc menjadi ct 18v,24 & 30v. Untuk cara membuat smps gacun ini sudah saya jelaskan secara lengkap.
This site is an open community for users to submit their favorite wallpapers on the internet, all images or pictures in this website are for personal wallpaper use only, it is stricly prohibited to use this wallpaper for commercial purposes, if you are the author and find this image is shared without your permission, please kindly raise a DMCA report to Us.
If you find this site good, please support us by sharing this posts to your own social media accounts like Facebook, Instagram and so on or you can also save this blog page with the title skema smps gacun 10 ampere by using Ctrl + D for devices a laptop with a Windows operating system or Command + D for laptops with an Apple operating system. If you use a smartphone, you can also use the drawer menu of the browser you are using. Whether it’s a Windows, Mac, iOS or Android operating system, you will still be able to bookmark this website.



