Skema Power Darlington. Sampai tahap ini, skema rangkaian kita sudah jadi. Output dari ic ne5532 ini diberikan pada penguat driver transistor. 1.1 rangkaian power amplifier ocl 300 watt dan 150 watt. The power amplifier circuit is a circuit used to amplify or magnify input signals.
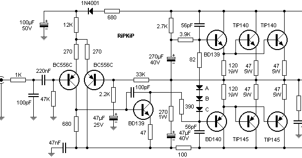
Skema Rangkaian Injeksi Untuk Power Amplifier iblasopa From iblasopa710.weebly.com
Akan muncul jendela sebagai berikut, kemudian klik ok. Skema mixer master menggunakan transistor. Low cost 150 watt amplifier circuit. 26 03 2020 skema apex p a h900 skema pcb amplifier tda7294 2x100watt skema layout pcb ocl 500watt rangkaian 600 watt darlington power amplifier rangkaian power amplifier blazer 1000 watt rangkaian power amplifier 2000 watt sound system rangkaian amplifier spirit rangkaian amplifier 400w mosfet rangkaian mosfet yang banyak. Bagian driver terdiri dari transistor q1, q2, q3 dan q4. The power transistor—you can use 2n3055 which easier to buy.
Bagian driver terdiri dari transistor q1, q2, q3 dan q4.
Bagi yang senang kutak kutik elektronik berikut adalah skema tci dengan menggunakan mosfet. 28 07 2020 skema pcb amplifier tda7294 2x100watt skema layout pcb ocl 500watt rangkaian 600 watt darlington power amplifier rangkaian power amplifier blazer 1000 watt rangkaian power amplifier 2000 watt sound system rangkaian amplifier spirit rangkaian amplifier 400w mosfet rangkaian. Tabel data transistor darlington berikut menginformasikan tentang tipe (bc516, bc517, bd643, bd644, bd645, bd646, bd675, bd676, bd677, bd67. Rangkaian power skema layout pcb ocl 500watt. Output dari ic ne5532 ini diberikan pada penguat driver transistor. You can add led display to show power on by.
Source: deep.umelecforum.ru
Skema rangkian power amplifier sound system 2000 watt the transistor q5 (the bias servo transistor) is mounted on the heatsink, in excellent thermal contact. Low cost 150 watt amplifier circuit. Bagian driver ini akan memiliki dua output yang berbeda fasa satu sama lain sebesar 180º. Bagian power transistor, bagian tersebut berperan sbg penguat akhir sinyal suara. Terdiri dari dua transistor bipolar, yang terhubung sedemikian rupa sehingga arus diperkuat oleh transistor pertama kemudian oleh transistor kedua.
Source: iblasopa710.weebly.com
Sampai tahap ini, skema rangkaian kita sudah jadi. The optimal supply voltage is around 30v, but this amp work from 24 to 32v. Tabel data transistor darlington berikut menginformasikan tentang tipe (bc516, bc517, bd643, bd644, bd645, bd646, bd675, bd676, bd677, bd67. As you can see, in this design the components have a big tolerance, so you can build it almost. You can add led display to show power on by.
Source: skemarangkaianamplifier.blogspot.com
26 03 2020 skema apex p a h900 skema pcb amplifier tda7294 2x100watt skema layout pcb ocl 500watt rangkaian 600 watt darlington power amplifier rangkaian power amplifier blazer 1000 watt rangkaian power amplifier 2000 watt sound system rangkaian amplifier spirit rangkaian amplifier 400w mosfet rangkaian mosfet yang banyak. Akan muncul jendela sebagai berikut, kemudian klik ok. You can select any number scr1 is 200v 5a such as 2n4441, c122, c106, etc. Many audio mixer circuits have been published here. Skema tci mobil sederhana, skema tci double power, tci dengan igbt, rangkaian tci double power, skema tci mobil platina, rangkaian tci 3 mosfet, skema tci 2 mosfet, skema tci platina, 38+ skema pcb tci simple dan minimalis.
Source: dikbud.github.io
Skema tci mobil sederhana, skema tci double power, tci dengan igbt, rangkaian tci double power, skema tci mobil platina, rangkaian tci 3 mosfet, skema tci 2 mosfet, skema tci platina, 38+ skema pcb tci simple dan minimalis. Dalam dunia skema pcb mungkin anda pernah mendengar dengan yang namanya kumpulan skema pcb. This is because, unlike most of my other designs, this amp uses conventional darlington output configuration. Low power audio amplifier using bc109c along with bd679 and bd680 darlington pairs: 28 07 2020 skema pcb amplifier tda7294 2x100watt skema layout pcb ocl 500watt rangkaian 600 watt darlington power amplifier rangkaian power amplifier blazer 1000 watt rangkaian power amplifier 2000 watt sound system rangkaian amplifier spirit rangkaian amplifier 400w mosfet rangkaian.
Source: zoom.umelecforum.ru
Lalu driver untuk transistor dengan tipe power a1943 di bangun dngn skema rangkaian darlington mje350 & c5200. Akhirnya dengan menggunakan teknik mc gyver, saya teliti skema dari ocl. Saya sudah mencoba di kijang super , corola dx , suzuki carry 1000 (angkot) , daihatsu zebra , charade , jimny dan semua berjalan dengan baik. Skema dari pengembangan dari modifikasi ocl 150watt. Skema layout pcb ocl 500watt.
Source: aruslistrikd.blogspot.com
1.1 rangkaian power amplifier ocl 300 watt dan 150 watt. Akan muncul jendela sebagai berikut, kemudian klik ok. Or use tip3055 is the same as 2n3055. Skema layout pcb ocl 500watt. Skema dari pengembangan dari modifikasi ocl 150watt.
Source: pengapian-transistor.blogspot.com
Berikutnya adalah membut layout pcb berdasarkan skema rangkaian yang sudah jadi tadi. Saya sudah mencoba di kijang super , corola dx , suzuki carry 1000 (angkot) , daihatsu zebra , charade , jimny dan semua berjalan dengan baik. 88 | jurnal sutet vol. You can select any number scr1 is 200v 5a such as 2n4441, c122, c106, etc. This is the cheapest 150 watt amplifier circuit you can make,i think.based on two darlington power transistors tip 142 and tip 147 ,this circuit can deliver a blasting 150 w rms to a 4 ohm speaker.enough for you to get rocked?;then try out this.
Source: aruslistrikd.blogspot.com
1.1 rangkaian power amplifier ocl 300 watt dan 150 watt. Hallo sobat,kali ini blog skema power amplifier akan memposting sebuah skema power ampli tda 7265. Output dari ic ne5532 ini diberikan pada penguat driver transistor. Skema layout pcb power amplifier yiroshi. Akhirnya dengan menggunakan teknik mc gyver, saya teliti skema dari ocl.
Source: zoom.umelecforum.ru
Power ini menggunakan power kelas h. Cara membuat amplifier sederhana 12 volt. Remember tip 142 and 147 are darlington pairs.they are shown as conventional transistors in. Bagi yang senang kutak kutik elektronik berikut adalah skema tci dengan menggunakan mosfet. Cara mudah tef driver 400 watt buat lapangan.
Source: skemasupergalaxy.blogspot.com
Pada awal pendesainan pcb, tiga transistor ini dipasang di bawah pcb atau dibaut di main heatsink dan rangkaian diset mendekati kelas a. Dalam rangkaian listrik dan elektronik, transistor darlington atau pasangan transistor darlington adalah komponen penting. 28 07 2020 skema pcb amplifier tda7294 2x100watt skema layout pcb ocl 500watt rangkaian 600 watt darlington power amplifier rangkaian power amplifier blazer 1000 watt rangkaian power amplifier 2000 watt sound system rangkaian amplifier spirit rangkaian amplifier 400w mosfet rangkaian. This is the cheapest 150 watt amplifier circuit you can make,i think.based on two darlington power transistors tip 142 and tip 147 ,this circuit can deliver a blasting 150 w rms to a 4 ohm speaker.enough for you to get rocked?;then try out this. Akhirnya dengan menggunakan teknik mc gyver, saya teliti skema dari ocl.
Source: deep.umelecforum.ru
Skema power ocl 150 watt mono. The power transistor—you can use 2n3055 which easier to buy. The power amplifier circuit is a circuit used to amplify or magnify input signals. This is a low cost 150 watt amplifier circuit with diagram and schematic design using two darlington power transistors tip 142 and tip 147. Skema rangkian power amplifier sound system 2000 watt the transistor q5 (the bias servo transistor) is mounted on the heatsink, in excellent thermal contact.
Source: dikbud.github.io
System pengapian transistor npn power darlington. Lalu driver untuk transistor dengan tipe power a1943 di bangun dngn skema rangkaian darlington mje350 & c5200. 26 03 2020 skema apex p a h900 skema pcb amplifier tda7294 2x100watt skema layout pcb ocl 500watt rangkaian 600 watt darlington power amplifier rangkaian power amplifier blazer 1000 watt rangkaian power amplifier 2000 watt sound system rangkaian amplifier spirit rangkaian amplifier 400w mosfet rangkaian mosfet yang banyak. Cara mudah tef driver 400 watt buat lapangan. In this project, we’re building a simple 150 watt amplifier circuit.
Source: zoom.umelecforum.ru
Skema rangkian power amplifier sound system 2000 watt the transistor q5 (the bias servo transistor) is mounted on the heatsink, in excellent thermal contact. 3 transistor yang dibaut di papan pcb tidak panas, hanya model saja. Skema tci mobil sederhana, skema tci double power, tci dengan igbt, rangkaian tci double power, skema tci mobil platina, rangkaian tci 3 mosfet, skema tci 2 mosfet, skema tci platina, 38+ skema pcb tci simple dan minimalis. Rangkaian power skema layout pcb ocl 500watt. 88 | jurnal sutet vol.
Source: elektroarea.blogspot.com
1.1 rangkaian power amplifier ocl 300 watt dan 150 watt. Skema tef darlington driver tef vs tanpa tef. As you can see, in this design the components have a big tolerance, so you can build it almost. Akan muncul jendela sebagai berikut, kemudian klik ok. Dalam rangkaian listrik dan elektronik, transistor darlington atau pasangan transistor darlington adalah komponen penting.
Source: skemasubwoofer.blogspot.com
This is because, unlike most of my other designs, this amp uses conventional darlington output configuration. Bagi yang senang kutak kutik elektronik berikut adalah skema tci dengan menggunakan mosfet. Lalu driver untuk transistor dengan tipe power a1943 di bangun dngn skema rangkaian darlington mje350 & c5200. Tip 147 and 142 are complementary darlington pair transistors which can handle 5 a current and 100v ,famous for. Skema layout pcb ocl 500watt.
Source: skemadriver.blogspot.com
Bagian driver terdiri dari transistor q1, q2, q3 dan q4. Cara membuat amplifier sederhana 12 volt. 26 03 2020 skema apex p a h900 skema pcb amplifier tda7294 2x100watt skema layout pcb ocl 500watt rangkaian 600 watt darlington power amplifier rangkaian power amplifier blazer 1000 watt rangkaian power amplifier 2000 watt sound system rangkaian amplifier spirit rangkaian amplifier 400w mosfet rangkaian mosfet yang banyak. This is the cheapest 150 watt amplifier circuit you can get,i think.based on two darlington power transistors tip 142 and tip 147 ,this circuit can deliver a blasting 150 w rms to a 4 ohm speaker.enough for you to get rocked?,then try out this. Akan muncul jendela sebagai berikut, kemudian klik ok.
Source: kumpulanrangkaianelektronik.blogspot.com
Output dari ic ne5532 ini diberikan pada penguat driver transistor. Skema dari pengembangan dari modifikasi ocl 150watt. The power amplifier circuit is a circuit used to amplify or magnify input signals. This is because, unlike most of my other designs, this amp uses conventional darlington output configuration. The optimal supply voltage is around 30v, but this amp work from 24 to 32v.
Source: deep.umelecforum.ru
Tip 147 and 142 are complementary darlington pair transistors which can handle 5 a current and 100v ,famous for. 1.1 rangkaian power amplifier ocl 300 watt dan 150 watt. Skema power ocl 150 watt mono. This is the cheapest 150 watt amplifier circuit you can make,i think.based on two darlington power transistors tip 142 and tip 147 ,this circuit can deliver a blasting 150 w rms to a 4 ohm speaker.enough for you to get rocked?;then try out this. Skema rangkian power amplifier sound system 2000 watt the transistor q5 (the bias servo transistor) is mounted on the heatsink, in excellent thermal contact.
This site is an open community for users to submit their favorite wallpapers on the internet, all images or pictures in this website are for personal wallpaper use only, it is stricly prohibited to use this wallpaper for commercial purposes, if you are the author and find this image is shared without your permission, please kindly raise a DMCA report to Us.
If you find this site convienient, please support us by sharing this posts to your preference social media accounts like Facebook, Instagram and so on or you can also bookmark this blog page with the title skema power darlington by using Ctrl + D for devices a laptop with a Windows operating system or Command + D for laptops with an Apple operating system. If you use a smartphone, you can also use the drawer menu of the browser you are using. Whether it’s a Windows, Mac, iOS or Android operating system, you will still be able to bookmark this website.





