Skema Ocl 504. Adapun skema rangkaian power amplifier ocl 150 watt adalah sebagai berikut (klik gambar untuk melihat lebih jelas) : 25 gambar skema socl 504 kit driver socl 506 nelc super ocl 506. Dalam dunia skema pcb mungkin anda pernah mendengar dengan yang namanya kumpulan skema pcb. Get $5 for new user :
Skema Socl 506 / Cara Modif Tef Power Ocl 150 Jadi 2 From usedarctrainer.blogspot.com
3 transistor yang dibaut di papan pcb tidak panas, hanya model saja. Skema box tano t118 di desain mirip dengan box turbo lainya hanya saja skema dalam dibikin seperti. Jika ingin coba2 modif ocl 150watt, saran aq coba ganti tr a567 menjadi mpsa92, d438 menjadi mje340, tip32/d313 menjadi c2073, dan 2n3055 menjadi mj15003. 25 gambar skema socl 504 kit driver socl 506 nelc super ocl 506. Skema socl 506 tef, socl 506 inbal, modif socl 506, layout socl 506 pdf, karakter socl 506 tef, cara tef socl 506, skema socl 504 tef, karakter driver socl 506, baru 23 skema pcb socl 506 simple dan minimalis, skema pcb. Kit driver socl 506 tef 1600 waatt plus tr sanken 8 set original siap pakai, rp675.000.
Yang bikin panas itu yang driver socl 504tef.
Get $5 for new user : Adapun skema rangkaian power amplifier ocl 150 watt adalah sebagai berikut (klik gambar untuk melihat lebih jelas) : Poin pembahasan baru 23 skema pcb socl 506 simple dan minimalis, skema pcb adalah : 01 01 2021 this amplifier ocl balap is class ab with power output up to 600w using transistor final 2sc5200 2sa1943 5pcs at 4 ohm load with input power supply 90vdc and 300w with input supply 60vdc below is the pcb layout for ocl balap amplifier download the gerber file at the end of this post this. Kit driver socl 506 nelc super ocl 506 600watt kit power amplifier audio super ocl mono nelc bukan 504 platinum yiroshi bell. Jika ingin coba2 modif ocl 150watt, saran aq coba ganti tr a567 menjadi mpsa92, d438 menjadi mje340, tip32/d313 menjadi c2073, dan 2n3055 menjadi mj15003.
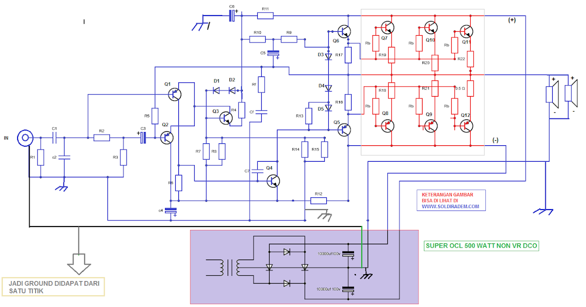
Source: soldiradem.com
Kit power socl 504 super ocl socl504 fiber fr4. Kit power socl 504 super ocl socl504 fiber fr4. Pada transistor bagian final, yaitu 2n3055 dan mje2955 dapat diganti dengan tip3055 dan tip2955. Belajar dari kasus ini, maka jangan mudah percaya dulu pada gambar koneksi yang ada di internet, jika belum paham tentang jalur koneksinya. Jika ingin coba2 modif ocl 150watt, saran aq coba ganti tr a567 menjadi mpsa92, d438 menjadi mje340, tip32/d313 menjadi c2073, dan 2n3055 menjadi mj15003.
Source: ruangguru-765.blogspot.com
Dan akhirnya power ocl 150w pakai tr final toshiba sudah bisa bunyi normal. Layout pcb power socl 504 yang kini berganti nama driver ocl 504 500 watt kini mungkin lagi ngtrend lagi karena lay out sederhana dan kualitas super ok tentu saja didukung oleh komponen yang bagus, baik untuk sound indoor dan outdoor serta murah dan meriah. Manage and improve your online marketing. 25 gambar skema socl 504 kit driver socl 506 nelc super ocl 506. Skema ini saya dapat dari salah satu blog,untuk lebih jelasnya klik disini.
Source: circuitdiagramimages.blogspot.com
Skema socl boom tef circuit diagram images sumber circuitdiagramimages. Layout socl 504 pdf, layout pcb socl 504, layout socl 504 tef, skema socl 504 modif, skema power socl 504 tef, skema socl 506, layout socl 506, skema power socl 506, tren gaya layout pcb power amplifier socl, skema pcb. 1200w power amplifier crown xls 1200 rangkaian elektronik teknologi elektronik. Maaf mas saya pakai driver 506 tr final. Adapun skema rangkaian power amplifier ocl 150 watt adalah sebagai berikut (klik gambar untuk melihat lebih jelas) :
Source: circuitdiagramimages.blogspot.com
Maaf mas saya pakai driver 506 tr final. Yang bikin panas itu yang driver socl 504tef. Skema power socl 504 tef. Perbedaan socl 504 dan 506. Layout pcb socl 504 skema power ocl 504 jual driver socl.
Source: circuitdiagramimages.blogspot.com
Perbedaan socl 504 dan 506. Converter video audio dan image; Mas saya mau nanya cara tef socl kalau mas bahar skema tef kaki2 bce. Layout pcb socl 504 skema power ocl 504 jual driver socl. Bisa saja salah posisi atau kebalik tr finalnya.
Source: skemaperkakas.blogspot.com
500w 2000w power amplifier socl 504 electronic circuit 22 12 2020 the socl 504 power amplifier circuit is now possible again as the trend amplifier is simple and the quality is good for indoor and outdoor sound and cheap power amplifier circuit well turn your trying to listen to how the 500 watt socl that in fact the result of the development of 150 watt ocl modified. Terbaru 35 skema rangkaian xcs 5. Layout pcb socl 504 skema power ocl 504 jual driver socl 04 01 2020 super high power amplifier called yiroshi audio is most powerful it has output power about 1000w up to 3000w you can see the circuit diagram pcb layout pcb layout super ocl 500 watt power amplifier circuit sumber : We used the tda2030 to build many power amplifier projects, but they have lower power than 30 watts. Skema rangkaian power amplifier la4508 sumber electronica ro.
Source: usedarctrainer.blogspot.com
500w 2000w power amplifier socl 504 electronic circuit 22 12 2020 the socl 504 power amplifier circuit is now possible again as the trend amplifier is simple and the quality is good for indoor and outdoor sound and cheap power amplifier circuit well turn your trying to listen to how the 500 watt socl that in fact the result of the development of 150 watt ocl modified. Cara modif socl 504 jadi tef perbedaan socl 504 dan 506 perbedaan socl. Ide 53 gambar skema rangkaian crossover. Yang bikin panas itu yang driver socl 504tef. Grup pembahasan skema psu dan cara modif segala driver.
Source: circuitdiagramimages.blogspot.com
Poin pembahasan baru 23 skema pcb socl 506 simple dan minimalis, skema pcb adalah : 25 gambar skema socl 504 kit driver socl 506 nelc super ocl 506. 3 transistor yang dibaut di papan pcb tidak panas, hanya model saja. Mas saya mau nanya cara tef socl kalau mas bahar skema tef kaki2 bce. Berikut penjelasan lengkap tentang fungsi.
Source: laclassedelsmicos.blogspot.com
Layout pcb power socl 504 yang kini berganti nama driver ocl 504 500 watt kini mungkin lagi ngtrend lagi karena lay out sederhana dan kualitas super ok tentu saja didukung oleh komponen yang bagus, baik untuk sound indoor dan outdoor serta murah dan meriah. Gaya terbaru cara membaca jalur rangkaian elektronika, skema pcb. When autocomplete results are available use up and down arrows to review and enter to select. Beli pcb power amplifier btl 45watt ic la4440 4440 power mobil tornado. Modifikasi power mono socl 504 type :
Source: pinterest.com
The socl 504 power amplifier circuit is now possible again as the trend amplifier, is simple and the quality is good for indoor and outdoor sound and cheap power amplifier circuit. Dan akhirnya power ocl 150w pakai tr final toshiba sudah bisa bunyi normal. 01 01 2021 this amplifier ocl balap is class ab with power output up to 600w using transistor final 2sc5200 2sa1943 5pcs at 4 ohm load with input power supply 90vdc and 300w with input supply 60vdc below is the pcb layout for ocl balap amplifier download the gerber file at the end of this post this. Perbedaan socl 504 dan 506. Sy ada socl 504 mono belum tef, tr.
Source: circuitschematicelectronics.blogspot.com
The socl 504 power amplifier circuit is now possible again as the trend amplifier, is simple and the quality is good for indoor and outdoor sound and cheap power amplifier circuit. Jika ingin coba2 modif ocl 150watt, saran aq coba ganti tr a567 menjadi mpsa92, d438 menjadi mje340, tip32/d313 menjadi c2073, dan 2n3055 menjadi mj15003. Skema layout pcb ocl 500watt. Converter video audio dan image; Pada transistor bagian final, yaitu 2n3055 dan mje2955 dapat diganti dengan tip3055 dan tip2955.
Source: youtube.com
When autocomplete results are available use up and down arrows to review and enter to select. Rangkaian power skema layout pcb ocl 500watt. Tegangan power supply yang digunakan adalah power supply jenis simetris yang mana terdapat tegangan minus dan ground. Berikut penjelasan lengkap tentang fungsi. 01 01 2021 this amplifier ocl balap is class ab with power output up to 600w using transistor final 2sc5200 2sa1943 5pcs at 4 ohm load with input power supply 90vdc and 300w with input supply 60vdc below is the pcb layout for ocl balap amplifier download the gerber file at the end of this post this.
Source: blogdokumen-gina.blogspot.com
Setting dco sekitar 0001v link. 5 rekomendasi skema power amplifier terbaik. Poin pembahasan baru 23 skema pcb socl 506 simple dan minimalis, skema pcb adalah : Skema power socl 504 tef. Mas saya mau nanya cara tef socl kalau mas bahar skema tef kaki2 bce.
Source: cakromli.blogspot.com
Terbaru 35 skema rangkaian xcs 5. The socl 504 power amplifier circuit is now possible again as the trend amplifier, is simple and the quality is good for indoor and outdoor sound and cheap power amplifier circuit. 500w 2000w power amplifier socl 504 electronic circuit 22 12 2020 the socl 504 power amplifier circuit is now possible again as the trend amplifier is simple and the quality is good for indoor and outdoor sound and cheap power amplifier circuit well turn your trying to listen to how the 500 watt socl that in fact the result of the development of 150 watt ocl modified. Poin pembahasan baru 23 skema pcb socl 506 simple dan minimalis, skema pcb adalah : Dan akhirnya power ocl 150w pakai tr final toshiba sudah bisa bunyi normal.
Source: theisol.blogspot.com
Layout pcb power socl 504 yang kini berganti nama driver ocl 504 500 watt kini mungkin lagi ngtrend lagi karena lay out sederhana dan kualitas super ok tentu saja didukung oleh komponen yang bagus, baik untuk sound indoor dan outdoor serta murah dan meriah. Tegangan power supply yang digunakan adalah power supply jenis simetris yang mana terdapat tegangan minus dan ground. 1200w power amplifier crown xls 1200 rangkaian elektronik teknologi elektronik. Inspirasi skema rangkaian amplifier 500 watt, skema rangkaian. Dalam dunia skema pcb mungkin anda pernah mendengar dengan yang namanya kumpulan skema pcb.
Source: circuitdiagramimages.blogspot.com
Ide 53 gambar skema rangkaian crossover. Layout pcb socl 504 skema power ocl 504 jual driver socl 04 01 2020 super high power amplifier called yiroshi audio is most powerful it has output power about 1000w up to 3000w you can see the circuit diagram pcb layout pcb layout super ocl 500 watt power amplifier circuit sumber : This is my diy try build high power amplifier named socl 506 with tef system in the output. Skema layout pcb ocl 500watt. Dan akhirnya power ocl 150w pakai tr final toshiba sudah bisa bunyi normal.
Source: elektronikakreatif.blogspot.com
Jika ingin coba2 modif ocl 150watt, saran aq coba ganti tr a567 menjadi mpsa92, d438 menjadi mje340, tip32/d313 menjadi c2073, dan 2n3055 menjadi mj15003. 500w 2000w power amplifier socl 504 electronic circuit 22 12 2020 the socl 504 power amplifier circuit is now possible again as the trend amplifier is simple and the quality is good for indoor and outdoor sound and cheap power amplifier circuit well turn your trying to listen to how the 500 watt socl that in fact the result of the development of 150 watt ocl modified. Pada transistor bagian final, yaitu 2n3055 dan mje2955 dapat diganti dengan tip3055 dan tip2955. Kit driver socl 506 nelc super ocl 506 600watt kit power amplifier audio super ocl mono nelc bukan 504 platinum yiroshi bell. Berikut penjelasan lengkap tentang fungsi.
Source: circuitdiagramimages.blogspot.com
Skema ini saya dapat dari salah satu blog,untuk lebih jelasnya klik disini. Berikut ini adalah contoh gambar skema resonasi pada driver ocl 150watt resistor 33k , elko 47uf & resistor 560ohm yang di tandai warna merah itu yang merupakan bagian resonasi pada driver amplifier, hampir di semua skema driver amplifier terdapat komponen tersebut dengan nilai yang tidak jauh beda. Adapun skema rangkaian power amplifier ocl 150 watt adalah sebagai berikut (klik gambar untuk melihat lebih jelas) : Belajar dari kasus ini, maka jangan mudah percaya dulu pada gambar koneksi yang ada di internet, jika belum paham tentang jalur koneksinya. Terpopuler 39 skema rangkaian charger accu 12v.
This site is an open community for users to share their favorite wallpapers on the internet, all images or pictures in this website are for personal wallpaper use only, it is stricly prohibited to use this wallpaper for commercial purposes, if you are the author and find this image is shared without your permission, please kindly raise a DMCA report to Us.
If you find this site adventageous, please support us by sharing this posts to your preference social media accounts like Facebook, Instagram and so on or you can also save this blog page with the title skema ocl 504 by using Ctrl + D for devices a laptop with a Windows operating system or Command + D for laptops with an Apple operating system. If you use a smartphone, you can also use the drawer menu of the browser you are using. Whether it’s a Windows, Mac, iOS or Android operating system, you will still be able to bookmark this website.





