Skema Mini Amplifier. Dengan tegangan suplai 6v daya keluarannya 0,34w, dan dengan suplai 9v daya keluarannya 0,9w pada f=1khz, thd 10%. Skema rangkaian amplifier dengan menggunakan system yang sederhana atau sering juga disebut sebagai penguat suara ini, memang mempunyai skema yang cukup mudah untuk dirangkai. Tiga buah rangkaian input, yaitu: Search across hundreds of distributors to compare prices, inventory and save!
Skema layout Ampli ocl TIP41 42 mono Кладезь секретов From zoom.umelecforum.ru
Lihat amplifier mini dengan mosfet suaranya menggelegarr. Belajar merakit power amplifier mini usb ic tda 2822 · skema pemancar fm. Ada banyak jenis amplifier mini yang perlu anda ketahui, ada yang menggunakan 2 transistor, ampli dibawah 20 watt yang biasanya digunakan untuk praktek elektronik atau bahkan ada yang sampai 100 watt, 5v, 9v, 12v, 16v dan masih banyak lagi. Sedikit berbagi mengenai rangkaian amplifier toa masjid barangkali ada yang membutuhkan karena mencari skema amplifier toa 200 watt memang tidak mudah. Amplifier mini 3 volt transistor skema ampli mini tip 41 skema. Skema dan cara membuat mini amplifier sederhana bass mantap.
Daya output dari amplifier tergantung dari tegangan supplynya.
Amplifier mini 3 volt transistor skema ampli mini tip 41 skema. Skema dan cara membuat mini amplifier sederhana bass mantap. Musim pentas seni mengharuskan siswa dan siswi memperlihatkan kebolehannya dalam bidang kesenian; Ada banyak jenis amplifier mini yang perlu anda ketahui, ada yang menggunakan 2 transistor, ampli dibawah 20 watt yang biasanya digunakan untuk praktek elektronik atau bahkan ada yang sampai 100 watt, 5v, 9v, 12v, 16v dan masih banyak lagi. Selain membelinya, anda juga bisa merakit ampli mini dengan mengikuti skema yang ada. Belajar merakit power amplifier mini usb ic tda 2822 · skema pemancar fm.
Source: zeckelektronik.blogspot.com
Ada banyak jenis amplifier mini yang perlu anda ketahui, ada yang menggunakan 2 transistor, ampli dibawah 20 watt yang biasanya digunakan untuk praktek elektronik atau bahkan ada yang sampai 100 watt, 5v, 9v, 12v, 16v dan masih banyak lagi. Mini power audio amplifier circuit using 2 transistorsfollow us onwebsite. Hal ini tentu akan memudahkan kita untuk merakit sendiri power amplifier tersebut tanpa ribet karena apa yang. Apabila anda belum mengetahui apa saja komponen yang perlu diperhatikan,. Daya output dari amplifier tergantung dari tegangan supplynya.
Source: hoo-tronik.com
Adapun skema rangkaian power amplifier ocl 150 watt adalah sebagai berikut (klik gambar untuk melihat lebih jelas) : Amplifier mini dengan mosfet suaranya menggelegarr skema power amplifier menggunakan mosfet power amplifier ini menghasilkan daya 75 watt yang cocok untuk power amplifier di dalam rumah power amplifier raungan maupun untuk power. Lihat amplifier mini dengan mosfet suaranya menggelegarr. Rangkaian ini cocok untuk pemula yang ingin mencoba membuat rangkaian amplifier. Selain membelinya, anda juga bisa merakit ampli mini dengan mengikuti skema yang ada.
Source: skema-elektro.blogspot.com
Skema penguat input power amplifier komponen yang di pakai ic tl082ne elko 22uf 50v resistor 68k 4k7 6k8 6k8 2watt milar 100n dioda z12v. Rangkaian di atas hampir sama dengan rangkaian power supply audio amplifier (big power), hanya saja. Search across hundreds of distributors to compare prices, inventory and save! Membuat sendiri ampli mini sederhana memang menyenangkan, hanya beberapa komponen saja yang diperlukan untuk mewujudkan skema rangkaian amplifier sederhana untuk hp anda menjadi kenyataan, bahkan hanya menggunakan 1 ic sebagai penguatnya. Beberapa kelebihan menggunakan lm386 audio mini amplifier yaitu sumber tegangannya dapat digunakan baterai.
Source: harisvoltelektro.blogspot.com
Skema dan cara membuat amplifier mini tip 41 tip 42 sumber : Mini amplifier use 1 transistor. Beberapa kelebihan menggunakan lm386 audio mini amplifier yaitu sumber tegangannya dapat digunakan baterai. 1 rangkaian amplifier watt kecil dengan ic tda 2030. Tip 41 42, amplifier mini 3 volt transistor, ampli mini tanpa ic,.
Source: toniedukasi.blogspot.com
Untuk memudahkan diri anda dalam mempersiapkan pembuatan power amplifier 400 watt, ada beberapa komponen yang perlu diperhatikan sebelum melakukan perakitannya. Gambar skema membuat amplifier mini bass/gitar beserta komponen dan cara pembuatannya rangkaian amplifier mini bass/gitar. Rangkaian power amplifier stereo mini dengan ic ba5417 ini bekerja dengan sumber tegangan dc +12 volt yang dapat diambil dari power supply 12 volt maupun accumulator 12 volt pada mobil. Amplifier mini, menggunakan transistor dengan catu daya single supply rentang tegangan 6 hingga 24 volt. Skema dan cara membuat amplifier mini tip 41 tip 42 sumber :
Source: youtube.com
Beberapa kelebihan menggunakan lm386 audio mini amplifier yaitu sumber tegangannya dapat digunakan baterai. Gambar skema membuat amplifier mini bass/gitar beserta komponen dan cara pembuatannya rangkaian amplifier mini bass/gitar. Musim pentas seni mengharuskan siswa dan siswi memperlihatkan kebolehannya dalam bidang kesenian; Membuat sendiri ampli mini sederhana memang menyenangkan, hanya beberapa komponen saja yang diperlukan untuk mewujudkan skema rangkaian amplifier sederhana untuk hp anda menjadi kenyataan, bahkan hanya menggunakan 1 ic sebagai penguatnya. Hasil olahan gurukatro yang merupakan skema safari dipadu dengan sistem.
Source: zoom.umelecforum.ru
Görünümler 54 b7 aylar önce. Daya output dari amplifier tergantung dari tegangan supplynya. Untuk memudahkan diri anda dalam mempersiapkan pembuatan power amplifier 400 watt, ada beberapa komponen yang perlu diperhatikan sebelum melakukan perakitannya. Baru 32+ karakteristik rangkaian paralel. Komponen penyusun untuk mini amplifier ic lm383 banyak di jual dipasaran.
Source: skemamesin.blogspot.com
Kali ini membuat amplifier tda 2003 simpel dan mudah.hasil suara dan bass juga jernih.skema layout dan bahan ada didalam video.jadi totonton video sampai h. Gambar skema membuat amplifier mini bass/gitar beserta komponen dan cara pembuatannya rangkaian amplifier mini bass/gitar. Skema dan cara membuat mini amplifier sederhana bass mantap. Amplifier mini dengan mosfet suaranya menggelegarr skema power amplifier menggunakan mosfet power amplifier ini menghasilkan daya 75 watt yang cocok untuk power amplifier di dalam rumah power amplifier raungan maupun untuk power. Dengan tegangan suplai 6v daya keluarannya 0,34w, dan dengan suplai 9v daya keluarannya 0,9w pada f=1khz, thd 10%.
Source: pinterest.com
Belajar merakit power amplifier mini usb ic tda 2822 · skema pemancar fm. Rangkaian di atas hampir sama dengan rangkaian power supply audio amplifier (big power), hanya saja. The ambit aloof shows a channel, and the ability accumulation that it assists to the two channels. Siapa tau didalam isi artikel in bermanfaat. Jika setelah dicoba penguatannya terlalu besar, bisa ditambahkan sebuah potensiometer 10k pada.
Source: elektronikahobyist.blogspot.com
Skema ampli mini transistor, cara membuat amplifier mini 12v tip 41, skema ampli mini tip 41, cara bikin ampli mini bass, skema ampli cara merakit audio amplifier mini dengan 1 transistor sumber www.antero.co. Search across hundreds of distributors to compare prices, inventory and save! Tiga buah rangkaian input, yaitu: Ada banyak jenis amplifier mini yang perlu anda ketahui, ada yang menggunakan 2 transistor, ampli dibawah 20 watt yang biasanya digunakan untuk praktek elektronik atau bahkan ada yang sampai 100 watt, 5v, 9v, 12v, 16v dan masih banyak lagi. Baru 32+ karakteristik rangkaian paralel.
Source: ayyadcommunity.blogspot.com
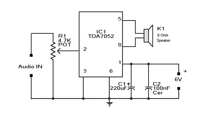
Skema rangkaian amplifier mini 5 volt / cara membuat power amplifier mini 5 volt dua volume youtube : Skema power amplifier modul dan komponen dalam perakitan. Skema rangkaian amplifier dengan menggunakan system yang sederhana atau sering juga disebut sebagai penguat suara ini, memang mempunyai skema yang cukup mudah untuk dirangkai. Gambar skema membuat amplifier mini bass/gitar beserta komponen dan cara pembuatannya rangkaian amplifier mini bass/gitar. Gambar skema rangkaian mini audio amplifier keuntungan dari tda 7052 adalah tetap secara internal pada 40 db.
Source: youtube.com
Dengan tegangan suplai 6v daya keluarannya 0,34w, dan dengan suplai 9v daya keluarannya 0,9w pada f=1khz, thd 10%. Siapa tau didalam isi artikel in bermanfaat. Amplifier mini 3 volt transistor skema ampli mini tip 41 skema. Hari ini, saya akan berbagi tentang bagaimana membuat penguat audio tegangan rendah. Skema amplifer 8 watt, 10 watt, 15 watt, 20 watt,.
Source: wikikomponen.com
Görünümler 54 b7 aylar önce. Tip 41 42, amplifier mini 3 volt transistor, ampli mini tanpa ic,. Sedikit berbagi mengenai rangkaian amplifier toa masjid barangkali ada yang membutuhkan karena mencari skema amplifier toa 200 watt memang tidak mudah. Rangkaian power amplifier stereo mini dengan ic ba5417 ini bekerja dengan sumber tegangan dc +12 volt yang dapat diambil dari power supply 12 volt maupun accumulator 12 volt pada mobil. Search across hundreds of distributors to compare prices, inventory and save!
Source: blogdokumen-gina.blogspot.com
Adapun skema rangkaian power amplifier ocl 150 watt adalah sebagai berikut (klik gambar untuk melihat lebih jelas) : Adapun skema rangkaian power amplifier ocl 150 watt adalah sebagai berikut (klik gambar untuk melihat lebih jelas) : The ambit aloof shows a channel, and the ability accumulation that it assists to the two channels. Skema dan cara membuat mini amplifier sederhana bass mantap. Siapa tau didalam isi artikel in bermanfaat.
Source: ruangjawabansiswa.blogspot.com
Jika setelah dicoba penguatannya terlalu besar, bisa ditambahkan sebuah potensiometer 10k pada. Tentu saja bagi para penggemar musik atau biasa disebut audiophile, tentu membuat sendiri rangkaian amplifier sendiri bisa memberikan kepuasan dan juga keunikan serta. Hari ini, saya akan berbagi tentang bagaimana membuat penguat audio tegangan rendah. Skema dan cara membuat amplifier mini tip 41 tip 42 sumber : Gv tipikal mencapai 40db dengan r1=100ω.
Source: amplifierreviewer.blogspot.com
Selain membelinya, anda juga bisa merakit ampli mini dengan mengikuti skema yang ada. The ambit aloof shows a channel, and the ability accumulation that it assists to the two channels. Skema rangkaian amplifier mini 5 volt / cara membuat power amplifier mini 5 volt dua volume youtube : Daya output dari amplifier tergantung dari tegangan supplynya. Amplifier mini 3 volt transistor skema ampli mini tip 41 skema.
Source: sanjaysaja.blogspot.com
Gambar skema rangkaian mini audio amplifier keuntungan dari tda 7052 adalah tetap secara internal pada 40 db. Semoga artikel singkat ini bisa bermanfaat. Daya output dari amplifier tergantung dari tegangan supplynya. Rangkaian amplifier kali ini disebut sebagai rangkaian amplifier mini karena konstruksi rangkaiannya yang sederhana dan dapat dibuat dengan biaya yang relatif murah. Skema rangkaian amplifier mini 5 volt / cara membuat power amplifier mini 5 volt dua volume youtube :
Source: skema-power-amplifier.blogspot.com
Untuk memudahkan diri anda dalam mempersiapkan pembuatan power amplifier 400 watt, ada beberapa komponen yang perlu diperhatikan sebelum melakukan perakitannya. Skema rangkaian amplifier dengan menggunakan system yang sederhana atau sering juga disebut sebagai penguat suara ini, memang mempunyai skema yang cukup mudah untuk dirangkai. Belajar merakit power amplifier mini usb ic tda 2822 · skema pemancar fm. Amplifier mini dengan mosfet suaranya menggelegarr skema power amplifier menggunakan mosfet power amplifier ini menghasilkan daya 75 watt yang cocok untuk power amplifier di dalam rumah power amplifier raungan maupun untuk power. Search across hundreds of distributors to compare prices, inventory and save!
This site is an open community for users to share their favorite wallpapers on the internet, all images or pictures in this website are for personal wallpaper use only, it is stricly prohibited to use this wallpaper for commercial purposes, if you are the author and find this image is shared without your permission, please kindly raise a DMCA report to Us.
If you find this site convienient, please support us by sharing this posts to your own social media accounts like Facebook, Instagram and so on or you can also save this blog page with the title skema mini amplifier by using Ctrl + D for devices a laptop with a Windows operating system or Command + D for laptops with an Apple operating system. If you use a smartphone, you can also use the drawer menu of the browser you are using. Whether it’s a Windows, Mac, iOS or Android operating system, you will still be able to bookmark this website.




