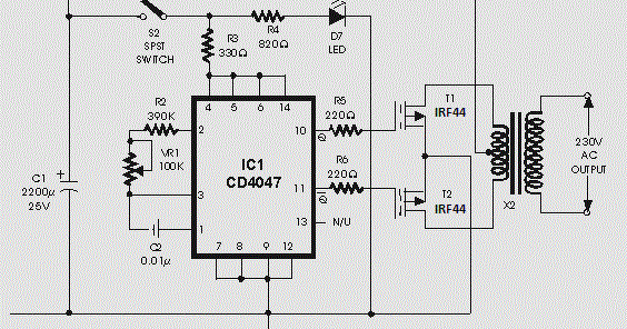
Skema Inverter Sederhana. Berikut ini adalah skema rangkaian inverter sederhana dengan daya 100 watt cara kerja rangkaian inverter ini yaitu menggunakan ic cmos tipe cd 4047 yang difungsikan sebagai sebuah multivibrator tak stabil. Skema inverter sederhana dc 12v ke ac 220v 500watt. Meski terlihat sederhana, rangkaian inverter sederhana ini mampu bekerja dengan cukup. Square wave inverter dc to ac memiliki konsep kerja seperti skema gambar tersebut.
30+ Rangkaian Inverter Las Listrik Mini From mesinpompaairr.blogspot.com
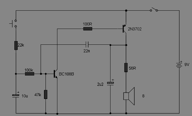
Inverter dari dc ke ac yang memiliki kapasitas daya sekitar 20 watt yang di dapat dari sumber tegangan aki 12 volt dc ke tegangan 220 volt ac. Kita membahas yang sederhana saja, dari komponen yang dipakai sampai penggunaanya semua serba sederhana. Rangkaian ini sangat berguna dikala listrik pln sering mati. Kamu bisa mencoba membuat sendiri inverter dengan menggunakan rangkaian sederhana di atas. Siapakan 1 buah aki/accu 12v. Inverter ini sangat sederhana dalam pembuatannya karena hanya dibutuhkan sedikit komponen, berikut daftar komponennya.
Gambar skema inverter charger otomatis terupdate.
Berikut adalah skema rangkaian inverter sederhana 12 volt dc menjadi 220 volt dc dengan 1000 watt yang mudah sekali anda buat sendiri. Skema inverter gelombang modified sinus Kamu bisa mencoba membuat sendiri inverter dengan menggunakan rangkaian sederhana di atas. Ups bisa dibuat dengan sistem sederhana yaitu on/off elektrik atau sakelar elektrik yaitu relay. Posted by lalaco with 4 comments | in inverter ac. Skema inverter 12 volt ke 220 volt.
Source: blogdokumen-gina.blogspot.com
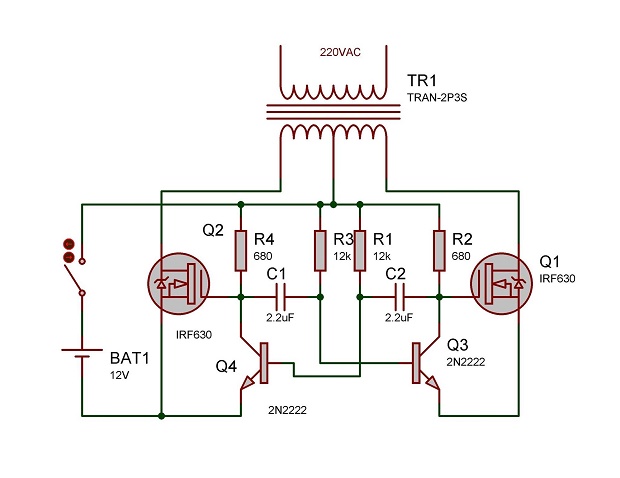
Skema elektronika dasar, skema elektronika pengusir nyamuk, skema elektronika pdf, skema elektronika unik, skema elektronika sederhana, skema elektronika gratis, skema elektronika power amplifier, skema elektronika terbaru, skema elektronika efek gitar, skema elektronika power bank, skema elektronika lengkap, skema elektronika audio, skema elektronika adaptor,. Skema rangkaian inverter sederhana menggunakan transistor 2n3055. Skema ini sangat dibutuhkan untuk membuat rangkaian inverter yang berfungsi untuk mengubah arus dc (direct current) dari baterai aki atau solar cell menjadi arus ac (alternating current) yang bisa. Skema tersebut menggambarkan bahwa jika sumbu s1 dan s2 berada di posisi a, maka beban di load akan mendapatkan tegangan positif yang masuk. Apalagi rangkaian ini memiliki kemudahan dalam merakitnya.
Source: wwff9y.blogspot.com
Dalam hal ini, rangkaian inverter bisa menghasilkan suatu konversi dari arus listrik dc ke ac begitupun sebaliknya. Dan seperti yang sudah disebutkan bahwa rangkaian ini akan mengubah arus menjadi 220vac dan. Skema inverter sederhana sumber : Gunakanlah arluminium sebagai peredam panas. Resistor 2 buah ukuran 10 ohm dan dua buah ukuran 180 0hm.
Source: dikbud.github.io
Skema rangkaian inverter sederhana merubah dc ke ac sendiri. Skema inverter gelombang modified sinus Rangkaian ini sangat berguna dikala listrik pln sering mati. Meski terlihat sederhana, rangkaian inverter sederhana ini mampu bekerja dengan cukup. Berikut adalah skema rangkaian inverter sederhana 12 volt dc menjadi 220 volt dc dengan 1000 watt yang mudah sekali anda buat sendiri.
Source: ideskema.blogspot.com
Skema tersebut menggambarkan bahwa jika sumbu s1 dan s2 berada di posisi a, maka beban di load akan mendapatkan tegangan positif yang masuk. Tape deck kesayanganku skema di atas adalah skema inverter yang saya gambar mengikuti rangkaian inverter tape deck saya (merknya disensor ) tape deck saya menghubungkan trafo ct , dan menggunakan power ampli dgn tr final tip41c x 4. Rangkaian ini akan memberikanmu sebuah inverter yang dapat mengubah input 12 volt dc menjadi output 220 volt ac dengan 1000 watt. Kita membahas yang sederhana saja, dari komponen yang dipakai sampai penggunaanya semua serba sederhana. Skema elektronika dasar, skema elektronika pengusir nyamuk, skema elektronika pdf, skema elektronika unik, skema elektronika sederhana, skema elektronika gratis, skema elektronika power amplifier, skema elektronika terbaru, skema elektronika efek gitar, skema elektronika power bank, skema elektronika lengkap, skema elektronika audio, skema elektronika adaptor,.
Source: m-sealtop.blogspot.com
Dan seperti yang sudah disebutkan bahwa rangkaian ini akan mengubah arus menjadi 220vac dan. Lajunya perkembangan internet, sekarang untuk mendapatkan referensi terkait gambar skema atau diagram sangatlah gampang. Skema inverter bermanfaat untuk merangkai inverter supaya berfungsi dengan normal, yang mana terdiri dari 3 skema, yaitu: Siapakan 1 buah aki/accu 12v. Inverter ini sangat sederhana dalam pembuatannya karena hanya dibutuhkan sedikit komponen, berikut daftar komponennya.
Source: otokomtronik.blogspot.com
Skema elektronika dasar, skema elektronika pengusir nyamuk, skema elektronika pdf, skema elektronika unik, skema elektronika sederhana, skema elektronika gratis, skema elektronika power amplifier, skema elektronika terbaru, skema elektronika efek gitar, skema elektronika power bank, skema elektronika lengkap, skema elektronika audio, skema elektronika adaptor,. Ada tiga macam skema inverter, yaitu : Tape deck kesayanganku skema di atas adalah skema inverter yang saya gambar mengikuti rangkaian inverter tape deck saya (merknya disensor ) tape deck saya menghubungkan trafo ct , dan menggunakan power ampli dgn tr final tip41c x 4. Kamu bisa mencoba membuat sendiri inverter dengan menggunakan rangkaian sederhana di atas. Kapasitor 220nf (opsional) led (opsional) ic 555;
Source: awipunna.blogspot.com
Gambar skema rangkaian inverter sederhana. Cara membuat trafo las listrik sendiri memang tidak mudah, setidaknya kita harus memahami seperti apa skema rangkaian las listrik sederhana buatan sendiri sehingga tidak bingung menemukan apa yang kiranya cocok dijadikan sebagai bahan pertimbangan sebelum memilih jenis mesin las yang. Skema inverter bermanfaat sebagai dasar untuk menyusun sebuah inverter supaya faedah didalamnya dapat digunakan. Resistor 2 buah ukuran 10 ohm dan dua buah ukuran 180 0hm. Berikut adalah skema rangkaian inverter sederhana 12 volt dc menjadi 220 volt dc dengan 1000 watt yang mudah sekali anda buat sendiri.
Source: mesinpompaairr.blogspot.com
Gambar skema rangkaian inverter sederhana. Meski rangkaian inverter di atas terlihat sederhana dan tidak membutuhkan banyak komponen elektronika tetapi daya inverter yang dihasilkan terbukti mampu bekerja dengan cukup baik. Gunakanlah arluminium sebagai peredam panas. Selain skema rangkaian inverter yang biasa di temui di toko elektronik, ada juga rangkaian inverter 500w yang disusun secara sederhana namun tentu saja bisa bekerja dnegan maksimal dan memuaskan. Referensi 13+ rangkaian inverter sederhana 300 watt rangkaian inverter sederhana 300 watt rangkaian inverter 1000 watt sederhana rangkaian inverter sederhana 100 watt inverter sederhana tip3055 cara merakit inverter 300 watt skema rangkaian inverter 10000 watt cara membuat inverter 2000 watt kumpulan membuat inverter sederhana.
Source: panduanteknisi.com
Dalam hal ini, rangkaian inverter bisa menghasilkan suatu konversi dari arus listrik dc ke ac begitupun sebaliknya. Posted by lalaco with 4 comments | in inverter ac. Rangkaian ini sangat berguna dikala listrik pln sering mati. Skema ini sangat dibutuhkan untuk membuat rangkaian inverter yang berfungsi untuk mengubah arus dc (direct current) dari baterai aki atau solar cell menjadi arus ac (alternating current) yang bisa. Rangkaian dan skema inverter rangkaian inverter berguna untuk bisa mengalirkan arus listrik ke semua rangkaiannya dalam masa yang berbeda.
Source: packardtharme.blogspot.com
Referensi 13+ rangkaian inverter sederhana 300 watt rangkaian inverter sederhana 300 watt rangkaian inverter 1000 watt sederhana rangkaian inverter sederhana 100 watt inverter sederhana tip3055 cara merakit inverter 300 watt skema rangkaian inverter 10000 watt cara membuat inverter 2000 watt kumpulan membuat inverter sederhana. Salah satunya adalah square wave inverter. Skema rangkaian las listrik rakitan dengan trafo inverter. Gunakanlah arluminium sebagai peredam panas. Siapkan juga sebuah pendingin untuk meredam panas dari transistor.
Source: johnnymexpeek46.blogspot.com
Berikut adalah skema rangkaian inverter sederhana 12 volt dc menjadi 220 volt dc dengan 1000 watt yang mudah sekali anda buat sendiri. Rangkaian ini akan memberikanmu sebuah inverter yang dapat mengubah input 12 volt dc menjadi output 220 volt ac dengan 1000 watt. Resistor 2 buah ukuran 10 ohm dan dua buah ukuran 180 0hm. Tape deck kesayanganku skema di atas adalah skema inverter yang saya gambar mengikuti rangkaian inverter tape deck saya (merknya disensor ) tape deck saya menghubungkan trafo ct , dan menggunakan power ampli dgn tr final tip41c x 4. Skema rangkaian las listrik sederhana dengan trafo inverter dan menurut pengalaman mesin las inverter ini juga tidak membutuhkan daya besar seperti mesin las trafo sehingga anda tidak perlu memiliki daya listrik besar dirumah dengan demikian sangat mudah digunakan dan tentunya enak di bawa kemana mana dibawah ini saya cantumkan contoh.
Source: autootomotiff.blogspot.com
Skema elektronika dasar, skema elektronika pengusir nyamuk, skema elektronika pdf, skema elektronika unik, skema elektronika sederhana, skema elektronika gratis, skema elektronika power amplifier, skema elektronika terbaru, skema elektronika efek gitar, skema elektronika power bank, skema elektronika lengkap, skema elektronika audio, skema elektronika adaptor,. Kapasitor 220nf (opsional) led (opsional) ic 555; Siapkan juga sebuah pendingin untuk meredam panas dari transistor. Skema inverter bermanfaat sebagai dasar untuk menyusun sebuah inverter supaya faedah didalamnya dapat digunakan. Gambar skema rangkaian inverter sederhana.
Source: bookofcel.blogspot.com
Dalam hal ini, rangkaian inverter bisa menghasilkan suatu konversi dari arus listrik dc ke ac begitupun sebaliknya. Skema inverter sederhana sumber : Supaya paham, anda harus mengenali 3 macam skema inverter sebagai berikut : Gambar skema rangkaian inverter sederhana. Dalam hal ini, rangkaian inverter bisa menghasilkan suatu konversi dari arus listrik dc ke ac begitupun sebaliknya.
Source: mesinpotongkertass.blogspot.com
Supaya paham, anda harus mengenali 3 macam skema inverter sebagai berikut : Rangkaian ini akan memberikanmu sebuah inverter yang dapat mengubah input 12 volt dc menjadi output 220 volt ac dengan 1000 watt. Meski rangkaian inverter di atas terlihat sederhana dan tidak membutuhkan banyak komponen elektronika, tetapi daya inverter yang dihasilkan terbukti mampu bekerja dengan cukup baik. Skema inverter gelombang modified sinus Fungsi dari skema inverter ini adalah sebagai dasar untuk membuat/merangkai sebuah inverter agar fungsi di dalamnya dapat digunakan.
Source: anekakuncibengkel.blogspot.com
Mungkin dibeberapa artikel sebelumnya tidak lengkap akan saya lengkapi dan jelaskan dalam artikel sederhana continue reading 2 cara membuat rangkaian. Inverter dari dc ke ac yang memiliki kapasitas daya sekitar 20 watt yang di dapat dari sumber tegangan aki 12 volt dc ke tegangan 220 volt ac. Skema inverter bermanfaat untuk merangkai inverter supaya berfungsi dengan normal, yang mana terdiri dari 3 skema, yaitu: Rangkaian converter ini dapat disuplay dari sebuah accumulator 12 volt untuk. Ini adalah merupakan skema rangkaian inverter sederhana namun kekuatannya tidak diragukan.mampu menyalakaan perangkat elektronik seperti tv,kipas angin,dll.
Source: mesinpompaairr.blogspot.com
Square wave inverter dc to ac memiliki konsep kerja seperti skema gambar tersebut. Berikut ini adalah skema rangkaian inverter sederhana dengan daya 100 watt cara kerja rangkaian inverter ini yaitu menggunakan ic cmos tipe cd 4047 yang difungsikan sebagai sebuah multivibrator tak stabil. Supaya paham, anda harus mengenali 3 macam skema inverter sebagai berikut : Skema rangkaian las listrik sederhana dengan trafo inverter dan menurut pengalaman mesin las inverter ini juga tidak membutuhkan daya besar seperti mesin las trafo sehingga anda tidak perlu memiliki daya listrik besar dirumah dengan demikian sangat mudah digunakan dan tentunya enak di bawa kemana mana dibawah ini saya cantumkan contoh. Kamu bisa mencoba membuat sendiri inverter dengan menggunakan rangkaian sederhana di atas.
Source: nelsonsuccart.blogspot.com
Skema inverter gelombang modified sinus; Skema inverter sederhana dc 12v ke ac 220v 500watt. Berikut ini adalah skema rangkaian inverter sederhana dengan daya 100 watt cara kerja rangkaian inverter ini yaitu menggunakan ic cmos tipe cd 4047 yang difungsikan sebagai sebuah multivibrator tak stabil. Skema ini sangat dibutuhkan untuk membuat rangkaian inverter yang berfungsi untuk mengubah arus dc (direct current) dari baterai aki atau solar cell menjadi arus ac (alternating current) yang bisa. Dalam hal ini, rangkaian inverter bisa menghasilkan suatu konversi dari arus listrik dc ke ac begitupun sebaliknya.
Source: m-sealtop.blogspot.com
Kita membahas yang sederhana saja, dari komponen yang dipakai sampai penggunaanya semua serba sederhana. Meski rangkaian inverter di atas terlihat sederhana dan tidak membutuhkan banyak komponen elektronika, tetapi daya inverter yang dihasilkan terbukti mampu bekerja dengan cukup baik. Rangkaian ini sangat berguna dikala listrik pln sering mati. Square wave inverter dc to ac memiliki konsep kerja seperti skema gambar tersebut. Rangkaian dan skema inverter rangkaian inverter berguna untuk bisa mengalirkan arus listrik ke semua rangkaiannya dalam masa yang berbeda.
This site is an open community for users to do submittion their favorite wallpapers on the internet, all images or pictures in this website are for personal wallpaper use only, it is stricly prohibited to use this wallpaper for commercial purposes, if you are the author and find this image is shared without your permission, please kindly raise a DMCA report to Us.
If you find this site serviceableness, please support us by sharing this posts to your favorite social media accounts like Facebook, Instagram and so on or you can also save this blog page with the title skema inverter sederhana by using Ctrl + D for devices a laptop with a Windows operating system or Command + D for laptops with an Apple operating system. If you use a smartphone, you can also use the drawer menu of the browser you are using. Whether it’s a Windows, Mac, iOS or Android operating system, you will still be able to bookmark this website.




