Skema Inverter Dc To Dc Ct Sederhana. Jadi prinsip kerja inverter dc to dc simetris tersebut adalah mengubah tegangan dc 12 volt menjadi tegangan ac, kemudian menaikkan tegangan ac tersebut dengan sebuah transformator step. Skema rangkaian inverter sederhana merubah dc ke ac sendiri memang menarik saat kita mengetahui cara membuat inverter kecil yang memiliki skema sedikit sehingga rangkaian inverter sederhana tersebut dapat dibuat tanpa bahan yang ribet, sehingga dapat kita selesaikan dengan seksama tanpa melibatkan banyak komponen didalamnya. Di sini saya membuat rangkaian yang sederhana tapi menghasilkan daya yang memuaskan. Skema inverter dc to dc ct sederhana.
Membuat Inverter Sederhana DC ke AC RungKaruan From rung-karuan.blogspot.com
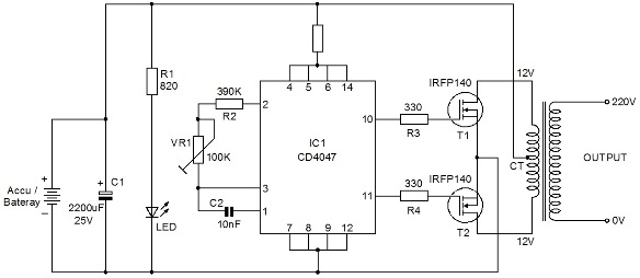
Penjelasan dari tiap blok yaitu : Berikut adalah skema rangkaian inverter sederhana 12 volt dc menjadi 220 volt dc dengan 1000 watt yang mudah sekali anda buat sendiri. Skema rangkaian yang akan kita bahas kali ini akan mencoba membuat sebuah inverter yang bisa merubah arus searah dc menjadi arus bolak. Cara membuat inverter dc ke ac tanpa trafo. Gambar skema rangkaian inverter dc to ac 12 v to 220v beserta komponen dan cara pembuatannya rangkaian inverter berguna untuk mengubah arus dc menjadi arus ac sekaligus menaikkan tegangan keluarannya. Komponen r1, r2, r3, r4, c1, c2, t2 dan t3 dari blog oscillator membangkitkan sinyal multivibrator kemudian dihasilkan gelombang persegi/kotak (square wave 50hz).
Kapasitor 220nf (opsional) led (opsional) ic 555;
Baca juga rangkaian inverter 220vac sederhana menggunakan kombinasi ic 555 dan mosfet irf540n. Trafo yang anda pilih adalah trafo dengan step up 10a ct dan bertegangan 12 v. Skema rangkaian yang akan kita bahas kali ini akan mencoba membuat sebuah inverter yang bisa merubah arus searah dc menjadi arus bolak. March 2nd 2021 driver motor rangkaian kontroler motor servo pada gambar dibawah merupakan salah satu contoh kontroler motor servo sederhana. Jadi prinsip kerja inverter dc to dc simetris tersebut adalah mengubah tegangan dc 12 volt menjadi tegangan ac, kemudian menaikkan tegangan ac tersebut dengan sebuah transformator step. Untuk itu kali ini kami bagikan panduan cara membuat dan penjelasan lengkap mengenai rangkaian inverter.
Source: robertawhighletwor.blogspot.com
Berikut skema rangkaian inverter dc to dc. Skema rangkaian las listrik sederhana dengan trafo inverter dan menurut pengalaman mesin las inverter ini juga tidak membutuhkan daya besar seperti mesin las trafo sehingga anda tidak perlu memiliki daya listrik besar dirumah dengan demikian sangat mudah digunakan dan tentunya enak di bawa kemana mana dibawah ini saya cantumkan contoh. Kegunaan inverter sangat banyak, dari yang sederhana sampai perangkat industri. Setiap transistor berfungsi sebagai penghasil signal square wave. Ulasan pengertian, jenis dan fungsi inverter☑️ contoh skema rangkaian inverter dc to ac, dc to dc dan ac to dc☑️ salah satu perangkat elektronika yang cukup penting diketahui oleh para teknisi kelistrikan adalah inverter.
Source: ideskema.blogspot.com
Kamu bisa mencoba membuat sendiri inverter dengan menggunakan rangkaian sederhana di atas. Battery kapasitas baterai sangat menentukan berapa lama inverter bisa digunakan. Nah itu dia skema nya,,, selamat mencoba,,, !! Berikut ini ialah beberapa komponen dan perangkat untuk menciptakan inverter sederhana: Ulasan pengertian, jenis dan fungsi inverter☑️ contoh skema rangkaian inverter dc to ac, dc to dc dan ac to dc☑️ salah satu perangkat elektronika yang cukup penting diketahui oleh para teknisi kelistrikan adalah inverter.
Source: skemadiesel.blogspot.com
Skema inverter dc to ac adalah salah satu rangkaian elektronika yang sangat dibutuhkan di tempat yang memang belum mendapatkan arus listrik ac 220v atau pln. Untuk itu kali ini kami bagikan panduan cara membuat dan penjelasan lengkap mengenai rangkaian inverter. Ada cara membuat inverter dc ke ac sederhana yang umum dilakukan oleh masyarakat dengan membuat modulasi lebar pulsa untuk dapat melakukan kontrol terhadap sinyal penyaklaran. Tidak terdapat salahnya bila hendak membuat suatu inverter. Juga penggunaan trafo step up untuk menaikkan tegangan sehingga menghasilkan besaran tegangan sesuai keinginan, sebelum akhirnya dirubah kembali menjadi tegangan dc 30 volt.
Source: anekakuncibengkel.blogspot.com
Berikut skema rangkaian inverter dc to dc. Kapasitor 220nf (opsional) led (opsional) ic 555; Karena inverter tanpa trafo tidak mampu meningkatkan tegangan ke perangkat elektronik dengan daya 230v/120 ac , maka tegangan dc dengan 120 v atau 230 v atau juga lebih dapat menjadi inputnya. Inverter dc ke ac adalah sebuah rangkaian sederhana yang fungsinya untuk mengkonversikan arus dc ( direct current) seperti dari baterai aki maupun solar cell menjadi ke bentuk arus ac ( alternating current ). Berikut adalah ilustrasi dari fungsi inverter yang dapat merubah input dc menjadi ac seperti penjelasan gambar dibawah ini.
Source: pasangkabelnya.blogspot.com
Kegunaan inverter sangat banyak, dari yang sederhana sampai perangkat industri. Skema rangkaian las listrik sederhana dengan trafo inverter dan menurut pengalaman mesin las inverter ini juga tidak membutuhkan daya besar seperti mesin las trafo sehingga anda tidak perlu memiliki daya listrik besar dirumah dengan demikian sangat mudah digunakan dan tentunya enak di bawa kemana mana dibawah ini saya cantumkan contoh. Berikut adalah diagram dasar dari sebuah inverter baik itu rangkaian inverter dc to ac 500 watt, 1000 watt maupun 3000 watt, demikian juga hal nya seperti cara kerja ups : Skema rangkaian yang akan kita bahas kali ini akan mencoba membuat sebuah inverter yang bisa merubah arus searah dc menjadi arus bolak. Nah itu dia skema nya,,, selamat mencoba,,, !!
Source: fahrian140.blogspot.com
Trafo yang anda pilih adalah trafo dengan step up 10a ct dan bertegangan 12 v. Cara membuat inverter dc ke ac tanpa trafo. Untuk itu kali ini kami bagikan panduan cara membuat dan penjelasan lengkap mengenai rangkaian inverter. Inverter dc ke ac adalah sebuah rangkaian sederhana yang fungsinya untuk mengkonversikan arus dc ( direct current) seperti dari baterai aki maupun solar cell menjadi ke bentuk arus ac ( alternating current ). Skema inverter dc to ac adalah salah satu rangkaian elektronika yang sangat dibutuhkan di tempat yang memang belum mendapatkan arus listrik ac 220v atau pln.
Source: autootomotiff.blogspot.com
Cara membuat inverter dc ke ac tanpa trafo. Gambar skema rangkaian inverter dc to ac 12 v to 220v beserta komponen dan cara pembuatannya rangkaian inverter berguna untuk mengubah arus dc menjadi arus ac sekaligus menaikkan tegangan keluarannya. Coba bayangkan jika arus mengalir pada tegangan 220 volt adalah 1 ampere maka arus yang akan mengalir pada rangkaian 12 volt adalah 22012 1833 ampere. Fungsi dari blok penerima radio fm dibawah ini penguat rf osc mixer penguatbif Untuk itu kali ini kami bagikan panduan cara membuat dan penjelasan lengkap mengenai rangkaian inverter.
Source: mckenzietosible.blogspot.com
Nah itu dia skema nya,,, selamat mencoba,,, !! Berikut ini ialah beberapa komponen dan perangkat untuk menciptakan inverter sederhana: Tidak terdapat salahnya bila hendak membuat suatu inverter. Inverter dc ke ac adalah sebuah rangkaian sederhana yang fungsinya untuk mengkonversikan arus dc ( direct current) seperti dari baterai aki maupun solar cell menjadi ke bentuk arus ac ( alternating current ). Setiap transistor berfungsi sebagai penghasil signal square wave.
Source: packardtharme.blogspot.com
Kapasitor 220nf (opsional) led (opsional) ic 555; Untuk itu kali ini kami bagikan panduan cara membuat dan penjelasan lengkap mengenai rangkaian inverter. Berikut adalah skema rangkaian inverter sederhana 12 volt dc menjadi 220 volt dc dengan 1000 watt yang mudah sekali anda buat sendiri. Kamu bisa mencoba membuat sendiri inverter dengan menggunakan rangkaian sederhana di atas. Berikut ini ialah beberapa komponen dan perangkat untuk menciptakan inverter sederhana:
Source: siswalabil.blogspot.com
Skema rangkaian yang akan kita bahas kali ini akan mencoba membuat sebuah inverter yang bisa merubah arus searah dc menjadi arus bolak. 1 buah lampu neon 5 watt dan; Komponen r1, r2, r3, r4, c1, c2, t2 dan t3 dari blog oscillator membangkitkan sinyal multivibrator kemudian dihasilkan gelombang persegi/kotak (square wave 50hz). March 2nd 2021 driver motor rangkaian kontroler motor servo pada gambar dibawah merupakan salah satu contoh kontroler motor servo sederhana. Sebelum membuatnya, pastikan anda telah meluangkan alat dan komponen guna merangkainya nanti.
Source: browndither1949.blogspot.com
Perangkat yang mampu mengubah arus dc menjadi ac ini memiliki peran penting dalam rangkaian elektronika. Rangkaian ini akan memberikanmu sebuah inverter yang dapat mengubah input 12 volt dc menjadi output 220 volt ac dengan 1000 watt. Tidak terdapat salahnya bila hendak membuat suatu inverter. Kirimkan ini lewat emailblogthis!berbagi ke twitterberbagi ke facebookbagikan ke pinterest. Inverter dc ke ac adalah sebuah rangkaian sederhana yang fungsinya untuk mengkonversikan arus dc ( direct current) seperti dari baterai aki maupun solar cell menjadi ke bentuk arus ac ( alternating current ).
Source: blogdokumen-gina.blogspot.com
Bahan atau komponen pada inverter dc to ac. Untuk itu kali ini kami bagikan panduan cara membuat dan penjelasan lengkap mengenai rangkaian inverter. Berikut adalah ilustrasi dari fungsi inverter yang dapat merubah input dc menjadi ac seperti penjelasan gambar dibawah ini. Berikut adalah skema rangkaian inverter sederhana 12 volt dc menjadi 220 volt dc dengan 1000 watt yang mudah sekali anda buat sendiri. Perangkat yang mampu mengubah arus dc menjadi ac ini memiliki peran penting dalam rangkaian elektronika.
Source: blogdokumen-gina.blogspot.com
Berikut adalah diagram dasar dari sebuah inverter baik itu rangkaian inverter dc to ac 500 watt, 1000 watt maupun 3000 watt, demikian juga hal nya seperti cara kerja ups : Diposting oleh unknown di 19.24 tidak ada komentar: Rangkaian ini akan memberikanmu sebuah inverter yang dapat mengubah input 12 volt dc menjadi output 220 volt ac dengan 1000 watt. Berikut skema rangkaian inverter dc to dc. Coba bayangkan jika arus mengalir pada tegangan 220 volt adalah 1 ampere maka arus yang akan mengalir pada rangkaian 12 volt adalah 22012 1833 ampere.
Source: bookofcel.blogspot.com
Gambar skema rangkaian inverter dc to ac 12 v to 220v beserta komponen dan cara pembuatannya rangkaian inverter berguna untuk mengubah arus dc menjadi arus ac sekaligus menaikkan tegangan keluarannya. Skema ini sangat dibutuhkan untuk membuat rangkaian inverter yang berfungsi untuk mengubah arus dc (direct current) dari baterai aki atau solar cell menjadi arus ac (alternating current) yang bisa. Rangkaian ini akan memberikanmu sebuah inverter yang dapat mengubah input 12 volt dc menjadi output 220 volt ac dengan 1000 watt. Skema inverter dc to dc ct sederhana. Berikut adalah diagram dasar dari sebuah inverter baik itu rangkaian inverter dc to ac 500 watt, 1000 watt maupun 3000 watt, demikian juga hal nya seperti cara kerja ups :
Source: autootomotiff.blogspot.com
Berikut adalah skema rangkaian inverter sederhana 12 volt dc menjadi 220 volt dc dengan 1000 watt yang mudah sekali anda buat sendiri. Ada cara membuat inverter dc ke ac sederhana yang umum dilakukan oleh masyarakat dengan membuat modulasi lebar pulsa untuk dapat melakukan kontrol terhadap sinyal penyaklaran. Cara membuat inverter dc ke ac tanpa trafo. Setiap transistor berfungsi sebagai penghasil signal square wave. March 2nd 2021 driver motor rangkaian kontroler motor servo pada gambar dibawah merupakan salah satu contoh kontroler motor servo sederhana.
Source: rangkaianelektronika.info
Meski terlihat sederhana, rangkaian inverter sederhana ini mampu bekerja dengan cukup. Membuat inverter dc ke ac lengkap caratekno. Bahan atau komponen pada inverter dc to ac. Kegunaan inverter sangat banyak, dari yang sederhana sampai perangkat industri. Trafo yang anda pilih adalah trafo dengan step up 10a ct dan bertegangan 12 v.
Source: blogdokumen-gina.blogspot.com
Kegunaan inverter sangat banyak, dari yang sederhana sampai perangkat industri. Berikut adalah skema rangkaian inverter sederhana 12 volt dc menjadi 220 volt dc dengan 1000 watt yang mudah sekali anda buat sendiri. Komponen r1, r2, r3, r4, c1, c2, t2 dan t3 dari blog oscillator membangkitkan sinyal multivibrator kemudian dihasilkan gelombang persegi/kotak (square wave 50hz). Perangkat yang mampu mengubah arus dc menjadi ac ini memiliki peran penting dalam rangkaian elektronika. Berikut adalah skema rangkaian inverter sederhana 12 volt dc menjadi 220 volt dc dengan 1000 watt yang mudah sekali anda buat sendiri.
Source: rung-karuan.blogspot.com
Baca juga rangkaian inverter 220vac sederhana menggunakan kombinasi ic 555 dan mosfet irf540n. Kirimkan ini lewat emailblogthis!berbagi ke twitterberbagi ke facebookbagikan ke pinterest. Diposting oleh unknown di 19.24 tidak ada komentar: Ada cara membuat inverter dc ke ac sederhana yang umum dilakukan oleh masyarakat dengan membuat modulasi lebar pulsa untuk dapat melakukan kontrol terhadap sinyal penyaklaran. Konversi dc ke ac dapat dilakukan antara 12v, 24v, 48v ke 110v, 120v, 220v, 230v, 240v dengan frekuensi supply 50hz/60hz.
This site is an open community for users to do sharing their favorite wallpapers on the internet, all images or pictures in this website are for personal wallpaper use only, it is stricly prohibited to use this wallpaper for commercial purposes, if you are the author and find this image is shared without your permission, please kindly raise a DMCA report to Us.
If you find this site beneficial, please support us by sharing this posts to your own social media accounts like Facebook, Instagram and so on or you can also bookmark this blog page with the title skema inverter dc to dc ct sederhana by using Ctrl + D for devices a laptop with a Windows operating system or Command + D for laptops with an Apple operating system. If you use a smartphone, you can also use the drawer menu of the browser you are using. Whether it’s a Windows, Mac, iOS or Android operating system, you will still be able to bookmark this website.



