Rangkaian Inverter Mini. Dapat digunakan untuk anda yang ingin memasang lampu motor led tanpa mengubah jalur. Jual kit jt rangkaian joule thief emergency dc to ac mini sumber www.bukalapak.com. Inverter ini digunakan untuk menaikkan tegangan dari baterai aki (accumulator) motor/mobil sehingga keluaran (output) dari rangkaian ini dapar digunakan untuk menyalakan lampu atau perangkat elektronik lainnya. Skema rangkaian inverter merubah 12 volt dc ke 230 volt ac sumber www.divaiz.com.
30+ Rangkaian Inverter Las Listrik Mini From mesinpompaairr.blogspot.com
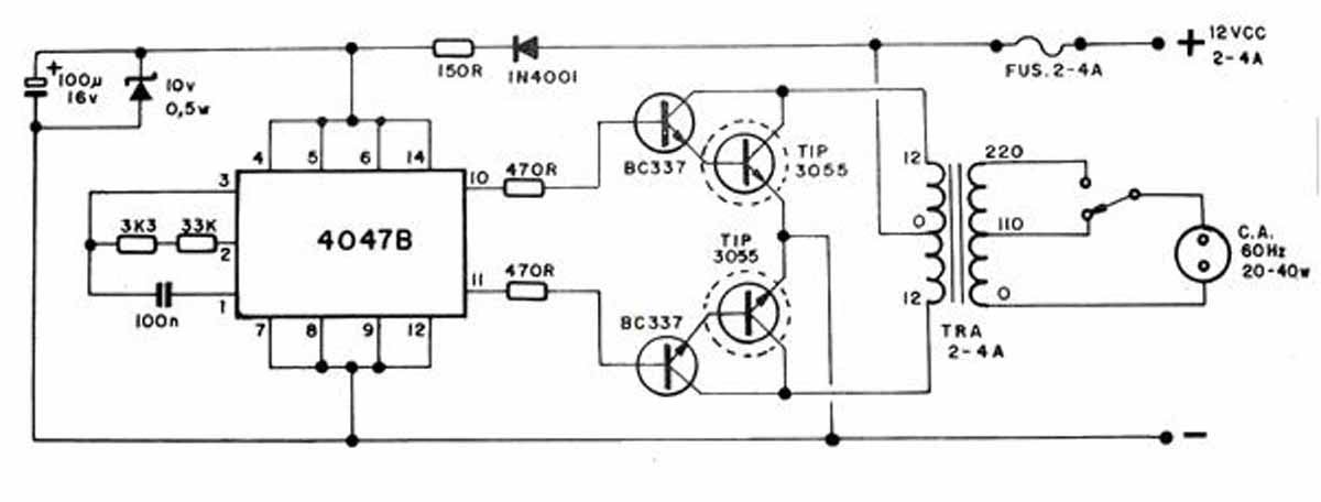
Skema inverter model ini bisa digunakan untuk segala bidang pekerjaan baik yang kecil maupun yang besarskema inverter populer 10 rangkaian inverter 12v ke 32v ct. Tegangan yang dihasilkan ini digunakan untuk mengoperasikan rangkaian dan mengisi battery. Cara kerja rangkaian inverter ini yaitu menggunakan ic cmos tipe cd 4047 yang difungsikan sebagai sebuah multivibrator tak stabil. Inverter mini membuat jt inverter dengan trafo dvd bekas tanpa. Inverter mini ini sangat mudah digunakan, bisa dirangkai sendiri tanpa membutuhkan tukang ahli. How to make mini power.
Bisa diterapkan sebagai inverter sederhana unutk pembangkit surya.
Joule thief / mini inverter lampu emergency dc to acrp30.000 Inilah rangkaian inverter mini namun cukup untuk memberikan sumber daya bagi peralatan listrik gadget berdaya rendah elektronik keren teknologi elektronik cara merubah tegangan dc ke ac oleh karena itu pengubah ac ke dc sudah menjadi bagian dari peralatan itu sendiri atau bagian dari kabel daya. Rangkaian fm / air craft band / vhf regeneratif receiver. Rangkaian penerima fm satu transistor. Rangkaian mini amplifier ini menggunakan ic ba5417 dan dapat memberikan output 5 watt untuk tiap chanelnya. Jual kit jt rangkaian joule thief emergency dc to ac mini sumber www.bukalapak.com.
Source: asdzuli.blogspot.com
Rangkaian inverter ini mampu menghasilkan daya sampai 5000 watt sesuai dengan besar arus dari aki yang mau kita ubah. Arus listrik yang berasal berasal dari pln merupakan arus ac / arus bolak balik. Rangkaian penerima fm satu transistor. Skema inverter model ini bisa digunakan untuk segala bidang pekerjaan baik yang kecil maupun yang besarskema inverter populer 10 rangkaian inverter 12v ke 32v ct. Ic jenis ini memiliki beberapa keunggulan dalam sebuah inverter yaitu menggunakan daya yang sangat kecil untuk operasi nya serta memiliki frekuensi yang stabil di output osilatornya sehingga frekuensi arus ac yang dihasilkan juga akan stabil.
Source: pinterest.fr
Pemilihan lhe 220v ac memiliki peran sebagai keluaran dan indicator suksesnya rangkaian mini inverter ini. Skema layout pcb ocl 500watt; Rangkaian vhf / aircraft band receiver. Inverter ini digunakan untuk menaikkan tegangan dari baterai aki (accumulator) motor/mobil sehingga keluaran (output) dari rangkaian ini dapar digunakan untuk menyalakan lampu atau perangkat elektronik lainnya. Meski rangkaian inverter di atas terlihat sederhana dan tidak membutuhkan banyak komponen elektronika, tetapi daya inverter yang dihasilkan terbukti mampu.
Source: mesinpompaairr.blogspot.com
Skema layout pcb ocl 500watt; Skema inverter model ini bisa digunakan untuk segala bidang pekerjaan baik yang kecil maupun yang besarskema inverter populer 10 rangkaian inverter 12v ke 32v ct. Rangkaian penerima fm satu transistor. Rangkaian mini inverter rangkaian sistem yang dibuat, kemudian akan dilakukan pengujian serta analisa pemakaian beban terhadap lampu led tanpa driver. How to make mini power.
Source: niguru.com
Rangkaian penerima fm satu transistor. Dengan rangkaian joule thief mini inverter sederhana pun kita bisa mewujutkan hal itu. Tegangan yang dihasilkan ini digunakan untuk mengoperasikan rangkaian dan mengisi battery. Skema rangkaian inverter merubah 12 volt dc ke 230 volt ac sumber www.divaiz.com. Jual kit jt rangkaian joule thief emergency dc to ac mini sumber www.bukalapak.com.
Source: nte-electronicscircuit.blogspot.com
Rangkaian mini inverter rangkaian sistem yang dibuat, kemudian akan dilakukan pengujian serta analisa pemakaian beban terhadap lampu led tanpa driver. Poin pembahasan 40+ skema power amplifier mosfet. Inverter mini ini sangat mudah digunakan, bisa dirangkai sendiri tanpa membutuhkan tukang ahli. Ia bisa dioperasikan dengan aki/accu 12v/5ah (accu sepeda motor) atau yang lebih besar untuk menghasilkan tegangan ac 220v dengan daya antara 10. Jual kit inverter multi 12v dc to dc ct 18v 24v 32v di sumber www.bukalapak.com.
Source: komponenmesinn.blogspot.com
Sesudah ke 5 poin di atas telah lengkap sekarang kita lakukan proses perakitannya agar menjadi sebuah alat inverter sederhana dari 12 volt menjadi 220 volt ac. Rangkaian amplifier stereo 60 watt lm4780; Bisa menggunakan batre hp atau batre 18560 2 buah seri hanya rangkaian inverter, tanpa lampu, fitting dan baterai Rangkaian mini amplifier ini menggunakan ic ba5417 dan dapat memberikan output 5 watt untuk tiap chanelnya. Rangkaian inverter ini bisa dimanfaatkan pada kendaraan dengan tegangan aki 12v yang nanti berfungsi sebagai charger darurat sederhana.
Source: mesinpotongrumputt.blogspot.com
Jual kit jt rangkaian joule thief emergency dc to ac mini sumber www.bukalapak.com. Inilah rangkaian inverter mini namun cukup untuk memberikan sumber daya bagi peralatan listrik gadget berdaya rendah elektronik keren teknologi elektronik cara merubah tegangan dc ke ac oleh karena itu pengubah ac ke dc sudah menjadi bagian dari peralatan itu sendiri atau bagian dari kabel daya. Mini inverter dc 3,7v to ac 220vrp14.900: How to make mini power. Skema inverter model ini bisa digunakan untuk segala bidang pekerjaan baik yang kecil maupun yang besarskema inverter populer 10 rangkaian inverter 12v ke 32v ct.
Source: mesinpotongkertass.blogspot.com
Sesudah ke 5 poin di atas telah lengkap sekarang kita lakukan proses perakitannya agar menjadi sebuah alat inverter sederhana dari 12 volt menjadi 220 volt ac. Jual kit jt rangkaian joule thief emergency dc to ac mini sumber www.bukalapak.com. Rangkaian inverter ini bisa dimanfaatkan pada kendaraan dengan tegangan aki 12v yang nanti berfungsi sebagai charger darurat sederhana. Rangkaian mini inverter rangkaian sistem yang dibuat, kemudian akan dilakukan pengujian serta analisa pemakaian beban terhadap lampu led tanpa driver. Cara membuat rangkaian joule thief inverter mini 1,5volt to 220volt di proteus #30playlist channel :
Source: panduanteknisi.com
Rangkaian amplifier mosfet 25 watt; Rangkaian penguat antena penerima mobil; Skema rangkaian inverter merubah 12 volt dc ke 230 volt ac sumber www.divaiz.com. Joule thief 1,5v simple mini inverter sebagai mana awal di populerkanya rangkaian joule thief ini, yang pada mulanya di kenal juga sebagai vampire torch atau juga rangkaian pencuri daya, sebenarnya adalah cara yang ingin dapat memberikan daya output yang. Rangkaian untuk lampu emergency dengan inverter mini input 12volt, mampu menyalakan lampu led 220volt , cocok digunakan pada saat listrik padam, cocok untuk jualan keliling di malam hari cocok untuk champing dll.
Source: niguru.com
New konverter ac to dc. Rangkaian inverter ini mampu menghasilkan daya sampai 5000 watt sesuai dengan besar arus dari aki yang mau kita ubah. Joule thief 1,5v simple mini inverter sebagai mana awal di populerkanya rangkaian joule thief ini, yang pada mulanya di kenal juga sebagai vampire torch atau juga rangkaian pencuri daya, sebenarnya adalah cara yang ingin dapat memberikan daya output yang. Rangkaian power amplifier 600 watt pa600; Simple mini inverter dari sekian postingan saya pun sudah banyak membahas tentang joule thief mini inverter yg dapat menyalakan lhe led light 220v ac hanya dgn 3v atau 3,7 dc batterey.
Source: mesinpotongkertass.blogspot.com
Rangkaian amplifier stereo 60 watt lm4780; Joule thief / mini inverter lampu emergency dc to acrp30.000 Joule thief 1,5v simple mini inverter sebagai mana awal di populerkanya rangkaian joule thief ini, yang pada mulanya di kenal juga sebagai vampire torch atau juga rangkaian pencuri daya, sebenarnya adalah cara yang ingin dapat memberikan daya output yang. Secara sederhana pengertian inverter adalah sebuah perangkat atau rangkaian elektronika yang berfungsi untuk mengubah atau mengkonversikan arus tegangan searah (dc) menjadi arus tegangan bolak balik (ac) sehingga cara kerja inverter adalah kebalikan dari power supply converter seperti misalnya charger handphone, power supply sederhana, charger bor mini dan. Jual kit jt rangkaian joule thief emergency dc to ac mini sumber www.bukalapak.com.
Source: youtube.com
Skema layout pcb ocl 500watt; Rangkaian mini amplifier ini menggunakan ic ba5417 dan dapat memberikan output 5 watt untuk tiap chanelnya. Rangkaian vhf / aircraft band receiver. Secara sederhana pengertian inverter adalah sebuah perangkat atau rangkaian elektronika yang berfungsi untuk mengubah atau mengkonversikan arus tegangan searah (dc) menjadi arus tegangan bolak balik (ac) sehingga cara kerja inverter adalah kebalikan dari power supply converter seperti misalnya charger handphone, power supply sederhana, charger bor mini dan. Rangkaian inverter sederhana ini mampu mengeluarkan daya dari yang terkecil 100 watt, 200 watt, 500 watt, 1000 watt bahkan sampai lebih dari 3000 watt.
Source: m-sealtop.blogspot.com
Rangkaian power amplifier 600 watt pa600; 2020 newest 3 in 1 dc inverter ct520 welder ct 520 tig mma sumber. Skema joule thief mini inverter 220v ac rangkaian elektronik listrik energi alternatif cara membuat inverter dari dc 12v ke 220volt sederhana rangkaian elektronik teknologi elektronik dc to ac with relay only youtube electronic circuit projects electronics projects diy electronics projects Cara membuat konverter ac dc. Ia bisa dioperasikan dengan aki/accu 12v/5ah (accu sepeda motor) atau yang lebih besar untuk menghasilkan tegangan ac 220v dengan daya antara 10.
Source: asdzuli.blogspot.com
Rangkaian power amplifier 600 watt pa600; Joule thief 1,5v simple mini inverter sebagai mana awal di populerkanya rangkaian joule thief ini, yang pada mulanya di kenal juga sebagai vampire torch atau juga rangkaian pencuri daya, sebenarnya adalah cara yang ingin dapat memberikan daya output yang. Rangkaian power amplifier 600 watt pa600; How to make mini power. Terangnya nyala lampu ini memperlihatkan baik tidak nya rangkaian.
Source: espelima.blogspot.com
Rangkaian penguat antena penerima mobil; Joule thief / mini inverter lampu emergency dc to acrp30.000 Inilah rangkaian inverter mini namun cukup untuk memberikan sumber daya bagi peralatan listrik gadget berdaya rendah elektronik keren teknologi elektronik cara merubah tegangan dc ke ac oleh karena itu pengubah ac ke dc sudah menjadi bagian dari peralatan itu sendiri atau bagian dari kabel daya. Rangkaian inverter ini mampu menghasilkan daya sampai 5000 watt sesuai dengan besar arus dari aki yang mau kita ubah. Meski rangkaian inverter di atas terlihat sederhana dan tidak membutuhkan banyak komponen elektronika, tetapi daya inverter yang dihasilkan terbukti mampu.
Source: mesinpompaairr.blogspot.com
Rangkaian inverter ini bisa dimanfaatkan pada kendaraan dengan tegangan aki 12v yang nanti berfungsi sebagai charger darurat sederhana. Rangkaian amplifier stereo 60 watt lm4780; Rangkaian inverter sederhana sudah pure sine wave pasti jadi 100% work telah lolos uji coba dan output stabil 220 vac saat ada beban. Simple mini inverter dari sekian postingan saya pun sudah banyak membahas tentang joule thief mini inverter yg dapat menyalakan lhe led light 220v ac hanya dgn 3v atau 3,7 dc batterey. Poin pembahasan 40+ skema power amplifier mosfet.
Source: pinterest.jp
Kit inverter dc to ac kit inverter mini bergaransirp19.900: Rangkaian untuk lampu emergency dengan inverter mini input 12volt, mampu menyalakan lampu led 220volt , cocok digunakan pada saat listrik padam, cocok untuk jualan keliling di malam hari cocok untuk champing dll. How to make mini power. Sesudah ke 5 poin di atas telah lengkap sekarang kita lakukan proses perakitannya agar menjadi sebuah alat inverter sederhana dari 12 volt menjadi 220 volt ac. Bisa menggunakan batre hp atau batre 18560 2 buah seri hanya rangkaian inverter, tanpa lampu, fitting dan baterai
Source: komponenmesinn.blogspot.com
Aplikasi rangkaian inverter 12v ke 220vac. 2020 newest 3 in 1 dc inverter ct520 welder ct 520 tig mma sumber. Inverter ini digunakan untuk menaikkan tegangan dari baterai aki (accumulator) motor/mobil sehingga keluaran (output) dari rangkaian ini dapar digunakan untuk menyalakan lampu atau perangkat elektronik lainnya. Dengan rangkaian joule thief mini inverter sederhana pun kita bisa mewujutkan hal itu. Bisa menggunakan batre hp atau batre 18560 2 buah seri hanya rangkaian inverter, tanpa lampu, fitting dan baterai
This site is an open community for users to submit their favorite wallpapers on the internet, all images or pictures in this website are for personal wallpaper use only, it is stricly prohibited to use this wallpaper for commercial purposes, if you are the author and find this image is shared without your permission, please kindly raise a DMCA report to Us.
If you find this site serviceableness, please support us by sharing this posts to your favorite social media accounts like Facebook, Instagram and so on or you can also bookmark this blog page with the title rangkaian inverter mini by using Ctrl + D for devices a laptop with a Windows operating system or Command + D for laptops with an Apple operating system. If you use a smartphone, you can also use the drawer menu of the browser you are using. Whether it’s a Windows, Mac, iOS or Android operating system, you will still be able to bookmark this website.



