Rangkaian Ic 7812. Ic regulator atau ic voltage regulator adalah sebuah komponen elektronika yang digunakan untuk mengatur tegangan pada rangkaian elektronika. Ic regulator adalah ic yang berguna untuk menstabilakan arus / tengangan dc dari power suplay yang memiliki tegangan lebih tinggi dari ic tersebut.namun harus ada batas tegangan yang boleh di stabilkan ic regulator yaitu ic regulator. Jika ic 7805, maka inputnya harus 9v dan seterusnya. Dinamakan sebagai ic atau integrated circuit karena voltage regulator ini tersusun dari puluhan hingga ratusan transistor, kapasitor, dioda dan resistor yang mana saling.
Membuat catu daya 12V sederhana From jasmerahmaroon.blogspot.com
Ic 7912 sebelum sobat menyimak langkah langkah cara mebuat regulator ic 7812/7912, sebaik nya sobat baca juga cara membuat psu ct power amplifier Cara membuat adaptor 12 volt | dua ic 7812 | rangkaian sederhana. Datasheet dan pin ic 7812 dan 7912. Bahan pembuatan ic ini adalah semikonduktor dimana silikon adalah bahan semikonduktor yang paling sering digunakan untuk membuat ic ini. Lihat informasi tentang datasheet kedua ic regulator berikut ini. Jadi silakan ikuti skema di atas karena.
Fungsi dioda pada rangkaian ini digunakan untuk menyearahkan tegangan.
Ic regulator atau ic voltage regulator adalah sebuah komponen elektronika yang digunakan untuk mengatur tegangan pada rangkaian elektronika. Cara membuat adaptor 12 volt | dua ic 7812 | rangkaian sederhana. Karena itu kita tidak bisa meletakkan kedua ic pada pendingin yang sama tanpa memberikan isolator mika. Rangkaian awal sama dengan rangkaian yang pertama, cuma ada tambahan ic regulator 7812. Jenis ic voltage regulator yang paling sering ditemukan di pasaran adalah tipe 78xx. 7812 haya bisa menstabilkan sampai 24 volt saja dan 7815 haya bisa menstabilkan sampai 30 volt, peyebab ic.
Source: elektrorangkaian.blogspot.com
Artikel berikut ini tentang rangkaian elektronik yaitu seputar penggunaan ic 78xx / 79xx sebagai penstabil pada regulator.istilah regulator sama dengan power supply seperti pada materi power supply dengan ic atau power supply dengan dioda biasa ko mponen ini jika kita lihat sepintas ic ini mirip sekali dengan transistor, ternyata ketika kita melihat kode di. Jadi gunakan hanya untuk supply rangkaian ringan misal mp3 player, led vu display atau untuk supply rangkaian lainnya yang membutuhkan supply 12v/1a. Fungsi dioda pada rangkaian ini digunakan untuk menyearahkan tegangan. Jadi silakan ikuti skema di atas karena. Misalnya ic yang digunakan adalah 7812 untuk menghasilkan tegangan 12 vdc, maka input tegangan setidaknya harus 15v.
Source: jasmerahmaroon.blogspot.com
Misalnya ic yang digunakan adalah 7812 untuk menghasilkan tegangan 12 vdc, maka input tegangan setidaknya harus 15v. Rangkaian ini stabil karena telah ditambahkan sebuah ic 7812 penyetabil tegangan 12 volt. Jadi silakan ikuti skema di atas karena. Contohnya 7805, 7809, 7812 dan lain sebagainya. Kapasitor digunakan baik pada terminal input dan output untuk menyaring kebisingan dalam sinyal.
Source: syarif-projects.blogspot.com
Ic ada yang memiliki 3 pin, 8 pin, 16 pin, dan sebagainya. Untuk menetukan baik tidaknya ic tidak bisa diukur dengan multitester tapi langsung dicoba ke rangkaian. Rangkaian ini stabil karena telah ditambahkan sebuah ic 7812 penyetabil tegangan 12 volt. Rangkaian regulator tegangan ini kemudian dikemas dalam bentuk sirkuit terintegrasi (ic). Selanjutnya setelah tegangan menjadi dc/searah lalu akan masuk ke ic voltage regulator.
Source: elektronik2017.blogspot.com
Rangkaian awal sama dengan rangkaian yang pertama, cuma ada tambahan ic regulator 7812. Untuk ic regulator 7812 usahakan pemasangan kakinya tidak keliru atau terbalik. Rangkaian ini stabil karena telah ditambahkan sebuah ic 7812 penyetabil tegangan 12 volt. Cara membuat adaptor 12 volt | dua ic 7812 | rangkaian sederhana. Jika ic 7805, maka inputnya harus 9v dan seterusnya.
Source: motorblitz.com
Jadi ic 7812 merupakan ic regulator dengan tegangan output sebesar 12 volt sesuai dengan karakteristik pada datasheet ic 7812. Multimeter digital dan analog, proto board, kabel jumper, penjepit buaya, dioda bridge, kapasitor 0,01 dan 2200μf , trafo ct 1a, resistor 330ω, ic regulator 7805 dan 7812, sakelar,. Rangkaian ini juga memiliki sistem perlindungan untuk kelebihan panas. Rangkaian panel surya / lampu otomatis mini. Artikel berikut ini tentang rangkaian elektronik yaitu seputar penggunaan ic 78xx / 79xx sebagai penstabil pada regulator.istilah regulator sama dengan power supply seperti pada materi power supply dengan ic atau power supply dengan dioda biasa ko mponen ini jika kita lihat sepintas ic ini mirip sekali dengan transistor, ternyata ketika kita melihat kode di.
Source: schematronika.blogspot.com
Untuk fix voltage regulator ini sendiri juga diklasifikasikan lagi menjadi dua jenis, yakni positive voltage regulator dan negative voltage regulator. 7812 haya bisa menstabilkan sampai 24 volt saja dan 7815 haya bisa menstabilkan sampai 30 volt, peyebab ic. Pada gambar rangkaian power supply tersebut, tegangan 220 vac yang masuk ke trafo di turunkan tegangannya menjadi 12 vac. Namun saya tambahkan misal nanti anda akan menggunakan kit lampu polisi ini di motor atau mobil anda. Multimeter digital dan analog, proto board, kabel jumper, penjepit buaya, dioda bridge, kapasitor 0,01 dan 2200μf , trafo ct 1a, resistor 330ω, ic regulator 7805 dan 7812, sakelar,.
Source: biakmane.blogspot.com
Input yang diperlukan agar ic regulator dapat bekerja setidaknya minimal harus tiga volt lebih tinggi dari output yang dihasilkan. Dinamakan sebagai ic atau integrated circuit karena voltage regulator ini tersusun dari puluhan hingga ratusan transistor, kapasitor, dioda dan resistor yang mana saling. Komponen ini memiliki 3 pin kaki dengan fungsi yang berbeda. Ic 7812 merupakan komponen aktif elektronika yang membutuhkan penanganan khusus saat menerapkannya pada rangkaian elektronika. Fungsi dioda pada rangkaian ini digunakan untuk menyearahkan tegangan.
Source: ekslusivetemplate.blogspot.com
Rangkaian panel surya / lampu otomatis mini. Untuk menetukan baik tidaknya ic tidak bisa diukur dengan multitester tapi langsung dicoba ke rangkaian. Karena itu kita tidak bisa meletakkan kedua ic pada pendingin yang sama tanpa memberikan isolator mika. Rangkaian panel surya / lampu otomatis mini. Jadi ic 7812 merupakan ic regulator dengan tegangan output sebesar 12 volt sesuai dengan karakteristik pada datasheet ic 7812.
Source: skemadiagrampdia.blogspot.com
Di bawah ini merupakan datasheet ic regulator yang biasa digunakan pada rangkaian power supply 12v : Bahan pembuatan ic ini adalah semikonduktor dimana silikon adalah bahan semikonduktor yang paling sering digunakan untuk membuat ic ini. Nah sudah ada gambarnya, anda tinggal rakit sendiri. Pin no 1 biasanya ditandai dengan lingkaran kecil dekat pin tersebut. Untuk fix voltage regulator ini sendiri juga diklasifikasikan lagi menjadi dua jenis, yakni positive voltage regulator dan negative voltage regulator.
Source: aflahsentosa.com
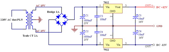
Kalo mau membuat rangkaian di atas catu daya 5 vdc menjadi catu daya 12 vdc 1 ampere, yang diubah adalah ic 7805 menjadi ic 7812, vout trafo 12 v menjadi 15 v, capasitor c1 menjadi 2200 uf/25 v dan c2 menjadi 1000 uf/25 v, ini cara yang dianjurkan. Komponen yang di butuhkan untuk membuat regulator ic 7812/7912 adalah 1. Ic regulator digunakan untuk meregulasi tegangan, tegangan yang keluar setelah melalui ic regulator akan sesuai dengan jenis ic. Kapasitor digunakan baik pada terminal input dan output untuk menyaring kebisingan dalam sinyal. Input yang diperlukan agar ic regulator dapat bekerja setidaknya minimal harus tiga volt lebih tinggi dari output yang dihasilkan.
Source: berita-online233.blogspot.com
Untuk fix voltage regulator ini sendiri juga diklasifikasikan lagi menjadi dua jenis, yakni positive voltage regulator dan negative voltage regulator. Ic 7912 sebelum sobat menyimak langkah langkah cara mebuat regulator ic 7812/7912, sebaik nya sobat baca juga cara membuat psu ct power amplifier Bahan pembuatan ic ini adalah semikonduktor dimana silikon adalah bahan semikonduktor yang paling sering digunakan untuk membuat ic ini. Bagi anda yang sering membuat rangkaian adaptor atau power supply, tentu tidak asing lagi dengan komponen ic yang satu ini. Ic regulator adalah ic yang berguna untuk menstabilakan arus / tengangan dc dari power suplay yang memiliki tegangan lebih tinggi dari ic tersebut.namun harus ada batas tegangan yang boleh di stabilkan ic regulator yaitu ic regulator.
Source: aflahsentosa.com
Ic regulator adalah ic yang berguna untuk menstabilakan arus / tengangan dc dari power suplay yang memiliki tegangan lebih tinggi dari ic tersebut.namun harus ada batas tegangan yang boleh di stabilkan ic regulator yaitu ic regulator. Untuk membatasi arus yang masuk pada ic 7812 dipasang sebuah resistor r1 sebesar 100 ω / 1 watt. Nah sudah ada gambarnya, anda tinggal rakit sendiri. Rangkaian awal sama dengan rangkaian yang pertama, cuma ada tambahan ic regulator 7812. Pada gambar rangkaian power supply tersebut, tegangan 220 vac yang masuk ke trafo di turunkan tegangannya menjadi 12 vac.
Source: teknikelektronika.com
Fungsi dioda pada rangkaian ini digunakan untuk menyearahkan tegangan. Ic regulator adalah ic yang berguna untuk menstabilakan arus / tengangan dc dari power suplay yang memiliki tegangan lebih tinggi dari ic tersebut.namun harus ada batas tegangan yang boleh di stabilkan ic regulator yaitu ic regulator. Misalnya ic yang digunakan adalah 7812 untuk menghasilkan tegangan 12 vdc, maka input tegangan setidaknya harus 15v. Ic lm 7812 berfungsi sebagai pengatur tegangan keluaran tetap yakni sebesar (±)12 volt. Datasheet dan pin ic 7812 dan 7912.
Source: dymassetiyono.blogspot.com
Selanjutnya setelah tegangan menjadi dc/searah lalu akan masuk ke ic voltage regulator. Datasheet dan pin ic 7812 dan 7912. Karena itu kita tidak bisa meletakkan kedua ic pada pendingin yang sama tanpa memberikan isolator mika. Komponen ini memiliki 3 pin kaki dengan fungsi yang berbeda. Jadi gunakan hanya untuk supply rangkaian ringan misal mp3 player, led vu display atau untuk supply rangkaian lainnya yang membutuhkan supply 12v/1a.
Source: cakromli.blogspot.com
Contohnya 7805, 7809, 7812 dan lain sebagainya. Input yang diperlukan agar ic regulator dapat bekerja setidaknya minimal harus tiga volt lebih tinggi dari output yang dihasilkan. Selanjutnya setelah tegangan menjadi dc/searah lalu akan masuk ke ic voltage regulator. Rangkaian ini juga memiliki sistem perlindungan untuk kelebihan panas. Ic ada yang memiliki 3 pin, 8 pin, 16 pin, dan sebagainya.
Source: skema-rangkaian-elektronika.blogspot.com
Rangkaian panel surya / lampu otomatis mini. Untuk fix voltage regulator ini sendiri juga diklasifikasikan lagi menjadi dua jenis, yakni positive voltage regulator dan negative voltage regulator. Nah sudah ada gambarnya, anda tinggal rakit sendiri. Ic regulator atau ic voltage regulator adalah sebuah komponen elektronika yang digunakan untuk mengatur tegangan pada rangkaian elektronika. Jadi gunakan hanya untuk supply rangkaian ringan misal mp3 player, led vu display atau untuk supply rangkaian lainnya yang membutuhkan supply 12v/1a.
Source: sukasukapaktri.blogspot.com
Jenis ic voltage regulator yang paling sering ditemukan di pasaran adalah tipe 78xx. Lm 7812, uc 3842, tda 1175, tda 9302, dll. Pin no 1 biasanya ditandai dengan lingkaran kecil dekat pin tersebut. Selanjutnya setelah tegangan menjadi dc/searah lalu akan masuk ke ic voltage regulator. Lihat informasi tentang datasheet kedua ic regulator berikut ini.
Source: pulangsore.com
Jadi silakan ikuti skema di atas karena. Hal ini karena ic 7812 hanya mampu menangani arus maksimal 1 ampere saja. Fungsi dioda pada rangkaian ini digunakan untuk menyearahkan tegangan. Karena itu kita tidak bisa meletakkan kedua ic pada pendingin yang sama tanpa memberikan isolator mika. Lihat informasi tentang datasheet kedua ic regulator berikut ini.
This site is an open community for users to do submittion their favorite wallpapers on the internet, all images or pictures in this website are for personal wallpaper use only, it is stricly prohibited to use this wallpaper for commercial purposes, if you are the author and find this image is shared without your permission, please kindly raise a DMCA report to Us.
If you find this site good, please support us by sharing this posts to your favorite social media accounts like Facebook, Instagram and so on or you can also save this blog page with the title rangkaian ic 7812 by using Ctrl + D for devices a laptop with a Windows operating system or Command + D for laptops with an Apple operating system. If you use a smartphone, you can also use the drawer menu of the browser you are using. Whether it’s a Windows, Mac, iOS or Android operating system, you will still be able to bookmark this website.



