Rangkaian Charger Aki Tanpa Trafo. Tegangan 220 volt ac, misalnya fasanya, masuk ke resistor yang dipasang secara seri, masuk ke dioda jembatan dan dari dioda. Tanpa bbm dari 12 v ke 220 v ,aki yang digunakan pada alat ini adalah accu 12 v Untuk membuat catu daya 12 volt 3 ampere maka diperlukan dioda tipe 1n5401 untuk lebih detail bagaimana cara memilih tipe dioda yang tepat untuk adaptor yang anda buat silakan klik disini. Rangkaian charger aki otomatis telah dilengkapi kontroller pemutus rangkaian otomatis sistem cut off, apabila aki telah penuh terisi akan terputus kontak pengisian.
Cara Membuat Charger Aki 6 Volt Tanpa Trafo Membuat Itu From membuatitu.blogspot.com
Seperti contoh alat charger aki motor seperti gambar di atas memiliki kelebihan jika aki sudah penuh terisi secara otomatis akan menghentikan proses charger. Lajunya perkembangan internet, sekarang untuk mendapatkan referensi terkait gambar skema atau diagram sangatlah gampang. Bagi anda yang masih belum paham bagaimana cara kerjanya atau bahkan baru mengenal. Rangkaian adaptor, komponen adaptor dan fungsinya, rangkaian adaptor 12 volt 3 ampere, cara membuat power supply 12v ct, rangkaian power supply dengan potensiometer, rangkaian power supply ct 12 volt, membuat adaptor 5v, skematik power supply, 12+ skema pcb adaptor simple dan minimalis. Jual trafo 20a 20 amper 12v 135v 0 atau ct murni charger aki kota tangerang selatan raja avr tokopedia. Hanya terdiri dari dioda jembatan dan resistor.
Jurnal ilmiah kali ini paman zak akan.
Seperti contoh alat charger aki motor seperti gambar di atas memiliki kelebihan jika aki sudah penuh terisi secara otomatis akan menghentikan proses charger. Jual trafo 20a 20 amper 12v 135v 0 atau ct murni charger aki kota tangerang selatan raja avr tokopedia. Tanpa trafo kirim ke malang, siapppp,,lucunya beliau ini juga ahlinya elektro, tapi karena di malang susah dapet scr katanya, ya sekalain minta. Modul charger accu/aki 12v + dioda kiprok / bridge 10a + heatsink tinggal tambah travo kualitas trafo mempengaruhi proses pengisian minimal sudah punya. Rangkaian diatas tidak cocok untuk backup rangkaian elektronik mas, karena merupakan rangkaian sederhana dan aplikasinya lebih tepat untuk lampu emergency saja, tidak seperti ups.jika ingin seperti ups,bisa saja di modif,dengan system straight (tanpa relay) alias output charger masuk ke aki dan langsung ke inverter,artinya inverter bakal selalu. Charger aki otomatis pemutus relay;
Source: tokopedia.com
Gambar skema inverter charger otomatis terupdate. Namun akan saya bahas di postingan berikutnya cara membuat charger 12 volt tampa trafo juga. 1.2 menggunakan dioda yang cukup besar. Jual trafo 20a 20 amper 12v 135v 0 atau ct murni charger aki kota tangerang selatan raja avr tokopedia. Alias hampir sama jika anda menghubungkan output dari catu daya langsung ke aki dengan 2 buah kabel.
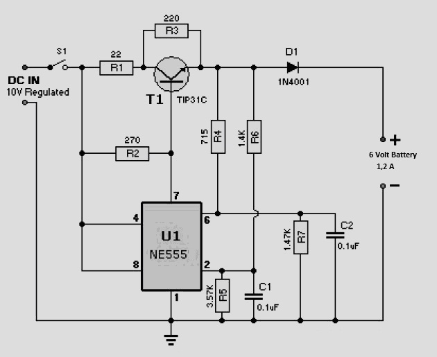
Source: kumpulan-elektro.blogspot.com
Karena charger mempunyai prinsip dasar arus yaitu arus akan mengalir ke bagian yang lebih rendah dari sumbernya maka untuk mengalirkan arus ke suatu tempat maka tempat itu harus beda tinggi begitu pula dengan pola arus dalam melakukan charging maka dalam membuat. Rangkaian dasar power supply tanpa trafo rangkaian regulator power supply tanpa trafo. Berikut kere akan berbagi cara membuat adaptor sederhana tanpa menggunakan trafo. Dengan memakai rangkaian charger aki otomatis ini. Pada saat ini, aki harus dicabut dari rangkaian charger.
Source: elektroarea.blogspot.com
Untuk membuat catu daya 12 volt 3 ampere maka diperlukan dioda tipe 1n5401 untuk lebih detail bagaimana cara memilih tipe dioda yang tepat untuk adaptor yang anda buat silakan klik disini. Info menarik dari video cara membuat charger aki dari trafo ct ini adalah cara membuat cas aki otomatis dengan kiprok paling heboh!,. Tanpa bbm dari 12 v ke 220 v ,aki yang digunakan pada alat ini adalah accu 12 v Namun akan saya bahas di postingan berikutnya cara membuat charger 12 volt tampa trafo juga. Komponen tersebut bertujuan untuk merubah listrik ac 220 volt ke ac 12 volt, 24 volt, 36 volt, atau 48 volt agar dapat di alirkan ke dalam dioda sebelum menujuk aki.
Source: membuatitu.blogspot.com
Rangkaian diatas tidak cocok untuk backup rangkaian elektronik mas, karena merupakan rangkaian sederhana dan aplikasinya lebih tepat untuk lampu emergency saja, tidak seperti ups.jika ingin seperti ups,bisa saja di modif,dengan system straight (tanpa relay) alias output charger masuk ke aki dan langsung ke inverter,artinya inverter bakal selalu. Rangkaian ini adalah rangkaian charger aki yang bekerja secara otomatis menggunakan relay sebagai saklar pemutus arusnya. Jual trafo 20a 20 amper 12v 135v 0 atau ct murni charger aki kota tangerang selatan raja avr tokopedia. Dengan memakai rangkaian charger aki otomatis ini. Lajunya perkembangan internet, sekarang untuk mendapatkan referensi terkait gambar skema atau diagram sangatlah gampang.
Source: bukalapak.com
Kit emergency led tanpa trafo; Rangkaiannya tidak rumit dan bisa dibuat oleh siapapun meskipun baru belajar elektronik. Namun akan saya bahas di postingan berikutnya cara membuat charger 12 volt tampa trafo juga. Rangkaian ini menggunakan sebuah pembanding dari. Alat ini digunakan sebagai kontroler charger aki mobil baik itu untuk cas aki kering maupun aki basah.
Source: mastersstratersest.blogspot.com
Info menarik dari video cara membuat charger aki dari trafo ct ini adalah cara membuat cas aki otomatis dengan kiprok paling heboh!,. Rangkaian charger aki(sumber zakizi, 2011). Alat ini digunakan sebagai kontroler charger aki mobil baik itu untuk cas aki kering maupun aki basah. Rangkaian dasar power supply tanpa trafo rangkaian regulator power supply tanpa trafo. Rangkaian ini menggunakan sebuah pembanding dari.
Source: mitrabaterai.blogspot.com
Rangkaian charger baterai mobil ini pada dasarnya terdiri dari dari sebuah trafo dan penyearah ac ke dc dengan beberapa kontrol dari transistor atau thyristor. Dengan memakai rangkaian charger aki otomatis ini. Rangkaian ini adalah rangkaian charger aki yang bekerja secara otomatis menggunakan relay sebagai saklar pemutus arusnya. Bagi anda yang masih belum paham bagaimana cara kerjanya atau bahkan baru mengenal. Jurnal ilmiah kali ini paman zak akan.
Source: skemaku.com
Jual trafo 20a 20 amper 12v 135v 0 atau ct murni charger aki kota tangerang selatan raja avr tokopedia. Komponen listrik tanpa trafo : Rangkaian diatas tidak cocok untuk backup rangkaian elektronik mas, karena merupakan rangkaian sederhana dan aplikasinya lebih tepat untuk lampu emergency saja, tidak seperti ups.jika ingin seperti ups,bisa saja di modif,dengan system straight (tanpa relay) alias output charger masuk ke aki dan langsung ke inverter,artinya inverter bakal selalu. Rangkaian dasar power supply tanpa trafo rangkaian regulator power supply tanpa trafo. Rangkaian ini adalah rangkaian charger aki yang bekerja secara otomatis menggunakan relay sebagai saklar pemutus arusnya.
Source: skemafree.blogspot.com
Mengisi atau mencas aki memerlukan ketelitian dan pemahaman. Untuk membuat catu daya 12 volt 3 ampere maka diperlukan dioda tipe 1n5401 untuk lebih detail bagaimana cara memilih tipe dioda yang tepat untuk adaptor yang anda buat silakan klik disini. Posted on mei 6, 2015 agustus 4, 2018 by mettakindo. Jika aki sudah penuh pembacaan ammeter mendekati angka 0 (nol). 462020 berikut adalah skema rangkaian inverter sederhana 12 volt dc menjadi 220 volt dc dengan 1000 watt yang mudah sekali anda buat sendiri.
Source: ideskema.blogspot.com
Rangkaian inverter dan charger dengan satu trafo www. Charger aki otomatis atau cas aki menjadi sorotan utama kami dalam memproduksi rangkaian charger aki otomatis dengan kemampuan arus dari 100 ah sampai 200 ah. Komponen tersebut bertujuan untuk merubah listrik ac 220 volt ke ac 12 volt, 24 volt, 36 volt, atau 48 volt agar dapat di alirkan ke dalam dioda sebelum menujuk aki. Karena charger mempunyai prinsip dasar arus yaitu arus akan mengalir ke bagian yang lebih rendah dari sumbernya maka untuk mengalirkan arus ke suatu tempat maka tempat itu harus beda tinggi begitu pula dengan pola arus dalam melakukan charging maka dalam membuat. Mengisi atau mencas aki memerlukan ketelitian dan pemahaman.
Source: javacable.blogspot.com
Misalnya aki dengan kapasitas 50 ah 12 volt dapat di cas dengan arus sebesar 50ah/ 10 yaitu 5 ampere dengan tegangan maksimal 13,8 volt. Bagi anda yang masih belum paham bagaimana cara kerjanya atau bahkan baru mengenal. Tanpa trafo kirim ke malang, siapppp,,lucunya beliau ini juga ahlinya elektro, tapi karena di malang susah dapet scr katanya, ya sekalain minta. Dengan memakai rangkaian charger aki otomatis ini. Komponen tersebut bertujuan untuk merubah listrik ac 220 volt ke ac 12 volt, 24 volt, 36 volt, atau 48 volt agar dapat di alirkan ke dalam dioda sebelum menujuk aki.
Source: usahahobi.com
Modul charger accu/aki 12v + dioda kiprok / bridge 10a + heatsink tinggal tambah travo kualitas trafo mempengaruhi proses pengisian minimal sudah punya. Alias hampir sama jika anda menghubungkan output dari catu daya langsung ke aki dengan 2 buah kabel. Rangkaian dasar power supply tanpa trafo rangkaian regulator power supply tanpa trafo. Tegangan arus dc charger harus lebih besar dari tegangan aki, contoh tegangan aki mobil/motor 12,65 volt, maka tegangan charger minimal 13,5 volt maka arus listrik akan mengalir ke aki. Lajunya perkembangan internet, sekarang untuk mendapatkan referensi terkait gambar skema atau diagram sangatlah gampang.
Source: innovasi.blogspot.com
Cara membuat rangkaian adaptor 12 volt 3 ampere. Rangkaian hanya terdiri dari tiga komponen utama yaitu trafo, dioda, dan resistor. 1.1 memesan khusus trafo charger aki. Dengan memakai rangkaian charger aki otomatis ini. Daftar isi [ hide] 1 cara membuat charger aki berkualitas bagus dan murni.
Source: pasangkabelnya.blogspot.com
Seperti apa kejelasannya, mari kita ulas lengkap mengenai skema power supply […] Tegangan arus dc charger harus lebih besar dari tegangan aki, contoh tegangan aki mobil/motor 12,65 volt, maka tegangan charger minimal 13,5 volt maka arus listrik akan mengalir ke aki. Bagi anda yang masih belum paham bagaimana cara kerjanya atau bahkan baru mengenal. Charger aki otomatis atau cas aki menjadi sorotan utama kami dalam memproduksi rangkaian charger aki otomatis dengan kemampuan arus dari 100 ah sampai 200 ah. Jual trafo 20a 20 amper 12v 135v 0 atau ct murni charger aki kota tangerang selatan raja avr tokopedia.
Source: caratekno.com
Cara membuat cas aki dari trafo 5a. Mengisi atau mencas aki memerlukan ketelitian dan pemahaman. Aki adalah sumber listrik dc maka untuk pengecasannya dibutuhkan juga arus dc; Kit charger aki otomatis 12 volt tanpa relay pemutus. Rangkaian ini menggunakan sebuah pembanding dari.
Source: sandielektronik.com
Charger aki otomatis atau cas aki menjadi sorotan utama kami dalam memproduksi rangkaian charger aki otomatis dengan kemampuan arus dari 100 ah sampai 200 ah. Alias hampir sama jika anda menghubungkan output dari catu daya langsung ke aki dengan 2 buah kabel. Kit charger aki otomatis 12 volt tanpa relay pemutus. Charger aki otomatis atau cas aki menjadi sorotan utama kami dalam memproduksi rangkaian charger aki otomatis dengan kemampuan arus dari 100 ah sampai 200 ah. Untuk membuat catu daya 12 volt 3 ampere maka diperlukan dioda tipe 1n5401 untuk lebih detail bagaimana cara memilih tipe dioda yang tepat untuk adaptor yang anda buat silakan klik disini.
Source: youtube.com
Penghitungan waktu pemakaian aki dan waktu mencarger aki. Selain rangkaian, trafo charger aki 12 dan 24 volt yang baik merupakan komponen penentu cepat atau lambatnya pengisian yang dapat dilakukan oleh sebuah charger. Tanpa bbm dari 12 v ke 220 v ,aki yang digunakan pada alat ini adalah accu 12 v Untuk membuat catu daya 12 volt 3 ampere maka diperlukan dioda tipe 1n5401 untuk lebih detail bagaimana cara memilih tipe dioda yang tepat untuk adaptor yang anda buat silakan klik disini. Aksesoris (box, led, kipas, dan lainnya):
Source: elektro-hoby.blogspot.com
1.2 menggunakan dioda yang cukup besar. Rangkaian ini adalah rangkaian charger aki yang bekerja secara otomatis menggunakan relay sebagai saklar pemutus arusnya. Seperti baterai aki sepeda motor, namun pastinya komponen pada charger aki akan berbeda, karena daya dari baterai aki itu 12 volt. Gambar skema inverter charger otomatis terupdate. Tegangan 220 volt ac, misalnya fasanya, masuk ke resistor yang dipasang secara seri, masuk ke dioda jembatan dan dari dioda.
This site is an open community for users to do submittion their favorite wallpapers on the internet, all images or pictures in this website are for personal wallpaper use only, it is stricly prohibited to use this wallpaper for commercial purposes, if you are the author and find this image is shared without your permission, please kindly raise a DMCA report to Us.
If you find this site serviceableness, please support us by sharing this posts to your own social media accounts like Facebook, Instagram and so on or you can also save this blog page with the title rangkaian charger aki tanpa trafo by using Ctrl + D for devices a laptop with a Windows operating system or Command + D for laptops with an Apple operating system. If you use a smartphone, you can also use the drawer menu of the browser you are using. Whether it’s a Windows, Mac, iOS or Android operating system, you will still be able to bookmark this website.




