Pathway Autisme. Early intervention is the most effective tool we have to provide optimum outcomes in children with autism. Autism is a lifelong journey. The positive family support program is designed to help families better manage challenging behavior displayed by their children. It should limit repetition, potential confusion and the hurdles families often face and offer the opportunity for early support (even in the absence of confirmed identification of the problem, such as an autism spectrum disorder).
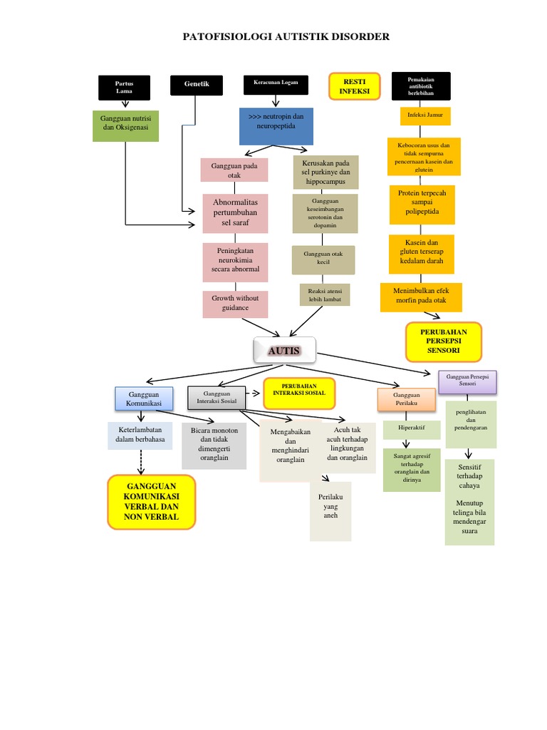
 Autism Brain JDN Rev From cmapsinternal.ihmc.us
54% of employees would recommend working at pathways autism center to a friend and 53% have a positive outlook for the business. You don�t have to face this journey alone because support starts here! The average pathways autism center hourly pay ranges from approximately $23 per hour for a registered behavior technician to $23 per hour for a registered behavior technician. The autism spectrum disorder pathway will involve new ways of working with creative and positive thinking and practice. For example, normally manageable sensory differences may turn into a big problem in overwhelming sensory surroundings. Scribd is the world�s largest social reading and publishing site.
The organisation is registered as a trust under registration number ma1148/2012.
Pathways autism center employees rate the overall compensation and benefits package 2.8/5 stars. Join us for phase one of our journey as we conduct weekly video and telephone interviews with individuals with autism, parents, doctors, educators, lawyers, police, employers, and so many others. Every individual with autism should know their path and have the resources to walk it. A guidebook for parents and caregivers is a helpful resource to walk through the. The navigating autism supports and services: A board certified behavior analyst creates a treatment plan to be carried out in 1:1 therapy with a behavior therapist.
Source: scribd.com
Autism is a lifelong journey. Foundation for autism for $5,000. Additionally, we deliver services across settings to promote the generalization of skills. Pathways autism center has an overall rating of 3.1 out of 5, based on over 14 reviews left anonymously by employees. The autism spectrum disorder clinical pathway provides guidance about an approach to managing behaviors in children with autism spectrum disorder or developmental disorders.
Source: io-note.blogspot.com
Estimated at 600+ units per year. Pathways of arizona offers autism and behavioral intervention services through the positive family support program. We provide autism services in our centers, homes, community, and school settings. Foundation for autism for $5,000. This is a ground breaking organisation founded by parents of children on the autism spectrum in zimbabwe.
Source: perawathati.blogspot.com
Pathway to services and supports. You don�t have to face this journey alone because support starts here! The autism spectrum disorder pathway will involve new ways of working with creative and positive thinking and practice. Autism housing pathways receives signature grant from the doug flutie, jr. We strive to create a collaborative environment which includes our experts and your family.
Source: id.scribd.com
This is a proactive approach, which heavily relies on the primary caregiver(s) to implement. This is a proactive approach, which heavily relies on the primary caregiver(s) to implement. Autism housing pathways receives signature grant from the doug flutie, jr. In the brain, components of the pi3k pathway regulate synaptic formation and plasticity; The autism spectrum disorder pathway will involve new ways of working with creative and positive thinking and practice.
 Source: cmapsinternal.ihmc.us
Participate in our housing needs survey before january 31st, 2022. Join us for phase one of our journey as we conduct weekly video and telephone interviews with individuals with autism, parents, doctors, educators, lawyers, police, employers, and so many others. Our hope is that pathways will fill that gap, providing the bridges. Minnesota has worked to develop a set of resources to help increase awareness and access to the range of services and supports available to people with autism spectrum disorder (asd) across the lifespan. Pathway to services and supports.
Source: worldhealth-bokepzz.blogspot.com
Pathways is searching for talented and energetic bcbas and aba behavior therapists in full and part time roles to serve individuals with autism spectrum disorder and other developmental disabilities in school, home, and community settings. The autism primary care screening and referral clinical pathway outlines the steps to be taken to screen for early identification of autism and the appropriate steps for referring a child with a. Where does positive pathways provide services? We understand that high school students on the autism spectrum have a pressing need for services in order to attend and succeed in college. It should limit repetition, potential confusion and the hurdles families often face and offer the opportunity for early support (even in the absence of confirmed identification of the problem, such as an autism spectrum disorder).
Source: autisme-info.blogspot.com
A board certified behavior analyst creates a treatment plan to be carried out in 1:1 therapy with a behavior therapist. Pathways autism center is a leading provider of applied behavior analysis (aba) therapy services. Pathway to services and supports. Pathfinders for autism is here to help you every step of the way. Autism housing pathways receives signature grant from the doug flutie, jr.
Source: scribd.com
Early intervention is the most effective tool we have to provide optimum outcomes in children with autism. Autism is a lifelong journey. A board certified behavior analyst creates a treatment plan to be carried out in 1:1 therapy with a behavior therapist. Pathways | early autism intervention. For example, normally manageable sensory differences may turn into a big problem in overwhelming sensory surroundings.
Source: jemariinspirasimu.blogspot.com
Thus, disruption of this pathway leads to synapse dysfunction and pathological behaviors. Bcba will serve as the team leader providing program development, supervision and staff training, and data analysis. The autism spectrum disorder clinical pathway provides guidance about an approach to managing behaviors in children with autism spectrum disorder or developmental disorders. The average pathways autism center hourly pay ranges from approximately $23 per hour for a registered behavior technician to $23 per hour for a registered behavior technician. Additionally, we deliver services across settings to promote the generalization of skills.
Source: scribd.com
The autism spectrum disorder pathway will involve new ways of working with creative and positive thinking and practice. It should limit repetition, potential confusion and the hurdles families often face and offer the opportunity for early support (even in the absence of confirmed identification of the problem, such as an autism spectrum disorder). Autism housing pathways launches revolving loan fund for security deposits. Participate in our housing needs survey before january 31st, 2022. Unraveling a pathway to autism j.
Source: scribd.com
Our hope is that pathways will fill that gap, providing the bridges. Autism is a lifelong journey. Pathways | early autism intervention. The positive family support program is designed to help families better manage challenging behavior displayed by their children. The autism primary care screening and referral clinical pathway outlines the steps to be taken to screen for early identification of autism and the appropriate steps for referring a child with a.
Source: slideshare.net
The autism primary care screening and referral clinical pathway outlines the steps to be taken to screen for early identification of autism and the appropriate steps for referring a child with a. Autism housing pathways receives signature grant from the doug flutie, jr. We strive to create a collaborative environment which includes our experts and your family. The average pathways autism center hourly pay ranges from approximately $23 per hour for a registered behavior technician to $23 per hour for a registered behavior technician. The positive family support program is designed to help families better manage challenging behavior displayed by their children.
Source: ichirokasugami17.blogspot.com
Autism housing pathways receives signature grant from the doug flutie, jr. Autism is a lifelong journey. Supported housing demand for autism in mass. In the brain, components of the pi3k pathway regulate synaptic formation and plasticity; Pathfinders for autism is here to help you every step of the way.
Source: scribd.com
Here, we recapitulate recent evidences that demonstrate the imbalance of several pi3k elements as leading causes of autism and schizophrenia, together with the plausible new pharmacological. Join us for phase one of our journey as we conduct weekly video and telephone interviews with individuals with autism, parents, doctors, educators, lawyers, police, employers, and so many others. Autism housing pathways launches revolving loan fund for security deposits. Pathfinders for autism is here to help you every step of the way. Pathway to services and supports.
Source: ebay.com
Where autistic people do experience difficulties relating to their autism, the pathway firstly focuses on making sure that these difficulties are not being made worse by the person’s environment. Pathways autism center employees rate the overall compensation and benefits package 2.8/5 stars. Pathways autism center is a leading provider of applied behavior analysis (aba) therapy services. The purpose of this paper is to describe current care pathways for children with autism including enablers and barriers, as experienced by health professionals, education professionals and families in south wales, uk. Pathway to services and supports.
Source: neurosciencenews.com
This is a proactive approach, which heavily relies on the primary caregiver(s) to implement. Additionally, we deliver services across settings to promote the generalization of skills. This is a proactive approach, which heavily relies on the primary caregiver(s) to implement. Autism housing pathways receives signature grant from the doug flutie, jr. Pathways of arizona offers autism and behavioral intervention services through the positive family support program.
Source: has-sante.fr
You don�t have to face this journey alone because support starts here! The autism spectrum disorder pathway will involve new ways of working with creative and positive thinking and practice. Pathfinders for autism is here to help you every step of the way. Thus, disruption of this pathway leads to synapse dysfunction and pathological behaviors. Participate in our housing needs survey before january 31st, 2022.
Source: voedingsgeneeskunde.nl
Pathfinders for autism is here to help you every step of the way. Here, we recapitulate recent evidences that demonstrate the imbalance of several pi3k elements as leading causes of autism and schizophrenia, together with the plausible new pharmacological. Pathways is searching for talented and energetic bcbas and aba behavior therapists in full and part time roles to serve individuals with autism spectrum disorder and other developmental disabilities in school, home, and community settings. Pathways autism center employees rate the overall compensation and benefits package 2.8/5 stars. Pathways autism center is a leading provider of applied behavior analysis (aba) therapy services.
This site is an open community for users to share their favorite wallpapers on the internet, all images or pictures in this website are for personal wallpaper use only, it is stricly prohibited to use this wallpaper for commercial purposes, if you are the author and find this image is shared without your permission, please kindly raise a DMCA report to Us.
If you find this site value, please support us by sharing this posts to your own social media accounts like Facebook, Instagram and so on or you can also bookmark this blog page with the title pathway autisme by using Ctrl + D for devices a laptop with a Windows operating system or Command + D for laptops with an Apple operating system. If you use a smartphone, you can also use the drawer menu of the browser you are using. Whether it’s a Windows, Mac, iOS or Android operating system, you will still be able to bookmark this website.




