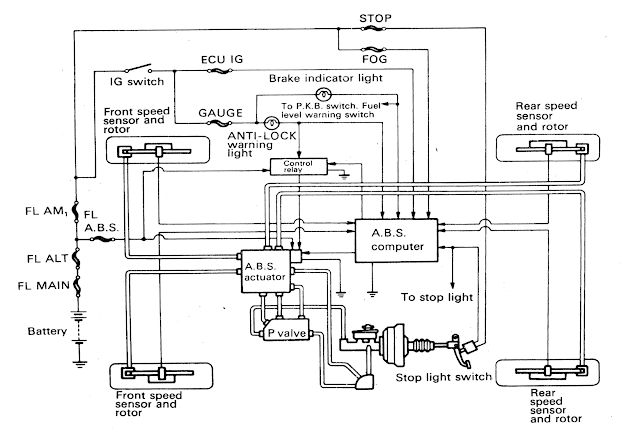
Fungsi Abs Actuator. Fungsi rem abs abs membantu mencegah roda terkunci ketika rem digunakan secara kuat atau ketika mengerem diatas permukaan jalan yang licin. Solenoid valve dikontrol oleh abs ecu dan mengatur tekanan power steering pada pressure reduction piston. Tergantung dari si pembuat abs, waktu self testing pada motor dapat berbeda, namun kebanyakan self testing dilakukan. Kerja dari sistem ini menggunakan suatu unit komputer dan actuator yang berfungsi mengendalikan tekanan hidrolik menuju disc brake caliper pada roda mobil.
Antilock Brake System (Sistem Rem Anti Lock) Otomotif From belajartoyotaotomotif.blogspot.com
Selain fungsi tersebut abs control modul sebagai: 1) tes fungsi solenoid valve memeriksa fungsi solenoid valve dan memonitor kerjannya. Actuator merupakan bagian yang di ibaratkan sebagai otot pada manusia. Fungsinya adalah untuk menggerakan robot. Abs / trac ecu akan mengaktifkan actuator solenoid dan pump motor yang akan memberikan tekanan hidrolik sistem rem pada roda penggerak. Kerja dari sistem ini menggunakan suatu unit komputer dan actuator yang berfungsi mengendalikan tekanan hidrolik menuju disc brake caliper pada roda mobil.
Mobil masih bisa dikendalikan walau tekanan rem penuh
Aktuator dalam simulasi cenderung dibuat linier. Search the world�s information, including webpages, images, videos and more. Ecm memonitor throttle position sensor dan menghentikan penyemprotan bahan bakar pada 5 silinder mesin untuk sementara waktu dalam rangka menurunkan momen mesin. You may be stuck without a mechanic and in need of an abs repair. Kita tahu fitur ini berkaitan juga dengan fitur keselamatan lain seperti anti lock breaking system (abs) yang. Learn how to repair an abs system on your own with help from an expert in the automotive in.
Source: materiotomotifsmk21.blogspot.com
Pengertian abs antilock brake system. Isyarat tadi akan dihantar ke abs ecu. Aktuator adalah sebuah alat mekanis yang mengubah tenaga listrik maupun fluida menjadi kuantitas lain seperti kecepatan dan perangkat elektromagnetik sehingga mampu menghasilkan energi kinetik. Energi kinetik yang dihasilkan akan digunakan untuk menggerakkan atau mengontrol sebuah mekanisme atau sistem. Fungsi accelerometer pada kamera video juga memanfaatkan accelerometer untuk menstabilkan tangkapan gambar (image stabilization), untuk bisa meminimalisir blur saat menangkap gambar.
Source: sumberharapanteknik4.blogspot.com
Energi kinetik yang dihasilkan akan digunakan untuk menggerakkan atau mengontrol sebuah mekanisme atau sistem. Actuator merupakan bagian yang di ibaratkan sebagai otot pada manusia. Biasanya robot beroda menggunakan dc motor sebagai prnggeraknya dan membuat robot dapat berpindah tempat.sedangkan robot yang bergerak menggunakan kaki biasanya menggunakan motor servo.motor servo memiliki peran. Simplified throttle control actuator f. Fungsi hydraulic control unit pada transmisi otomatis mobil.
Source: sumberharapanteknik4.blogspot.com
Sahabat 1hati , sebelumnya kita sudah usut tuntas apa itu teknologi acg starter pada motor honda. May 05, 2018 seputar sepeda motor honda. Nah pada kesempatan kali ini kita ulas apa itu teknologi abs. Google has many special features to help you find exactly what you�re looking for. Mobil masih bisa dikendalikan walau tekanan rem penuh
Source: andytoyotaprobolinggo.blogspot.com
Antilock brake system (abs) adalah sistem rem yang mengontrol tekanan minyak rem dari master silinder ke setiap silinder roda/caliper agar tidak terjadi penguncian saat pengereman berlangsung. Menstabilkan mobil saat di rem penuh walaupun jalanan jelek; Pengertian abs antilock brake system. Nah pada kesempatan kali ini kita ulas apa itu teknologi abs. Selain fungsi tersebut abs control modul sebagai:
Source: bengkelsarjana.blogspot.com
Pengertian abs antilock brake system. Biasanya robot beroda menggunakan dc motor sebagai prnggeraknya dan membuat robot dapat berpindah tempat.sedangkan robot yang bergerak menggunakan kaki biasanya menggunakan motor servo.motor servo memiliki peran. Fungsi rem abs abs membantu mencegah roda terkunci ketika rem digunakan secara kuat atau ketika mengerem diatas permukaan jalan yang licin. Search the world�s information, including webpages, images, videos and more. Nah pada kesempatan kali ini kita ulas apa itu teknologi abs.
Source: sekolahkami.com
- tes fungsi motor menjalankan motor dan memeriksa kondisinya. Menstabilkan mobil saat di rem penuh walaupun jalanan jelek; Aktuator dalam simulasi cenderung dibuat linier. Abs / trac ecu akan mengaktifkan actuator solenoid dan pump motor yang akan memberikan tekanan hidrolik sistem rem pada roda penggerak. May 05, 2018 seputar sepeda motor honda.
Source: indonesian.cnchardware.com
Fungsi hydraulic control unit pada transmisi otomatis mobil. 39 sensor dan aktuator i gambar diatas menunjukan bentuk dari lm35 tampak depan dan tampak bawah. Untuk kontrol antarmuka pengguna, accelerometer sering digunakan untuk menyajikan pandangan landscape atau potret layar perangkat, berdasarkan cara perangkat. Actuator merupakan bagian yang di ibaratkan sebagai otot pada manusia. Wheel speed sensor (wss), sensor ini merupakan bagian yang memberi informasi ke abs untuk diteruskan lagi ke ecu.
Source: sumberharapanteknik4.blogspot.com
Energi kinetik yang dihasilkan akan digunakan untuk menggerakkan atau mengontrol sebuah mekanisme atau sistem. • sistem ini memiliki fungsi pemeriksaan sinyal sensor. Aktuator adalah sebuah alat mekanis yang mengubah tenaga listrik maupun fluida menjadi kuantitas lain seperti kecepatan dan perangkat elektromagnetik sehingga mampu menghasilkan energi kinetik. Ecu (electronic control unit), ini merupakan unit yang menerima sinyal dari wss, dan sinyal ini memberi perintah terhadap kecepatan roda penggerak itu sendiri. Abs ecu akan mengenal pasti perubahan kelajuan kenderaan dan perubahan kelajuan roda.
Source: fungsi.co.id
Ecu (electronic control unit), ini merupakan unit yang menerima sinyal dari wss, dan sinyal ini memberi perintah terhadap kecepatan roda penggerak itu sendiri. Sistem ini sudah hampir semua produsen mobil menerapkan teknologi abs ini, baik toyota, daihatsu, honda, mercedes, nissan, ford, mazda, dan yang lainya. Fungsi hydraulic control unit pada transmisi otomatis mobil. Traction control system (tcs) juga biasa dikenal sebagai anti slip regulation (asr). Wheel speed sensor (wss), sensor ini merupakan bagian yang memberi informasi ke abs untuk diteruskan lagi ke ecu.
Source: baru-belajar-mesin.blogspot.com
Lebih khusus lagi abs merupakan sistem rem yang dapat memberikan kontrol yang cukup pada tekanan minyak rem agar selalu pada angka slip optimum antara roda. Abs ecu akan mengenal pasti perubahan kelajuan kenderaan dan perubahan kelajuan roda. Selain fungsi tersebut abs control modul sebagai: Menstabilkan mobil saat di rem penuh walaupun jalanan jelek; Pressure regulator valve mengatur tekanan power steering berhubungan dengan tekanan rem.
Source: belajartoyotaotomotif.blogspot.com
Abs ecu akan mengenal pasti perubahan kelajuan kenderaan dan perubahan kelajuan roda. You may be stuck without a mechanic and in need of an abs repair. Biasanya robot beroda menggunakan dc motor sebagai prnggeraknya dan membuat robot dapat berpindah tempat.sedangkan robot yang bergerak menggunakan kaki biasanya menggunakan motor servo.motor servo memiliki peran. Fungsi demodulator adalah membaca sinyal frekuensi yang diterima dari pengirim. Learn how to repair an abs system on your own with help from an expert in the automotive in.
Source: auto-champion.blogspot.com
Kerja dari sistem ini menggunakan suatu unit komputer dan actuator yang berfungsi mengendalikan tekanan hidrolik menuju disc brake caliper pada roda mobil. Biasanya robot beroda menggunakan dc motor sebagai prnggeraknya dan membuat robot dapat berpindah tempat.sedangkan robot yang bergerak menggunakan kaki biasanya menggunakan motor servo.motor servo memiliki peran. Semasa membrek,abs ecu akan mengarahkan hcu (actuator) untuk mengagihkan tekanan untuk setiap roda mengikut. Fungsinya adalah untuk menggerakan robot. Actuator merupakan bagian yang di ibaratkan sebagai otot pada manusia.
Source: mobilupdate.net
Juga berfungsi mengubah kembali sinyal analog menjadi data digital yang selanjutnya akan diproses oleh perangkat komputer atau proses selanjutnya. Selain fungsi tersebut abs control modul sebagai: Pengertian abs antilock brake system. You may be stuck without a mechanic and in need of an abs repair. Lebih khusus lagi abs merupakan sistem rem yang dapat memberikan kontrol yang cukup pada tekanan minyak rem agar selalu pada angka slip optimum antara roda.
Source: materiotomotifsmk21.blogspot.com
Fungsi accelerometer pada kamera video juga memanfaatkan accelerometer untuk menstabilkan tangkapan gambar (image stabilization), untuk bisa meminimalisir blur saat menangkap gambar. Abs / trac ecu akan mengaktifkan actuator solenoid dan pump motor yang akan memberikan tekanan hidrolik sistem rem pada roda penggerak. • sistem ini memiliki fungsi pemeriksaan sinyal sensor. Nah pada kesempatan kali ini kita ulas apa itu teknologi abs. Simplified throttle control actuator f.
Source: xlusi.com
Solenoid valve dikontrol oleh abs ecu dan mengatur tekanan power steering pada pressure reduction piston. Ecu (electronic control unit), ini merupakan unit yang menerima sinyal dari wss, dan sinyal ini memberi perintah terhadap kecepatan roda penggerak itu sendiri. Learn how to repair an abs system on your own with help from an expert in the automotive in. 2) tes fungsi motor menjalankan motor dan memeriksa kondisinya. Solenoid valve dikontrol oleh abs ecu dan mengatur tekanan power steering pada pressure reduction piston.
Source: belajarmembuatwebsite.com
Search the world�s information, including webpages, images, videos and more. Abs ecu akan mengenal pasti perubahan kelajuan kenderaan dan perubahan kelajuan roda. 1) tes fungsi solenoid valve memeriksa fungsi solenoid valve dan memonitor kerjannya. Google has many special features to help you find exactly what you�re looking for. Sahabat 1hati , sebelumnya kita sudah usut tuntas apa itu teknologi acg starter pada motor honda.
Source: megajaya.co.id
Menstabilkan mobil saat di rem penuh walaupun jalanan jelek; Ecu (electronic control unit), ini merupakan unit yang menerima sinyal dari wss, dan sinyal ini memberi perintah terhadap kecepatan roda penggerak itu sendiri. May 05, 2018 seputar sepeda motor honda. Hydraulic unit, electronic throttle control actuator Simplified throttle control actuator f.
Source: sumberharapanteknik4.blogspot.com
Fungsi self diagnosis, adalah fungsi untuk mendiagnosa sistem dan komponen rem pada berbagai kondisi dan hasilnya diinformasikan dalam dtc dengan penyalaan lampu peringatan abs. Tergantung dari si pembuat abs, waktu self testing pada motor dapat berbeda, namun kebanyakan self testing dilakukan. May 05, 2018 seputar sepeda motor honda. Mobil masih bisa dikendalikan walau tekanan rem penuh Berfungsi mengolah data dari sensor roda dan mengendalikan tekanan minyak rem pada silinder roda melalui actuator, fungsi fail safe mengembalikan system pengereman bila terjadi kegagalan pada system abs, fungsi self diagnostic mengdiagnosa kegagalan sistem.
This site is an open community for users to submit their favorite wallpapers on the internet, all images or pictures in this website are for personal wallpaper use only, it is stricly prohibited to use this wallpaper for commercial purposes, if you are the author and find this image is shared without your permission, please kindly raise a DMCA report to Us.
If you find this site serviceableness, please support us by sharing this posts to your own social media accounts like Facebook, Instagram and so on or you can also save this blog page with the title fungsi abs actuator by using Ctrl + D for devices a laptop with a Windows operating system or Command + D for laptops with an Apple operating system. If you use a smartphone, you can also use the drawer menu of the browser you are using. Whether it’s a Windows, Mac, iOS or Android operating system, you will still be able to bookmark this website.


