Flowchart Sistem Penggajian Perusahaan. Fungsi yang terkait dalam sistem. Sistem penggajian karyawan alief syahru, contoh erd sistem informasi penggajian karyawan lowongan, soal flowchart pdf free download dokumentic com, analisis Dalam sistem penggajian pada suatu perusahaan biasanya didasarkan atas jasa yang diberikan oleh setiap karyawan yang bekerja pada perusahaan. Isi dari flowchart terlihat kompleks karena banyak step yang harus para karyawan lakukan untuk bisa membuat laporan keuangan, jurnal penyesuaian, hingga akhirnya neraca saldo.
SISTEM INFORMASI AKUNTANSI Siklus Penggajian dan Upah From wijayasia.blogspot.com
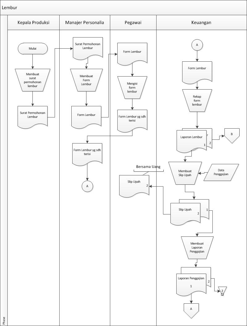
Setiap perusahaan pasti memiliki barang atau jasa yang menjadi produk untuk dijual ke pasar. Perancangan aplikasi atau sistem informasi untuk memecahkan permasalahan penggajian karyawan yang masih melakukan pemrosesan secara manual telah banyak dilakukan. Membuat spi untuk prosedur dan dokumen penggajian. Jaya sempurna delapan berikut ini adalah bagan alir (flowchart) sistem penggajian yang diterapkan. Flowchart penggajian dan lembur adalah flowchart yang menggambarkan proses di mana sebuah perusahaan melakukan pembayaran akan gaji dan lembur dari karyawannya sampai gaji dan lembur tersebut diterima oleh karyawan yang bersangkutan. Sistem penggajian yang memadai sangat dibutuhkan oleh setiap perusahaan, terutama untuk perusahaan yang sudah memiliki cukup banyak karyawan.
Jumlah biaya gaji dan upah yang menjadi beban setiap pusat pertanggungjawaban selama periode akuntansi tertentu.
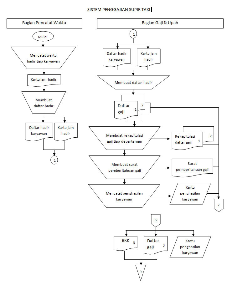
Perhitungan gaji pegawai adalah upah uang lembur. 2008, diagram konteks, data flow diagram, entity relationship diagram, flowchart. Latar belakang penelitian ini adalah bahwa penggajian merupakan salah satu sub sistem yang penting bagi perusahaan karena Bagan alir sistem penggajian untuk lebih jelas dalam menggambarkan prosedur penggajian pada pt. Sistem penggajian yang memadai sangat dibutuhkan oleh setiap perusahaan, terutama untuk perusahaan yang sudah memiliki cukup banyak karyawan. Flowchart sistem terdiri dari data yang mengalir melalui sistem dan proses yang mentransformasikan data itu.
Source: abrahamgraints.blogspot.com
Sistem penggajian yang memadai sangat dibutuhkan oleh setiap perusahaan, terutama untuk perusahaan yang sudah memiliki cukup banyak karyawan. 2.7 diagram alir data (data flow. Sulistyo dkk (2012) melakukan perancangan sistem informasi penggajian pegawai pada pt. [4] setyawan, arif, joko wandyatmono, and veronika susanti. Sistem penggajian yang sedang berjalan pada ekspedisi multi plus ini masih menggunakan cara tradisional/manual.
Source: baboontshirtmalangumc.blogspot.com
Sari gaperi jaya harmoni jakarta karena pada perusahaan tersebut masih menggunakan sistem manual. Informasi yang dibutuhkan oleh manajemen dari kegiatan penggajian dan pengupahan adalah : Flowchart penerimaan kas dari piutang biq quiz monica via bq3monica.wordpress.com. Berikut ini adalah hasil pembahasan kelompok 6 kelas 13f mengenai tugas flowchart sistem penggajian pada perusahaan ss. Tujuan penelitian ini adalah untuk memberikan usulan rancangan sistem informasi akuntansi penggajian pada pt satria antaran prima guna meningkatkan pengendalian internal perusahan.
Source: wijayasia.blogspot.com
2.7 diagram alir data (data flow. Flowchart sistem akuntansi penggajian dan pengupahan alur dan prosedur sistem akuntansi penggajian. Membuat spi untuk prosedur dan dokumen penggajian. Flowchart penerimaan kas dari piutang biq quiz monica via bq3monica.wordpress.com. Banyak perusahaan membutuhkan sistem penggajian yang lebih bisa.
Source: baboontshirtmalangumc.blogspot.com
Flowchart di atas adalah milik perusahaan jasa a di departemen keuangan dan akuntansi. Dokumen yang digunakan dalam sistem akuntansi. Rancangan flowchart sistem penggajian pt madubaru.100 gambar 3.6. Berikut ini adalah hasil pembahasan kelompok 6 kelas 13f mengenai tugas flowchart sistem penggajian pada perusahaan ss. Sistem adalah suatu jaringan prosedur yang dibuat menurut pola
Source: wijayasia.blogspot.com
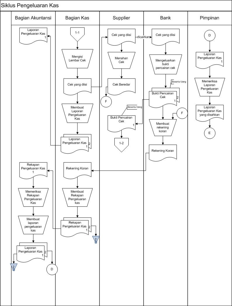
Menganalisis sistem akuntansi penggajian pada pt.samsung mobile,meliputi a. Flowchart penerimaan kas dari piutang biq quiz monica via bq3monica.wordpress.com. Melakukan evaluasi dalam penerapan sistem akuntansi penggajian. Dalam sistem penggajian pada suatu perusahaan biasanya didasarkan atas jasa yang diberikan oleh setiap karyawan yang bekerja pada perusahaan. Bagan alir penggajian driver sumber:
Source: kelompoktrendymystyleumby.blogspot.com
Membuat spi untuk prosedur dan dokumen penggajian. Contoh flowchart sistem penggajian : Dokumen yang digunakan dalam sistem akuntansi. Fungsi yang terkait dalam sistem akuntansi penggajian di perusahaan.78 plagiat merupakan tindakan tidak terpujiplagiat merupakan tindakan tidak terpuji. White horse ceramic indonesia christian haryadi 1,.
Source: ilmuakuntansi.co.id
Dalam sistem penggajian pada suatu perusahaan biasanya didasarkan atas jasa yang diberikan oleh setiap karyawan yang bekerja pada perusahaan. Sari gaperi jaya harmoni jakarta karena pada perusahaan tersebut masih menggunakan sistem manual. Flowchart di atas adalah milik perusahaan jasa a di departemen keuangan dan akuntansi. Contoh flowchart sistem penggajian : Setiap perusahaan pasti memiliki barang atau jasa yang menjadi produk untuk dijual ke pasar.
Source: siadevelopment.blogspot.com
2.7 diagram alir data (data flow. Flowchart penggajian dan lembur adalah flowchart yang menggambarkan proses di mana sebuah perusahaan melakukan pembayaran akan gaji dan lembur dari karyawannya sampai gaji dan lembur tersebut diterima oleh karyawan yang bersangkutan. Metode analisis data yang digunakan dalam penelitian ini yaitu bagan alir dokumen (flowchart). Menjalankan flowchart yang sudah dijalankan dengan flowchart yang sesuai dengan standar akuntansi indonesia. Sistem informasi penggajian karyawan pada pt.
Source: scribd.com
2008, diagram konteks, data flow diagram, entity relationship diagram, flowchart. Sistem terkomputerisasi terutama terkait dengan sistem penggajian. Teori lengkap tentang sistem informasi akuntansi menurut para ahli dan contoh tesis sistem informasi akuntansi jasa pembuatan skripsi dan tesis 0852 25 88 77 47 wa. Flowchart penerimaan kas dari piutang biq quiz monica via bq3monica.wordpress.com. Sistem penggajian karyawan alief syahru, contoh erd sistem informasi penggajian karyawan lowongan, soal flowchart pdf free download dokumentic com, analisis
Source: ozisiadistrict.blogspot.com
Ada yang menggunakan finger print, kartu gesek, ratina mata, atau kartu check clock biasa. Sistem informasi penggajian karyawan pada pt. Sistem penggajian yang baik dalam perusahaan adalah sistem penggajian yang menghasilkan informasi akurat, relevan dan tepat waktu. Tujuan penelitian ini adalah untuk memberikan usulan rancangan sistem informasi akuntansi penggajian pada pt satria antaran prima guna meningkatkan pengendalian internal perusahan. 2008, diagram konteks, data flow diagram, entity relationship diagram, flowchart.
Source: fang2tan.blogspot.com
Flowchart sistem akuntansi penggajian dan pengupahan alur dan prosedur sistem akuntansi penggajian. Bagan alir penggajian driver sumber: Dalam sistem penggajian pada suatu perusahaan biasanya didasarkan atas jasa yang diberikan oleh setiap karyawan yang bekerja pada perusahaan. Flowchart sistem akuntansi penggajian dan pengupahan alur dan prosedur sistem akuntansi penggajian. Flowchart penerimaan kas dari piutang biq quiz monica via bq3monica.wordpress.com.
Source: teebriz.blogspot.com
Disarankan agar perusahaan menerapkan sistem informasi yang terkomputerisasi. White horse ceramic indonesia christian haryadi 1,. Membuat spi untuk prosedur dan dokumen penggajian. 2.7 diagram alir data (data flow. Sistem penggajian karyawan alief syahru, contoh erd sistem informasi penggajian karyawan lowongan, soal flowchart pdf free download dokumentic com, analisis
Source: siaaprecia.blogspot.com
Sistem penggajian karyawan alief syahru, contoh erd sistem informasi penggajian karyawan lowongan, soal flowchart pdf free download dokumentic com, analisis Menurut mulyadi (2016) menyatakan bahwa sistem informasi penggajian dirancang untuk menangani transaksi gaji atau upah karyawan pembayaranya Informasi yang dibutuhkan oleh manajemen dari kegiatan penggajian dan pengupahan adalah : Untuk memahami alur data tentang segmen gaji dalam sistem informasi akuntansi penggajian dan pengupahan, perhatikan dengan seksama gambar di atas. White horse ceramic indonesia christian haryadi 1,.
Source: siarealita.blogspot.com
Bagan alir penggajian driver sumber: Setiap perusahaan pasti memiliki barang atau jasa yang menjadi produk untuk dijual ke pasar. Flowchart penggajian dan lembur adalah flowchart yang menggambarkan proses di mana sebuah perusahaan melakukan pembayaran akan gaji dan lembur dari karyawannya sampai gaji dan lembur tersebut diterima oleh karyawan yang bersangkutan. Rancangan proses sistem akuntansi penggajian untuk perusahaan terdiri dari rancangan bagan alir (flowchart) dan rancangan diagram arus data (data flow diagram). Tergantung mana yang lebih cocok untuk digunakan pada perusahaan.
Source: fang2tan.blogspot.com
Latar belakang penelitian ini adalah bahwa penggajian merupakan salah satu sub sistem yang penting bagi perusahaan karena Isi dari flowchart terlihat kompleks karena banyak step yang harus para karyawan lakukan untuk bisa membuat laporan keuangan, jurnal penyesuaian, hingga akhirnya neraca saldo. Melakukan evaluasi dalam penerapan sistem akuntansi penggajian. Rancangan proses sistem akuntansi penggajian untuk perusahaan terdiri dari rancangan bagan alir (flowchart) dan rancangan diagram arus data (data flow diagram). Setiap perusahaan pasti memiliki barang atau jasa yang menjadi produk untuk dijual ke pasar.
Source: siastephanie.blogspot.com
Data dan proses dalam flowchart sistem dapat digambarkan secara online (dihubungkan langsung dengan komputer) atau offline (tidak dihubungkan langsung dengan komputer, misalnya mesin tik, cash register atau kalkulator). Sistem informasi penggajian karyawan pada pt. Rancangan flowchart sistem penggajian pt madubaru.100 gambar 3.6. Jumlah biaya gaji dan upah yang menjadi beban setiap pusat pertanggungjawaban selama periode akuntansi tertentu. Berikut ini adalah hasil pembahasan kelompok 6 kelas 13f mengenai tugas flowchart sistem penggajian pada perusahaan ss.
Source: fang2tan.blogspot.com
Bagan alir (flowchart) adalah bagan (chart) yang menunjukkan alir (flow) di dalam program atau prosedur sistem. Rancangan konteks diagram arus data sistem Fungsi yang terkait dan jaringan prosedur yang membentuk sistem, dan bagan alir (flowchart). Banyak model sistem penggajian yang rumit dan canggih. Dokumen yang digunakan dalam sistem akuntansi.
Source: siadevelopment.blogspot.com
Sistem penggajian karyawan pada perusahaan daerah air minum (p dam) kabupaten kudus. Perancangan aplikasi atau sistem informasi untuk memecahkan permasalahan penggajian karyawan yang masih melakukan pemrosesan secara manual telah banyak dilakukan. Menurut mulyadi (2016) menyatakan bahwa sistem informasi penggajian dirancang untuk menangani transaksi gaji atau upah karyawan pembayaranya Banyak model sistem penggajian yang rumit dan canggih. 2.7 diagram alir data (data flow.
This site is an open community for users to do submittion their favorite wallpapers on the internet, all images or pictures in this website are for personal wallpaper use only, it is stricly prohibited to use this wallpaper for commercial purposes, if you are the author and find this image is shared without your permission, please kindly raise a DMCA report to Us.
If you find this site helpful, please support us by sharing this posts to your own social media accounts like Facebook, Instagram and so on or you can also bookmark this blog page with the title flowchart sistem penggajian perusahaan by using Ctrl + D for devices a laptop with a Windows operating system or Command + D for laptops with an Apple operating system. If you use a smartphone, you can also use the drawer menu of the browser you are using. Whether it’s a Windows, Mac, iOS or Android operating system, you will still be able to bookmark this website.




