Flowchart Konversi Nilai Angka Ke Huruf. Flowchart konversi nilai angka menjadi nilai huruf start input : Jika anda memiliki lembar yang berisi nama siswa dan nilai huruf, sekarang anda ingin mengubah nilai huruf ke nilai angka relatif seperti gambar di bawah ini. Buat deklarasi array huruf dengan value dari { “ ”. Tabel digunakan untuk menyajikan data dalam bentuk kolom dan baris.
Blog Pribadi Guru Konversi Nilai Angka, Huruf, dan Predikat From rendraanantaph.blogspot.com
Mengubah angka menjadi huruf atau rumus terbilang tidak seperti rumus fungsi lainnya yang sudah kian ada di excel. Python merupakan salah satu bahasa pemrograman yang cukup populer. 3.copy nilai angka tersebut ke variabel j,sehingga j=angka. Program ini akan merubah / mengkonversi angka yang dimasukkan oleh user ke dalam suatu huruf / kata yang mewakili angka yang dimasukkan tersebut. Dalam program di atas akan menampilkan nilai huruf. Bagaimana cara mengubah nilai huruf menjadi angka di excel?
Akan saya deskripsikan dari apa yang saya pelajari dari pengunaan raptor pada pelajaran alpro dan kita disini juga akan membahas flowchart maupun syntax c++ nya,, hahaha j:
Buatlah diagram alir (flowchart), pseudocode (notasi algoritma),. Flowchart konversi nilai angka menjadi nilai huruf start input : Ini adalah flowchart untuk menentukan bilangan positif dan negatif flowchart. Misalnya saat membuat kwitansi pembayaran. Contoh pseudocode konversi nilai angka menjadi nilai huruf. Buat deklarasi array huruf dengan value dari { “ ”.
Source: syafiraayualifiyan.blogspot.com
Algoritma & flowchart dari desimal ke biner. Konversi nilai ke huruf, biasanya berkaitan dengan ip (indeks prestasi). Tabel digunakan untuk menyajikan data dalam bentuk kolom dan baris. Gakpapa deh terlambat daripada tidak sama sekali. Meskipun bernama indeks, ip sebenarnya bukanlah indeks dalam pengertian sebenarnya, melainkan semacam rerata terboboti.
Source: raizexe.blogspot.com
Konversi nilai di flowchart dan c menjadi huruf yang menjadi menggunakan pengkondisian atau pilihan agar sesuai dengan yang ada di soal dengan cara user menginputkan nilai yang ingin di konversi menjadi huruf. Berikut kami sampaikan cara membuat rumus untuk mengkonversi angka ke huruf/kata/terbilang dengan menggunakan fungsi di ms excel. Rumus column (a1) akan mendapatkan angka nomor kolom dari sel a1 yaitu 1. Akan saya deskripsikan dari apa yang saya pelajari dari pengunaan raptor pada pelajaran alpro dan kita disini juga akan membahas flowchart maupun syntax c++ nya,, hahaha j: Jika nilai angka di atas 80, maka nilai angka dikonversi menjadi a.
Source: wahyusaa.blogspot.com
Flowchart konversi nilai angka menjadi nilai huruf start input : Ini adalah flowchart untuk menentukan bilangan positif dan negatif flowchart. Ini adalah contoh flowchart & program untuk mengkonversi nilai angka menjadi huruf mari dicermati program c++ dalam bentuk class. Flowchart adalah cara penulisan algoritma dengan menggunakan notasi grafis. Tentang mengkonversi dari huruf ke angka atau lebih enak menyebutnya sebagai program konversi nilai dari angka ke huruf.
Source: nurrahmad.blogspot.com
Gakpapa deh terlambat daripada tidak sama sekali. Pada skenario konversi nilai berikut, kita akan mencoba membuat program yang dapat mengkonversi nilai angka ke dalam bentuk stanfive. Jika nilai angka di atas 80, maka nilai angka dikonversi menjadi a. Dalam program di atas akan menampilkan nilai huruf. Ini adalah contoh flowchart & program untuk mengkonversi nilai angka menjadi huruf mari dicermati program c++ dalam bentuk class.
Source: armasatria.blogspot.com
Membuat program baik level profesional sampe program dasar yang digunakan dalam proses belajar mengajar di suatu pendidikan tentunya python mendukung tentang itu. Jika anda memakai laptop yang tidak ada numeric keyboardnya, caranya dengan mengaktifkan numlock dengan cara menekan fn + numlk lalu sama dengan cara yang tadi tekan alt + nomor nilai ascii(desimal) tetapi tidak menggunakan angka yang terdapat diatas keyboard laptop anda tetapi menggunakan karakter seperti angka 1 terdapat pada huruf j, angka 5. Algoritma masukkan nilai dan diinisialkan sebagai n. Indeks prestasi adalah salah satu alat ukur prestasi di bidang akademik/pendidikan. Akan saya deskripsikan dari apa yang saya pelajari dari pengunaan raptor pada pelajaran alpro dan kita disini juga akan membahas flowchart maupun syntax c++ nya,, hahaha j:
Source: rahmat-ardani.blogspot.com
Jika anda memiliki lembar yang berisi nama siswa dan nilai huruf, sekarang anda ingin mengubah nilai huruf ke nilai angka relatif seperti gambar di bawah ini. Berikut data lengkap tentang contoh soal dan jawaban algoritma pseudocode dan flowchart. Algoritma mengkonversikan nilai angka menjadi nilai huruf [ kasus 4.4] 21.22. Jika anda memakai laptop yang tidak ada numeric keyboardnya, caranya dengan mengaktifkan numlock dengan cara menekan fn + numlk lalu sama dengan cara yang tadi tekan alt + nomor nilai ascii(desimal) tetapi tidak menggunakan angka yang terdapat diatas keyboard laptop anda tetapi menggunakan karakter seperti angka 1 terdapat pada huruf j, angka 5. 3.copy nilai angka tersebut ke variabel j,sehingga j=angka.
Source: youtube.com
Membuat layout web menggunakan table. Menampilkan aplikasi program kalkulator dengan menggunakan javascript. Konversi angka ke huruf/kata dengan ms excel. Akan saya deskripsikan dari apa yang saya pelajari dari pengunaan raptor pada pelajaran alpro dan kita disini juga akan membahas flowchart maupun syntax c++ nya,, hahaha j: Tentang mengkonversi dari huruf ke angka atau lebih enak menyebutnya sebagai program konversi nilai dari angka ke huruf.
Source: rendraanantaph.blogspot.com
Hal ini mengacu pada pembuatan kwitansi yang biasanya menyebut kalimat terbilang dari nominal rupiah. Algoritma mengkonversikan nilai angka menjadi nilai huruf [ kasus 4.4] 21.22. Flowchart konversi nilai angka menjadi nilai huruf start input : Buat deklarasi array huruf dengan value dari { “ ”. Rumus ini bisa digunakan untuk pembuatan raport di sekolah, karena yang saya tahu rapor anak saya menggunakan kata.
Source: kelasexcel.id
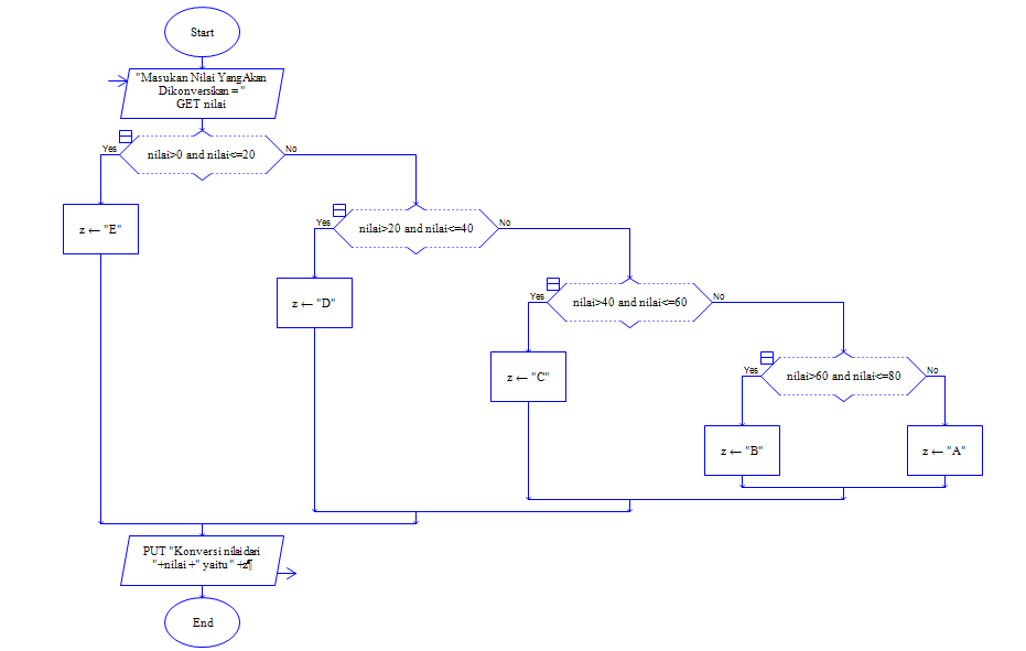
Flowchart konversi nilai huruf ke nilai angka designed by @rayhanwibowo24. Jika nilai angka di atas 60 dan di bawah atau sama dengan 80, maka. Misalnya saat membuat kwitansi pembayaran. Bagaimana cara mengubah huruf menjadi angka atau sebaliknya di excel? Indeks prestasi adalah salah satu alat ukur prestasi di bidang akademik/pendidikan.
Source: campusti.blogspot.com
Desember 30, 2007 pada 11:53 am ( uncategorized ) algoritma dari desimal ke biner. Algoritma mengkonversikan nilai angka menjadi nilai huruf [ kasus 4.4] 21.22. Namun kita memasukkan dengan nilai angka terlebih dahulu. Membuat layout web menggunakan table. Program ini akan merubah / mengkonversi angka yang dimasukkan oleh user ke dalam suatu huruf / kata yang mewakili angka yang dimasukkan tersebut.
Source: ifantamrin123.blogspot.com
Namun kita memasukkan dengan nilai angka terlebih dahulu. Flowchart konversi nilai angka menjadi nilai huruf start input : Jika kurang dari 12, maka kembalikan… Gakpapa deh terlambat daripada tidak sama sekali. Program c++ dalam bentuk class.
Source: rendraanantaph.blogspot.com
Contoh pseudocode konversi nilai angka menjadi nilai huruf. Bagaimana cara mengubah nilai huruf menjadi angka di excel? Disini saya akan berbagi sedikit ilmu tentang pemrogaman dengan c++ dan sekaligus jadi tugas mata kuliah algoritma dan pemrogaman. Yang nantinya akan dikonversi menjadi nilai huruf. Ini adalah flowchart untuk menentukan bilangan positif dan negatif flowchart.
Source: slideserve.com
Hal ini mengacu pada pembuatan kwitansi yang biasanya menyebut kalimat terbilang dari nominal rupiah. Sekarang kita akan beralih ke skenario. Bagaimana cara mengubah nilai huruf menjadi angka di excel? Algoritma masukkan nilai dan diinisialkan sebagai n. Program ini akan merubah / mengkonversi angka yang dimasukkan oleh user ke dalam suatu huruf / kata yang mewakili angka yang dimasukkan tersebut.
Source: youtube.com
Landasan (pedoman) untuk membuat program komputer adalah. Kasus seperti ini biasanya disebut dengan fungsi atau rumus terbilang excel. Jika anda memiliki lembar yang berisi nama siswa dan nilai huruf, sekarang anda ingin mengubah nilai huruf ke nilai angka relatif seperti gambar di bawah ini. Membuat program baik level profesional sampe program dasar yang digunakan dalam proses belajar mengajar di suatu pendidikan tentunya python mendukung tentang itu. Anda dapat mengonversinya satu per satu, tetapi itu memakan waktu sementara ada begitu banyak yang harus diubah.
Source: dafievan.blogspot.com
Algoritma & flowchart dari desimal ke biner. Cara mudah konversi nilai angka menjadi huruf di excelhalo sobat excelpertemuan kali ini bengkel excel akan membahas tentang cara mudah konversi nilai angka. Ini adalah contoh flowchart & program untuk mengkonversi nilai angka menjadi huruf mari dicermati program c++ dalam bentuk class. Flowchart konversi nilai angka menjadi nilai huruf start input : Salam semua, alhamdulillah lagi bisa nulis.
Source: maulanairfan456.blogspot.com
Dari suatu program dan hubungan antar proses beserta pernyataannya. Berikut ini adalah flowchart dan program c++ yang bisa mengkonversikan angka menjadi huruf. Kali ini yang akan kita bahas adalah gimana memanfaatkan rekursi untuk mengkonversi. Pada skenario konversi nilai berikut, kita akan mencoba membuat program yang dapat mengkonversi nilai angka ke dalam bentuk stanfive. Buatlah diagram alir (flowchart), pseudocode (notasi algoritma),.
Source: alfayoshioka27.blogspot.com
Dan dalam kasus lain, anda perlu membalikkan opsi ini menjadi ubah angka menjadi huruf terkait. Jika kurang dari 12, maka kembalikan… Membuat layout web menggunakan table. Buatlah diagram alir (flowchart), pseudocode (notasi algoritma),. Membuat program baik level profesional sampe program dasar yang digunakan dalam proses belajar mengajar di suatu pendidikan tentunya python mendukung tentang itu.
Source: coretanonlineku.blogspot.com
Program c++ dalam bentuk class. Flowchart adalah cara penulisan algoritma dengan menggunakan notasi grafis. Cara mudah konversi nilai angka menjadi huruf di excelhalo sobat excelpertemuan kali ini bengkel excel akan membahas tentang cara mudah konversi nilai angka. Ini adalah contoh flowchart & program untuk mengkonversi nilai angka menjadi huruf mari dicermati program c++ dalam bentuk class. Rumus ini bisa digunakan untuk pembuatan raport di sekolah, karena yang saya tahu rapor anak saya menggunakan kata.
This site is an open community for users to do sharing their favorite wallpapers on the internet, all images or pictures in this website are for personal wallpaper use only, it is stricly prohibited to use this wallpaper for commercial purposes, if you are the author and find this image is shared without your permission, please kindly raise a DMCA report to Us.
If you find this site value, please support us by sharing this posts to your preference social media accounts like Facebook, Instagram and so on or you can also save this blog page with the title flowchart konversi nilai angka ke huruf by using Ctrl + D for devices a laptop with a Windows operating system or Command + D for laptops with an Apple operating system. If you use a smartphone, you can also use the drawer menu of the browser you are using. Whether it’s a Windows, Mac, iOS or Android operating system, you will still be able to bookmark this website.



