Flowchart Kelulusan Mahasiswa. Nilai mahasiswa ke n pemecahan langkah 1 langkah 2. Buatlah algoritma menggunakan flowchart dan pseudocode untuk menginput 3 buah bilangan kemudian tentukan bilangan terbesar terkecil dan rata ratanya. Baca nama dan nilai mahasiswa. Nama mahasiswa dan nilai (sudah terbaca).
Contoh Flowchart Menentukan Kelulusan Cover EE From coveree.blogspot.com
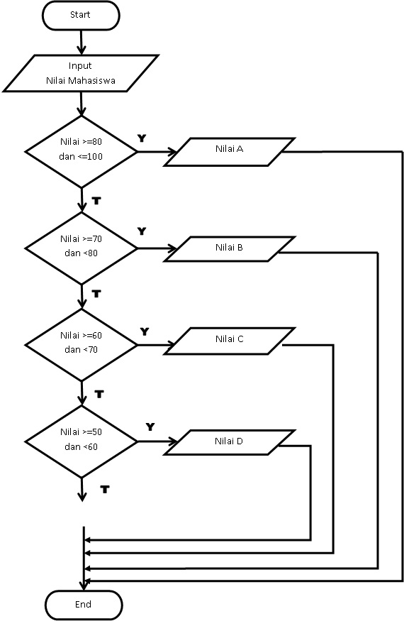
Masukkan nama mahasiswa dan nilai; Inputkan sebuah bilangan (bilangan bulat) bagi bilangan yang sudah diinputkan dengan angka 2. Buatlah flowchart dan program dengan menggunakan struktur branching untuk menentukan grade kelulusan mahasiswa dari mata kuliah dengan ketentuan jika grade a s/d c dinyatakan lulus selain itu tidak lulus. Mahasiswa “tidak lulus” kalau nilai <70; Diberikan nama dan nilai mahasiswa, jika nilai tersebut lebih besar atau sama dengan 60 maka mahasiswa tersebut dinyatakan lulus jika nilai lebih kecil dari 60 maka dinyatakan tidak lulus. Berdasarkan data yang diperoleh dari upt data dan informasi (psi) udinus, pada tahun 2011 total jumlah kelulusan mahasiswa fakultas ilmu komputer berjumlah 1115 mahasiswa, pada tahun 2012 berjumlah 612
Mar 23 algoritma kelulusan mahasiswa.
Buatlah flowchart dan program dengan menggunakan struktur branching untuk menentukan grade kelulusan mahasiswa dari mata kuliah dengan ketentuan jika grade a s/d c dinyatakan lulus selain itu tidak lulus. Nama mahasiswa dan nilai (sudah terbaca). Kali ini saya akan sharing flowchart bagaimana untuk menentukan kelulusan siswa. Contoh penyelesaian masalah algoritma menggunakan flowchart : Diberikan nama dan nilai mahasiswa, jika nilai tersebut lebih besar atau sama dengan 60maka mahasiswa tersenut dinyatakan lulus, jika nilai lebih kecil dari 60 maka dinyatakan tidak lulus. Mar 23 algoritma kelulusan mahasiswa.
Source: guratgarut.com
Inputkan sebuah bilangan (bilangan bulat) bagi bilangan yang sudah diinputkan dengan angka 2. Kalau mahasiswa mendapat nilai >70 maka ket “ lulus”kalau mahasiswa mendapat nilai <70 maka ket “tidak. Mahasiswa akan “lulus” dengan syarat nilai >70; Kali ini saya akan sharing flowchart bagaimana untuk menentukan kelulusan siswa. Masukkan nama mahasiswa dan nilai;
Source: flowchartdesigns.blogspot.com
Nim, nama mahasiswa, mata kuliah, nilai absensi, nilai tugas, nilai uts, nilai uas Mar 23 algoritma kelulusan mahasiswa. Flowchart penyelesaian untuk kelulusan siswa. Menentukan bilangan ganjil atau genap. Buatlah flowchart dan program dengan menggunakan struktur branching untuk menentukan grade kelulusan mahasiswa dari mata kuliah dengan ketentuan jika grade a s/d c dinyatakan lulus selain itu tidak lulus.
Source: rif03.blogspot.com
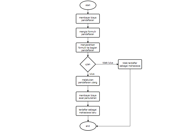
Output akan menampilkan nama, nilai, dan lulus/tidak lulus Data mahasiswa tersebut merupakan data sampel training yang digunakan dalam penyusunan decision tree. Flowchart contoh a (model 2) 18. Buatlah flowchart dan program dengan menggunakan struktur branching untuk menentukan grade kelulusan mahasiswa dari mata kuliah dengan ketentuan jika grade a s/d c dinyatakan lulus selain itu tidak lulus. Buatlah algoritma dan flowchart untuk menentukan kelulusan siswa a jika nilai gt 70 maka lulus b jika nilai lt 70 maka lulus 30514728.
Source: drtsella2.blogspot.com
Kali ini saya akan sharing flowchart bagaimana untuk menentukan kelulusan mahasiswa. Kali ini saya akan sharing flowchart bagaimana untuk menentukan kelulusan siswa. Atau sama dengan 60 maka mahasiswa tersebut dinyatakan lulus. Mahasiswa akan “lulus” dengan syarat nilai >70; Diberikan nama dan nilai mahasiswa, jika nilai tersebut lebih besar atau sama dengan 60 maka mahasiswa tersebut dinyatakan lulus jika nilai lebih kecil dari 60 maka dinyatakan tidak lulus.
Source: drtsella2.blogspot.com
Algoritma yang telah dibuat dapat dicoba kebenarannya, dengan menerjemahkan ke dalam bahasa pemrograman, seperti algoritma yang saya buat dan saya coba keadalam bahasa program c++, program yang saya buat diatas digunakan untuk menghitung jumlah nilai mahasiswa pada satu mata kuliah dengan persentase nilai akhir yaitu 40% nilai uas, 30% nilai. Baca nama dan nilai mahasiswa. Kali ini saya akan sharing flowchart bagaimana untuk menentukan kelulusan mahasiswa. Algoritma kelulusan mahasiswa diberikan nama dan nilai mahasiswa, jika nilai tersebut lebih besar atau sama dengan 60maka mahasiswa tersenut dinyatakan lulus, jika nilai lebih kecil dari 60 maka dinyatakan tidak lulus. Masukkan nama mahasiswa dan nilai;
Source: masnurul.com
Implementasi 4.1 tampilan desktop gambar 9 form login gambar 10 halaman menu utama gambar 11 form proses ujian bergambar gambar 12 penilaian calon mahasiswa gambar 13 surat kelulusan mahasiswa Pada penelitian ini, artificial neural network algoritma backpropagation diimplementasikan pada aplikasi yang dibuat dengan output lulus terlambat. Salah satu contoh yang gampang kita jumpai adalah balapan mobil seperti tampak pada gambar 5.13. Jika nilai lebih kecil dari 60 maka dinyatakan tidak lulus. Menentukan bilangan ganjil atau genap.
Source: filkom.ub.ac.id
Salah satu cara memanfaatkan data mahasiswa adalah dengan mengelolahnya menggunakan teknik data mining untuk menghasilkan informasi yaitu prediksi kelulusan mahasiswa. Algortima menentukan bilangan ganjil atau genap. Mar 23 algoritma kelulusan mahasiswa. Download scientific diagram | flowchart perancangan algoritma naïve bayes from publication: Salah satu contoh yang gampang kita jumpai adalah balapan mobil seperti tampak pada gambar 5.13.
Source: drtsella2.blogspot.com
Diberikan nama dan nilai mahasiswa, jika nilai tersebut lebih besar. Mar 23 algoritma kelulusan mahasiswa. Jika nilai lebih kecil dari 60 maka dinyatakan tidak lulus. Jika kelulusan mahasiswa dapat diprediksi sejak awal, maka pihak akademik dapat menerapkan suatu kebijakan untuk meminimalisir jumlah mahasiswa yang tidak lulus tepat waktu. Contoh penyelesaian masalah algoritma menggunakan flowchart :
Source: sharingconten.com
Mahasiswa “tidak lulus” kalau nilai <70; Flowchart penyelesaian untuk kelulusan siswa. Kali ini saya akan sharing flowchart bagaimana untuk menentukan kelulusan mahasiswa. Menentukan bilangan ganjil atau genap. Contoh penyelesaian masalah algoritma menggunakan flowchart :
Source: blog.mhdsyarif.com
Output akan menampilkan nama, nilai, dan lulus/tidak lulus Nama mahasiswa dan nilai (sudah terbaca) kalau mahasiswa mendapat nilai >70 maka ket “ lulus” kalau mahasiswa mendapat nilai flowchart</strong> menentukan kelulusan mahasiswa Implementasi algoritma naïve bayes untuk memprediksi lama masa studi dan predikat kelulusan mahasiswa. Berdasarkan data yang diperoleh dari upt data dan informasi (psi) udinus, pada tahun 2011 total jumlah kelulusan mahasiswa fakultas ilmu komputer berjumlah 1115 mahasiswa, pada tahun 2012 berjumlah 612 Kali ini saya akan sharing flowchart bagaimana untuk menentukan kelulusan mahasiswa.
Source: brainly.co.id
Nama mahasiswa dan nilai (sudah terbaca) kalau mahasiswa mendapat nilai >70 maka ket “ lulus” kalau mahasiswa mendapat nilai <70 maka ket “tidak lulus” data nama, nilai dan keterangan akan ditampilkan Nim, nama mahasiswa, mata kuliah, nilai absensi, nilai tugas, nilai uts, nilai uas Algoritma yang telah dibuat dapat dicoba kebenarannya, dengan menerjemahkan ke dalam bahasa pemrograman, seperti algoritma yang saya buat dan saya coba keadalam bahasa program c++, program yang saya buat diatas digunakan untuk menghitung jumlah nilai mahasiswa pada satu mata kuliah dengan persentase nilai akhir yaitu 40% nilai uas, 30% nilai. Atau sama dengan 60 maka mahasiswa tersebut dinyatakan lulus. Baca nama dan nilai mahasiswa.
Source: themehill.com
Dalam banyak kasus seringkali kita dihadapkan pada sejumlah pekerjaan yang harus diulang berkali. Buatlah flowchart dan program dengan menggunakan struktur branching untuk menentukan grade kelulusan mahasiswa dari mata kuliah dengan ketentuan jika grade a s/d c dinyatakan lulus selain itu tidak lulus. Diberikan nama dan nilai mahasiswa, jika nilai tersebut lebih besar atau sama dengan 60maka mahasiswa tersenut dinyatakan lulus, jika nilai lebih kecil dari 60 maka dinyatakan tidak lulus. Lomba balap mobil di sirkuit. Flowchart penyelesaian untuk kelulusan siswa.
Source: walla78.blogspot.com
Contoh penyelesaian masalah algoritma menggunakan flowchart : Algoritma kelulusan mahasiswa diberikan nama dan nilai mahasiswa, jika nilai tersebut lebih besar atau sama dengan 60maka mahasiswa tersenut dinyatakan lulus, jika nilai lebih kecil dari 60 maka dinyatakan tidak lulus. Mahasiswa “tidak lulus” kalau nilai <70; Data mahasiswa tersebut merupakan data sampel training yang digunakan dalam penyusunan decision tree. Diberikan nama dan nilai mahasiswa, jika nilai tersebut lebih besar.
Source: coveree.blogspot.com
Membantu staff program studi dalam memprediksi kelulusan mahasiswa dan hasil dari prediksi tersebut bisa digunakan sebagai bahan rekomendasi kepada mahasiswa untuk meningkatkan prestasi akademiknya. Menerapkan algoritma c45 dalam melakukan prediksi kelulusan mahasiswa. Nim, nama mahasiswa, mata kuliah, nilai absensi, nilai tugas, nilai uts, nilai uas Menentukan bilangan ganjil atau genap. Output akan menampilkan nama, nilai, dan lulus/tidak lulus
Source: sharingconten.com
Pada penelitian ini, artificial neural network algoritma backpropagation diimplementasikan pada aplikasi yang dibuat dengan output lulus terlambat. Jika menghasilkan sisa pembagian ( 0 ) maka bilangan tersebut genap. Kalau mahasiswa mendapat nilai >70 maka ket “ lulus”kalau mahasiswa mendapat nilai <70 maka ket “tidak. Nim, nama mahasiswa, mata kuliah, nilai absensi, nilai tugas, nilai uts, nilai uas Membantu staff program studi dalam memprediksi kelulusan mahasiswa dan hasil dari prediksi tersebut bisa digunakan sebagai bahan rekomendasi kepada mahasiswa untuk meningkatkan prestasi akademiknya.
Source: faisolhara.blogspot.com
Berdasarkan pada pengujian menggunakan data mahasiswa yang sudah lulus dari tahun 2005 sampai 2008, akurasi kecocokan pada sistem ini mencapai 82,79% sehingga dapat digunakan untuk memprediksi kelulusan mahasiswa yang belum diketahui. Flowchart penyelesaian untuk kelulusan siswa. Kalau mahasiswa mendapat nilai >70 maka ket “ lulus”kalau mahasiswa mendapat nilai <70 maka ket “tidak. Data mahasiswa tersebut merupakan data sampel training yang digunakan dalam penyusunan decision tree. Kali ini saya akan sharing flowchart bagaimana untuk menentukan kelulusan mahasiswa.
Source: igedearyasuryagita.blogspot.com
Inputkan sebuah bilangan (bilangan bulat) bagi bilangan yang sudah diinputkan dengan angka 2. Mahasiswa akan “lulus” dengan syarat nilai >70; Flowchart contoh a (model 2) 18. Diberikan nama dan nilai siswa, jika nilai tersebut lebih besar atau sama dengan 60 maka siswa tersebut dinyatakan. Baca nama dan nilai mahasiswa.
Source: flowchartdesigns.blogspot.com
Menerapkan algoritma c45 dalam melakukan prediksi kelulusan mahasiswa. Diberikan nama dan nilai mahasiswa, jika nilai tersebut lebih besar. Contoh penyelesaian masalah algoritma menggunakan flowchart : Contoh penyelesaian masalah algoritma menggunakan flowchart : Flowchart contoh a (model 2) 18.
This site is an open community for users to share their favorite wallpapers on the internet, all images or pictures in this website are for personal wallpaper use only, it is stricly prohibited to use this wallpaper for commercial purposes, if you are the author and find this image is shared without your permission, please kindly raise a DMCA report to Us.
If you find this site good, please support us by sharing this posts to your own social media accounts like Facebook, Instagram and so on or you can also save this blog page with the title flowchart kelulusan mahasiswa by using Ctrl + D for devices a laptop with a Windows operating system or Command + D for laptops with an Apple operating system. If you use a smartphone, you can also use the drawer menu of the browser you are using. Whether it’s a Windows, Mac, iOS or Android operating system, you will still be able to bookmark this website.


