Flowchart Bangun Tidur Sampai Ke Sekolah. Contoh algoritma ini bisa dijadikan acuan untuk pengerjaan2 algoritma yang lain. Contoh cerita kegiatan bangun tidur sampai tidur lagi dalam bahasa inggris dan artinya. Homepage / sekolah / flowchart bangun tidur sampai tidur lagi. Setelah itu, memasukkan minyak goreng dalam wajan dan memasukkan telur tersebut.
Walking on air Flowchart dan Algoritma Kegiatan Sehari hari From blogemaildalova.blogspot.com
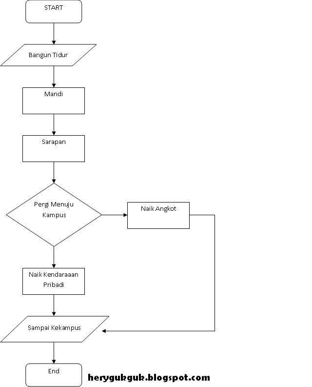
(jika sudah ada teman yang mandi,jadi harus mengantri terlebih dahulu Algoritma konstruksikan algoritma perjalanan anda dari bangun tidur sampai dengan hadir kuliah saat ini. Dalam menuju ke sekolah terdapat dua opsi, yaitu naik angkot atau kendaraan pribadi. Contoh daily activity kegiatan sehari hari menggunakan simple present tense sebagai seorang pelajar mahasiswa anak kuliahan karyawan dan saat liburan. Tiap hari sejak kita bangun sampai mau tidur lagi akan ada banyak aktivitas yang dikerjakan. Dari uraian algoritma di atas, merupakan urutan logis yang didasarkan atas kebiasaan seseorang berangkat sekolah.
Berikut adalah algoritma dari flowchart berangkat sekolah.
(jika sudah ada teman yang mandi,jadi harus mengantri terlebih dahulu Flowchart bangun tidur sampai tidur lagi oleh diposting pada 03/02/2021. Flowchart digambarkan dari halaman atas ke bawah dan dari kiri kekanan. Gimana engga karena cuma di weekend atau hari libur lo bisa seenak jidat untuk bangun siang leha leha jalan jalan ke tempat wisata mall dengan keluarga sahabat atau pacar seharian. Pertama, kita memasukkan telur dan garam dalam mangkuk, kemudian mengocoknya sampai rata. Contoh daily activity kegiatan sehari hari menggunakan simple present tense sebagai seorang pelajar mahasiswa anak kuliahan karyawan dan saat liburan.
Source: brainly.co.id
Sesudah itu saya tidur dan kembali malakukan aktivitas sebagai pelajar yaitu berrang kesekolah kembali pada ke esokan harinya. Menurut flowchart yang saya buat disamping,kegiatan saya di awali mulai bangun tidur,lalu kemudian saya bergegas untuk mandi,lalu saya segere jama’ah. Bangun tidur saya langsung mencuci muka dan membersihkan tempat tidur. Misalnya nih, kamu mau bikin kopi instan karena nggak mau repot. Lalu buat kamu yang punya jam makan jam tidur jam bekerja dan jam jam lain yang kacau apa kabarnya.
Source: jejakbelajar.github.io
Mengambil peralatan mandi (yaitu : Mengirim surat ke kantor pos. Misalnya nih, kamu mau bikin kopi instan karena nggak mau repot. Kemudian untuk yang terakhir, terdapat contoh flowchart berangkat ke sekolah secara umum, seperti berikut. Memulai dengan bangun pagi kemudian membersihkan kamar tidur.
Source: caragolden.com
Melanjutkan untuk istirahat dan makan siang. Dalam menuju ke sekolah terdapat dua opsi, yaitu naik angkot atau kendaraan pribadi. Contoh cerita kegiatan bangun tidur sampai tidur lagi dalam bahasa inggris dan artinya. Buatlah flowchart berangkat ke sekolah. Buatlah peta minda dengan tema ulangtahun.
Source: hadzaproperty.com
Kali ini saya akan posting tentang contoh flowchart dan program menghitung luas dan volume bangun datar pada pascal. Menurut flowchart yang saya buat disamping,kegiatan saya di awali mulai bangun tidur,lalu kemudian saya bergegas untuk mandi,lalu saya segere jama’ah. Inilah kegiatan sehari hari saya mulai dari pagi sore sampai malam. Setelah itu, memasukkan minyak goreng dalam wajan dan memasukkan telur tersebut. Kemudian untuk yang terakhir, terdapat contoh flowchart berangkat ke sekolah secara umum, seperti berikut.
Source: imkhulwah.blogspot.com
Berikan detail kondisi dan pilihan aksi dari setiap kondisi yang ada. Flowchart bangun tidur sampai tidur lagi oleh diposting pada 03/02/2021. Inilah kegiatan sehari hari saya mulai dari pagi sore sampai malam. Berikut ini saya berikan contoh flowchart lengkap dengan surce code programnya, disertai juga screeshot hasil programnya, semoga bermanfaat :d. Kali ini saya akan posting tentang contoh flowchart dan program menghitung luas dan volume bangun datar pada pascal.
Source: ventznino.blogspot.com
Pertama, kita memasukkan telur dan garam dalam mangkuk, kemudian mengocoknya sampai rata. Dari uraian algoritma di atas, merupakan urutan logis yang didasarkan atas kebiasaan seseorang berangkat sekolah. Flowchart kegiatan sebelum berangkat sekolah (semester 2) sebenarnya kegiatanku sangat banyak,tapi,,,berhubung saya membuat flowchart,jadi kegiatannya saya singkat sesingkat mungkin. Buatlah flowchart berangkat ke sekolah. Melanjutkan sarapan pagi lalu berangkat ke kampus.
Source: yojisagi.blogspot.com
Melanjutkan sarapan pagi lalu berangkat ke kampus. Agama air akuntansi arsitektur artikel bahasa indonesia bahasa inggris bangsa indonesia bank soal belajar benua biologi bisnis budaya buku busana muslim catatan tugas cerita cerpen. Dari uraian algoritma di atas, merupakan urutan logis yang didasarkan atas kebiasaan seseorang berangkat sekolah. Ini merupakan contoh flowchart berangkat ke sekolah dimulai dari mandi, sarapan, hingga berangkat ke sekolah.video ini dibuat guna menyelesaikan tugas akhir. Ibaratkan komputer adalah otak kita.
Source: alhimdayahoo.blogspot.com
Flowchart bangun tidur sampai tidur lagi oleh diposting pada 03/02/2021. Contoh cerita kegiatan bangun tidur sampai tidur lagi dalam bahasa inggris dan artinya. Sesudah itu saya tidur dan kembali malakukan aktivitas sebagai pelajar yaitu berrang kesekolah kembali pada ke esokan harinya. Terdapat berbagai langkah yang dapat dipersiapkan sebelum berangkat hingga sampai ke sekolah. Setibanya di kampus menerima materi mata kuliah kemudian diberi tugas.
Source: smkrosa.sch.id
Sesudah itu saya tidur dan kembali malakukan aktivitas sebagai pelajar yaitu berrang kesekolah kembali pada ke esokan harinya. Memulai dengan bangun pagi kemudian membersihkan kamar tidur. 1 september 2020 31 agustus 2020 oleh. Mengambil peralatan mandi (yaitu : Mengirim surat ke kantor pos.
Source: baplang100files.blogspot.com
O setiap kejadian ada beberapa kondisi. Contoh cerita kegiatan bangun tidur sampai tidur lagi dalam bahasa inggris dan artinya. Melaksanakan sholat shubuh lalu mandi pagi. My birthday on august 3th. Contoh algoritma berangkat ke sekolah berangkat sekolah merupakan aktivitas harian siswa smk.
Source: blogemaildalova.blogspot.com
Ibaratkan komputer adalah otak kita. Dalam menuju ke sekolah terdapat dua opsi, yaitu naik angkot atau kendaraan pribadi. Kamu akan merasa lebih lelah dan mengantuk karena produksi hormon melatonin (hormon tidur) yang meningkat. Kemudian sholat dzuhur dan masuk kembali. Pada dasarnya daily activity adalah rangkaian aktivitas dari bangun tidur di pagi hari sampai tidur lagi pada malam hari dalam bahasa inggris.
Source: khafifah.blogspot.com
Kali ini saya akan posting tentang contoh flowchart dan program menghitung luas dan volume bangun datar pada pascal. Mengambil peralatan mandi (yaitu : Gimana engga karena cuma di weekend atau hari libur lo bisa seenak jidat untuk bangun siang leha leha jalan jalan ke tempat wisata mall dengan keluarga sahabat atau pacar seharian. Pada dasarnya daily activity adalah rangkaian aktivitas dari bangun tidur di pagi hari sampai tidur lagi pada malam hari dalam bahasa inggris. Kemudian sholat dzuhur dan masuk kembali.
Source: jejakbelajar.github.io
Flowchart kegiatan sebelum berangkat ke sekolah diposting oleh khoirin nisa fitrianur blog di 20.54. Melanjutkan untuk istirahat dan makan siang. (jika sudah ada teman yang mandi,jadi harus mengantri terlebih dahulu Mengambil peralatan mandi (yaitu : Lalu buat kamu yang punya jam makan jam tidur jam bekerja dan jam jam lain yang kacau apa kabarnya.
Source: yojisagi.blogspot.com
Kegiatan tersebut dapat dibuatkan menjadi. Contoh daily activity dari bangun tidur sampai tidur lagi best of the best 4 kumpulan contoh kegiatan sehari hari dalam bahasa inggris my daily activities oleh pustaka bahasa. I am 12 years old. Kemudian sholat dzuhur dan masuk kembali. Contoh algoritma ini bisa dijadikan acuan untuk pengerjaan2 algoritma yang lain.
Source: yojisagi.blogspot.com
Misalnya nih, kamu mau bikin kopi instan karena nggak mau repot. Menurut flowchart yang saya buat disamping,kegiatan saya di awali mulai bangun tidur,lalu kemudian saya bergegas untuk mandi,lalu saya segere jama’ah. Kemudian sholat dzuhur dan masuk kembali. Flowchart kegiatan sebelum berangkat ke sekolah diposting oleh khoirin nisa fitrianur blog di 20.54. Pertama, kita memasukkan telur dan garam dalam mangkuk, kemudian mengocoknya sampai rata.
Source: darus.wordpress.com
My birthday on august 3th. Agama air akuntansi arsitektur artikel bahasa indonesia bahasa inggris bangsa indonesia bank soal belajar benua biologi bisnis budaya buku busana muslim catatan tugas cerita cerpen. Prakiraan cuaca kota samarinda hari ini, selasa 28 desember 2021, berawan siang hingga sore pada dasarnya daily activity adalah rangkaian aktivitas dari bangun tidur di pagi hari sampai tidur lagi pada malam hari dalam bahasa inggris. O setiap kejadian ada beberapa kondisi. Kamu akan merasa lebih lelah dan mengantuk karena produksi hormon melatonin (hormon tidur) yang meningkat.
Source: khoirinnisafitrianur.blogspot.com
Gimana engga karena cuma di weekend atau hari libur lo bisa seenak jidat untuk bangun siang leha leha jalan jalan ke tempat wisata mall dengan keluarga sahabat atau pacar seharian. Buatlah flowchart berangkat ke sekolah. Contoh algoritma ini bisa dijadikan acuan untuk pengerjaan2 algoritma yang lain. Kalau sudah begitu, kamu makin gampang deh memahami keduanya. Dalam implementasinya ke array tersebut, kita harus terlebih dahulu menyiapkan sebuah array dengan memiliki panjang yang sama dengan jumlah huruf yang ada dalam kalimat yang akan dibalik tersebut.
Source: blogemaildalova.blogspot.com
Buatlah flowchart berangkat ke sekolah. Contoh daily activity dari bangun tidur sampai tidur lagi dialog bahasa inggris 2 orang tentang kegiatan sehari hari by pustaka bahasa inggris posted on october 28 2019 november 1 2019. Mengambil peralatan mandi (yaitu : Mengirim surat ke kantor pos. Oleh guru pendidikan diposting pada september 25 2020 september.
This site is an open community for users to do sharing their favorite wallpapers on the internet, all images or pictures in this website are for personal wallpaper use only, it is stricly prohibited to use this wallpaper for commercial purposes, if you are the author and find this image is shared without your permission, please kindly raise a DMCA report to Us.
If you find this site beneficial, please support us by sharing this posts to your favorite social media accounts like Facebook, Instagram and so on or you can also save this blog page with the title flowchart bangun tidur sampai ke sekolah by using Ctrl + D for devices a laptop with a Windows operating system or Command + D for laptops with an Apple operating system. If you use a smartphone, you can also use the drawer menu of the browser you are using. Whether it’s a Windows, Mac, iOS or Android operating system, you will still be able to bookmark this website.



