Contoh Percabangan Bersarang. Percabangan if, if else, if bersarang dan switch case. Telah saya rangkum ulasan contoh algoritma percabangan ini berdasarkan jenis algoritma percabangan untuk keperluan berbagai macam bahasa. Salah satu permasalahan yang pasti akan dijumpai dalam pembuatan program adalah suatu percabangan. Contoh algoritma lebih dari 3 kondisi sama halnya dengan 3 kondisi di atas, namun ketentuannya lebih dari 3.
Contoh Flowchart Percabangan Bersarang portal belajar From kumpulan-gambar04.blogspot.com
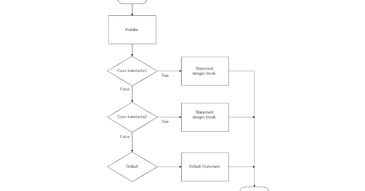
Contoh program if else pada c++ if bersarang (nested if) merupakan percabangan if dengan struktur yang lebih kompleks.dimana didalam sebuah pernyataan if terdapat pernyataan if lainnya, dengan kata lain terdapat sebuah kondisi if didalam if.penggunaan struktur if bercabang biasa digunakan untuk pemilihan beberapa. Case var of atau biasa disingkat case of adalah salah satu fungsi pada pascal yang mirip dengan if, namun untuk penggunaan yang lebih kompleks. Percabangan bersarang adalah instruksi yang terdiri dari adanya percabangan yang lain di dalam percabangan, atau di dalam percabangan ada percabangan lagi. Algoritma percabangan bersarang merupakan bentuk algoritma percabangan dimana pada setiap setiap pernyataan untuk kondisi if di dalamnya terdapat instruksi if lagi. Telah saya rangkum ulasan contoh algoritma percabangan ini berdasarkan jenis algoritma percabangan untuk keperluan berbagai macam bahasa. Salah satu permasalahan yang pasti akan dijumpai dalam pembuatan program adalah suatu percabangan.
Contoh algoritma percabangan beserta program.
Pada contoh percabangan if dan if else saya menggunakan class scanner untuk mendapatkan inputan dari keyboard. Latihan pertama, bisakah anda merancang kode program untuk membuat daftar perkalian 3 dari 1 sampai 10? Pengertian perulangan bersarang (nested loop) secara sederhana, perulangan bersarang atau dalam bahasa inggris sering disebut sebagai nested loop adalah perulangan di dalam perulangan. Algoritma percabangan bersarang merupakan bentuk algoritma percabangan dimana pada setiap setiap pernyataan untuk kondisi if di dalamnya terdapat instruksi if lagi. Materi sama halnya seperti pada percabangan, pada struktur pengulangan juga dapat diterapkan pengulangan bersarang (nested (looping). Konsepnya sangat sederhana, yaitu dalam sebuah pengulangan terdapat pengulangan yang lainya.
Source: sharingconten.com
Telah saya rangkum ulasan contoh algoritma percabangan ini berdasarkan jenis algoritma percabangan untuk keperluan berbagai macam bahasa. Contoh kode program perulangan bersarang (nested loop) mari kita masuk ke contoh kode program dari perulangan bersarang dalam bahasa c. Pelbagai contoh penerapan algoritma percabangan 1, 2, lebih dari 2 kondisi dan percabangan bersarang. Percabangan ini terdiri dari percabangan yang berada di dalam percabangan, atau maksudnya di dalam sebuah percabangan terdapat percabangan lagi. Algoritma percabangan bersarang artinya di dalam if terdapat if lagi.
Source: youkuncisoal.blogspot.com
Langsung saja biar jelas kita saksikan cara membuat project dengan menggukana percabangan bersarang dengan contoh : Algoritma percabangan bersarang artinya di dalam if terdapat if lagi. Pada contoh percabangan if dan if else saya menggunakan class scanner untuk mendapatkan inputan dari keyboard. 3 cara mendapatkan inputan dari keyboard di java Pernyataan for bersarang perulangan for tersarang.
Source: masonyoustand.blogspot.com
3 cara mendapatkan inputan dari keyboard di java Algoritma percabangan dalam kehidupan sehari hari terkadang kita dihadapkan pada kondisi dimana kita harus memilih suatu tindakan. Contoh program yang akan saya tunjukkan ini adalah program percabangan menggunakan if dan elif(else if) yang ada pada python. Pernyataan nested if (if bersarang) c++, lengkap contoh program. Artikel ini membahas mengenai contoh program c++ if bersarang menggunakan dev c++, if bersarang atau biasa disebut if didalam if adalah sebuah bentuk percabangan, dimana didalam percabangan terdapat pula percabangan lagi, bisa 1 percabangan atau lebih.if bersarang sangat perlu dipahami baik dalam bentuk umum maupun dalam contoh program.
Source: youkuncisoal.blogspot.com
Pada dasarnya if mempunyai 2 buah bentuk, yaitu ada yang mengandung else dan tidak mengandung else. Struktur algoritma percabangan bersarang adalah sebagai berikut: 3 cara mendapatkan inputan dari keyboard di java Algoritma percabangan bersarang merupakan bentuk algoritma percabangan dimana pada setiap setiap pernyataan untuk kondisi if di dalamnya terdapat instruksi if lagi. Kita juga akan menjumpai suatu struktur percabangan berada di dalam struktur percabangan yang lain atau yang biasa disebut nested bersarang.
Source: stelldc.blogspot.com
Format penulisan untuk percabangan bersarang adalah sebagai berikut: Pernyataan nested if (if bersarang) c++, lengkap contoh program. Percabangan bersarang o l e h : 10+ contoh soal algoritma percabangan bersarang. Algoritma percabangan bersarang artinya di dalam if terdapat if lagi.
Source: anmediacorp.com
Format penulisan untuk percabangan bersarang adalah sebagai berikut: Untuk memhami dalam membuat sebuah program yang didalamnya terintegrasi sebuah percabangan if bersarang atau ada menyebutnya if bertingkat bahkan if didalam if, perlu pemahaman pada pecabangan mulai dari dasar terlebih dahulu seperti if, if.else atau if.else if.else. Contoh program yang akan saya tunjukkan ini adalah program percabangan menggunakan if dan elif(else if) yang ada pada python. 3 cara mendapatkan inputan dari keyboard di java Percabangan if, if else, if bersarang dan switch case.
Source: farhankrnwn.blogspot.com
Algoritma percabangan bersarang artinya di dalam if terdapat if lagi. Sanggup 4, 5 dan seterusya. Struktur algoritma percabangan bersarang adalah sebagai berikut: Artikel ini membahas mengenai contoh program c++ if bersarang menggunakan dev c++, if bersarang atau biasa disebut if didalam if adalah sebuah bentuk percabangan, dimana didalam percabangan terdapat pula percabangan lagi, bisa 1 percabangan atau lebih.if bersarang sangat perlu dipahami baik dalam bentuk umum maupun dalam contoh program. Contoh kode program perulangan bersarang (nested loop) mari kita masuk ke contoh kode program dari perulangan bersarang dalam bahasa c.
Source: mypdf21.blogspot.com
Algoritma percabangan (1,2, 3 kondisi, percabangan bersarang dan contoh kasus) algoritma percabangan adalah salah satu instruksi dalam algoritma yang digunakan untuk memberikan pilihan kepada program perintah mana yang harus diproses dan perintah mana yang harus dilewati sesuai dengan kondisi yang diberikan. Konsepnya sangat sederhana, yaitu dalam sebuah pengulangan terdapat pengulangan yang lainya. Jika hanya ada satu pernyataan yang akan dikerjakan jika kondisi. Percabangan if, if else, if bersarang dan switch case. 3 cara mendapatkan inputan dari keyboard di java
Source: drtsella2.blogspot.com
S a p r u d i n , s. Langsung saja biar jelas kita saksikan cara membuat project dengan menggukana percabangan bersarang dengan contoh : Latihan pertama, bisakah anda merancang kode program untuk membuat daftar perkalian 3 dari 1 sampai 10? Percabangan bersarang adalah instruksi yang terdiri dari adanya percabangan yang lain di dalam percabangan, atau di dalam percabangan ada percabangan lagi. Pada dasarnya if mempunyai 2 buah bentuk, yaitu ada yang mengandung else dan tidak mengandung else.
Source: scqq.blogspot.com
If merupakan salah satu bentuk pernyataan terkondisi yang berguna untuk pengambilan keputusan terhadap 2 kemungkinan. Instruksi di atas artinya instruksi akan menampilkan nilai a hanya jika kondisi “a lebih besar. S a p r u d i n , s. Konsepnya sangat sederhana, yaitu dalam sebuah pengulangan terdapat pengulangan yang lainya. Percabangan ini terdiri dari percabangan yang berada di dalam percabangan, atau maksudnya di dalam sebuah percabangan terdapat percabangan lagi.
Source: kumpulan-gambar04.blogspot.com
Algoritma percabangan bersarang artinya di dalam if terdapat if lagi. Jika hanya ada satu pernyataan yang akan dikerjakan jika kondisi. Pada contoh percabangan if dan if else saya menggunakan class scanner untuk mendapatkan inputan dari keyboard. Latihan pertama, bisakah anda merancang kode program untuk membuat daftar perkalian 3 dari 1 sampai 10? Percabangan bersarang o l e h :
Source: youkuncisoal.blogspot.com
Contoh algoritma percabangan beserta program. Nested loop kurang lebih mirip seperti itu a. Langsung saja biar jelas kita saksikan cara membuat project dengan menggukana percabangan bersarang dengan contoh : S a p r u d i n , s. Untuk memhami dalam membuat sebuah program yang didalamnya terintegrasi sebuah percabangan if bersarang atau ada menyebutnya if bertingkat bahkan if didalam if, perlu pemahaman pada pecabangan mulai dari dasar terlebih dahulu seperti if, if.else atau if.else if.else.
Source: youkuncisoal.blogspot.com
Pada dasarnya if mempunyai 2 buah bentuk, yaitu ada yang mengandung else dan tidak mengandung else. Untuk memhami dalam membuat sebuah program yang didalamnya terintegrasi sebuah percabangan if bersarang atau ada menyebutnya if bertingkat bahkan if didalam if, perlu pemahaman pada pecabangan mulai dari dasar terlebih dahulu seperti if, if.else atau if.else if.else. Kita langsung saja dengan pembuatan project nya klik percabangan bersarang. Pengertian perulangan bersarang (nested loop) secara sederhana, perulangan bersarang atau dalam bahasa inggris sering disebut sebagai nested loop adalah perulangan di dalam perulangan. Algoritma percabangan (1,2, 3 kondisi, percabangan bersarang dan contoh kasus) algoritma percabangan adalah salah satu instruksi dalam algoritma yang digunakan untuk memberikan pilihan kepada program perintah mana yang harus diproses dan perintah mana yang harus dilewati sesuai dengan kondisi yang diberikan.
Source: gontoh.blogspot.co.id
Struktur algoritma percabangan bersarang adalah sebagai berikut: Untuk memhami dalam membuat sebuah program yang didalamnya terintegrasi sebuah percabangan if bersarang atau ada menyebutnya if bertingkat bahkan if didalam if, perlu pemahaman pada pecabangan mulai dari dasar terlebih dahulu seperti if, if.else atau if.else if.else. Kita langsung saja dengan pembuatan project nya klik percabangan bersarang. Percabangan bersarang adalah instruksi yang terdiri dari adanya percabangan yang lain di dalam percabangan, atau di dalam percabangan ada percabangan lagi. Percabangan yang dimaksud di sini tidak lain adalah sebuah pemilihan statemen yang akan di eksekusi dimana pemilihan tersebut didasarkan atas kondisi tertentu.
Source: ndoware.com
Percabangan ini terdiri dari percabangan yang berada di dalam percabangan, atau maksudnya di dalam sebuah percabangan terdapat percabangan lagi. Kita juga akan menjumpai suatu struktur percabangan berada di dalam struktur percabangan yang lain atau yang biasa disebut nested bersarang. Percabangan yang dimaksud di sini tidak lain adalah sebuah pemilihan statemen yang akan di eksekusi dimana pemilihan tersebut didasarkan atas kondisi tertentu. Algoritma percabangan bersarang merupakan bentuk algoritma percabangan dimana pada setiap setiap pernyataan untuk kondisi if di dalamnya terdapat instruksi if lagi. Pengertian perulangan bersarang (nested loop) secara sederhana, perulangan bersarang atau dalam bahasa inggris sering disebut sebagai nested loop adalah perulangan di dalam perulangan.
Source: cukupti.blogspot.co.id
Untuk memhami dalam membuat sebuah program yang didalamnya terintegrasi sebuah percabangan if bersarang atau ada menyebutnya if bertingkat bahkan if didalam if, perlu pemahaman pada pecabangan mulai dari dasar terlebih dahulu seperti if, if.else atau if.else if.else. Contoh program if else pada c++ if bersarang (nested if) merupakan percabangan if dengan struktur yang lebih kompleks.dimana didalam sebuah pernyataan if terdapat pernyataan if lainnya, dengan kata lain terdapat sebuah kondisi if didalam if.penggunaan struktur if bercabang biasa digunakan untuk pemilihan beberapa. Algoritma percabangan bersarang artinya di dalam if terdapat if lagi. Sanggup 4, 5 dan seterusya. Pelbagai contoh penerapan algoritma percabangan 1, 2, lebih dari 2 kondisi dan percabangan bersarang.
Source: kelasprogrammer.com
Pelbagai contoh penerapan algoritma percabangan 1, 2, lebih dari 2 kondisi dan percabangan bersarang. Jika hanya ada satu pernyataan yang akan dikerjakan jika kondisi. Pernyataan for bersarang perulangan for tersarang. Pengertian perulangan bersarang (nested loop) secara sederhana, perulangan bersarang atau dalam bahasa inggris sering disebut sebagai nested loop adalah perulangan di dalam perulangan. Percabangan bersarang merupaka percabangan yang lebih dari 2 kondisi, terdapat if didalam if.
Source: wulantugasdoc.blogspot.com
Contoh algoritma percabangan beserta program. Untuk memhami dalam membuat sebuah program yang didalamnya terintegrasi sebuah percabangan if bersarang atau ada menyebutnya if bertingkat bahkan if didalam if, perlu pemahaman pada pecabangan mulai dari dasar terlebih dahulu seperti if, if.else atau if.else if.else. Saya berikan contoh penggunaan percabangan if, if else dan if bersarang dalam pemrograman java. Contoh program yang akan saya tunjukkan ini adalah program percabangan menggunakan if dan elif(else if) yang ada pada python. Sanggup 4, 5 dan seterusya.
This site is an open community for users to do sharing their favorite wallpapers on the internet, all images or pictures in this website are for personal wallpaper use only, it is stricly prohibited to use this wallpaper for commercial purposes, if you are the author and find this image is shared without your permission, please kindly raise a DMCA report to Us.
If you find this site beneficial, please support us by sharing this posts to your favorite social media accounts like Facebook, Instagram and so on or you can also bookmark this blog page with the title contoh percabangan bersarang by using Ctrl + D for devices a laptop with a Windows operating system or Command + D for laptops with an Apple operating system. If you use a smartphone, you can also use the drawer menu of the browser you are using. Whether it’s a Windows, Mac, iOS or Android operating system, you will still be able to bookmark this website.





