Contoh Flowchart Peminjaman Buku Di Perpustakaan. Perpustakaan yang memiliki ratusan buku referensi, ensiklopedia dan pengetahuan umum tersebut dikelola oleh staf perpustakaan secara manual. Download doc contoh serah terima buku ke perpustakaan jafar. Contoh format kartu peminjaman buku ini dapat bapakibu gunakan di perpustakaan sekolah masing masing guna membuat pengadministrasian perpustakaan yang terorganisir dengan baik. Sistem informasi yang kurang akan berdampak pada minat siswa untuk datang, mencari dan membaca buku di perpustakaan.
Contoh Flowchart Procedure Peminjaman Buku Di Perpustakaan From ohtheme.com
Pilih link unduh di bawah ini: Berikut ini contoh gambar dfd level 1 dengan mendekomposisi proses pengelolaan sistem manajemen perpustakaan pada diagram dfd sebelumnya (level 0). Inilah pembahasan lengkap terkait contoh surat berita acara pemusnahan barang. Oleh karena itu, design sebuah flowchart harus ringkas, jelas, dan logis. Tak lupa pula shalawat bertangkaikan salam atas junjungan nabi besar muhammad saw,. Contoh label buku umum :
Oleh karena itu, design sebuah flowchart harus ringkas, jelas, dan logis.
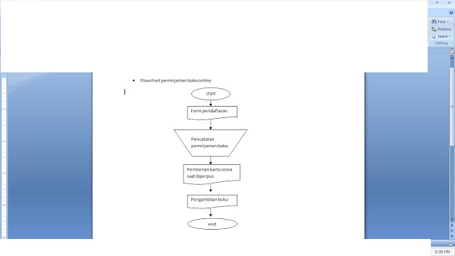
Algoritma untuk meminjam buku di perpustakaan. Perpustakaan menerapkan sistem pelayanan tertutup, dimana apabila pengunjung ingin membaca/meminjam suatu buku, yang bersangkutan harus memintanya terlebih dahulu kepada petugas, bukan mengambil langsung dari rak buku. Pertama tama mahasiswa datang ke perpustakaan untuk meminjam buku. 910 530 war wardiyatmoko, k. Petugas menyerahkan koleksi pustaka yang akan dipinjam kepada pemustaka dan menyimpan kartu anggota dan kartu buku yang ditinggalkan di perpustakaan. Kartu peminjaman buku perpustakaan dapat digunakan sebagai media untuk mencatat nama anggota yang meminjam, judul buku yang dipinjam, banyaknya, tanggal peminjaman, dan waktu pengembalian.
Source: pinjaman.lif.co.id
Petugas menyerahkan koleksi pustaka yang akan dipinjam kepada pemustaka dan menyimpan kartu anggota dan kartu buku yang ditinggalkan di perpustakaan. Setelah memilih buku yang hendak dipinjam, siswa membawa buku tersebut ke petugas administrasi sambil menunjukkan kartu siswa. Contoh flowchart procedure peminjaman buku di perpustakaan. Flowchart perpustakaan kampus, flowchart layanan perpustakaan, flowchart sistem informasi perpustakaan, dalam pembuatan flowchart pada aplikasi program perpustakaan, deskripsi peminjaman buku di perpustakaan, perancangan sistem peminjaman buku perpustakaan, analisis dan. Toko buku online terpercaya & terlengkap.
Source: scribd.com
Petugas perpustakaan dapat selalu memonitor tentang ketersediaan buku, daftar buku baru, peminjaman buku dan pengembalian buku. Pertama tama mahasiswa datang ke perpustakaan untuk meminjam buku. Flowchart kerap digunakan untuk menjelaskan konsekuensi logis proses proyek dan alur otoritas dalam sebuah organisasi. Berikut ini adalah contoh sebuah flowchart yang benar mengenai peminjaman buku perpustakaan: Rekomendasi buku melalui web ini dikembangan berdasar data histori peminjaman buku, kemudian melihat pola asosiasi kami toko buku deepublish menawarkan pengadaan buku.
Source: pinjaman.lif.co.id
Pada buku induk tersebut, setiap eksemplar. Setelah memilih buku yang hendak dipinjam, siswa membawa buku tersebut ke petugas administrasi sambil menunjukkan kartu siswa. Pertama tama mahasiswa datang ke perpustakaan untuk meminjam buku. Flowchart kerap digunakan untuk menjelaskan konsekuensi logis proses proyek dan alur otoritas dalam sebuah organisasi. Sistem informasi yang kurang akan berdampak pada minat siswa untuk datang, mencari dan membaca buku di perpustakaan.
Source: ohtheme.com
Semua di proses secara komputerisasi yaitu digunakannya suatu software tertentu seperti software pengolah database. Berikut ini contoh gambar dfd level 1 dengan mendekomposisi proses pengelolaan sistem manajemen perpustakaan pada diagram dfd sebelumnya (level 0). Saat ini buku di perpustakaan smk negeri 5 batam sudah cukup lengkap tetapi pada proses peminjaman dan pengembalian buku masih dilakukan secara manual, yaitu masih menggunakan sistem pencatatan pada buku peminjaman. Contoh label buku umum : Cara pengisian buku induk perpustakaan.
Source: gambar.pro
Perpustakaan yang memiliki ratusan buku referensi, ensiklopedia dan pengetahuan umum tersebut dikelola oleh staf perpustakaan secara manual. Contoh format kartu peminjaman buku ini dapat bapakibu gunakan di perpustakaan sekolah masing masing guna membuat pengadministrasian perpustakaan yang terorganisir dengan baik. Flowchart kerap digunakan untuk menjelaskan konsekuensi logis proses proyek dan alur otoritas dalam sebuah organisasi. Lalu mahasiswa membawa buku tersebut ke petugas perpustakaan sambil menunjukkan krs atau ktm sbg syarat meminjam buku, jika syarat terpenuhi, mahasiswa dapat menandatangani kartu (peminjaman) buku tersebut dan buku. Petugas menyerahkan koleksi pustaka yang akan dipinjam kepada pemustaka dan menyimpan kartu anggota dan kartu buku yang ditinggalkan di perpustakaan.
Source: reflindadewi02.blogspot.com
Algoritma untuk meminjam buku di perpustakaan. Berikut ini adalah contoh sebuah flowchart yang benar mengenai peminjaman buku perpustakaan: Tujuan utama penggunaan flowchart adalah untuk menyederhanakan rangkaian proses atau prosedur untuk memudahkan pemahaman pengguna terhadap informasi tersebut. Perpustakaan yang memiliki ratusan buku referensi, ensiklopedia dan pengetahuan umum tersebut dikelola oleh staf perpustakaan secara manual. Lalu mahasiswa membawa buku tersebut ke petugas perpustakaan sambil menunjukkan krs atau ktm sbg syarat meminjam buku, jika syarat terpenuhi, mahasiswa dapat menandatangani kartu (peminjaman) buku tersebut dan buku.
Source: ohtheme.com
Pertama tama mahasiswa datang ke perpustakaan untuk meminjam buku. Tak lupa pula shalawat bertangkaikan salam atas junjungan nabi besar muhammad saw,. Berikut ini contoh gambar dfd level 1 dengan mendekomposisi proses pengelolaan sistem manajemen perpustakaan pada diagram dfd sebelumnya (level 0). Download doc contoh serah terima buku ke perpustakaan jafar. Petugas perpustakaan dapat selalu memonitor tentang ketersediaan buku, daftar buku baru, peminjaman buku dan pengembalian buku.
Source: anadhifa.blogspot.com
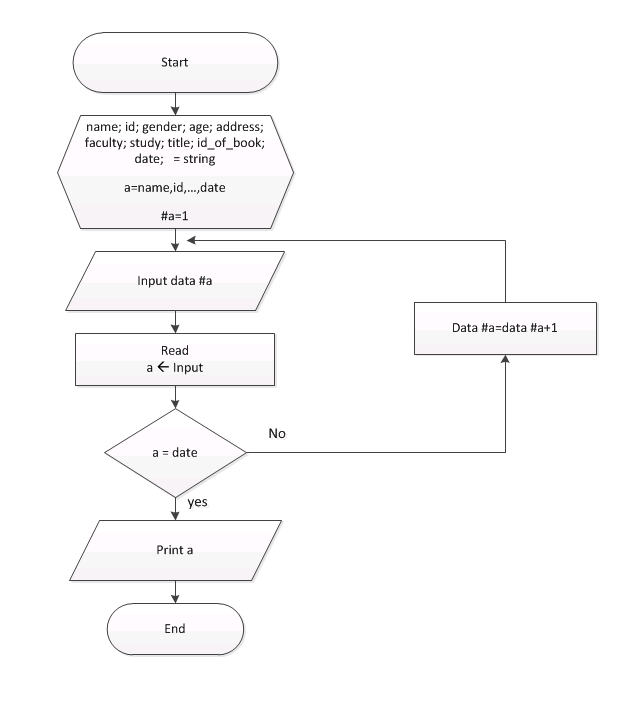
Berikut ini adalah contoh sebuah flowchart mengenai peminjaman buku di. Berikut ini adalah contoh sebuah flowchart mengenai peminjaman buku di. Petugas mencatat transaksi peminjaman berupa judul buku, nama pengarang, tanggal peminjaman, tanggal pengembalian, nama peminjam. Yang berhak meminjam buku adalah anggota perpustakaan yang aktif. Contoh flowchart procedure peminjaman buku di perpustakaan teguh afrian.
Source: satriaanggara112.blogspot.com
Pada dfd level 2 kita melakukan dekomposisi pada setiap proses yang ada di level 1. Sebuah perpustakaan yang akan membantu meningkatkan kualitas keilmuan tersebut. Untuk pengelolaa data pada sistem perpustakaan, secara umum data yang dikeloa yaitu data buku, data pegawai, data anggota, data peminjaman, data pengembalian, data denda. 25032021 flowchart sistem peminjaman buku perpustakaan. Pada buku induk tersebut, setiap eksemplar.
Source: kunyil-dian.blogspot.com
Adapun syarat dan ketentuan khusus untuk peminjaman buku perpustakaan, yaitu mahasiswa, dosen, dan tenaga kependidikan itb telah memiliki ijin masuk kampus sesuai dengan aturan. Petugas perpustakaan dapat selalu memonitor tentang ketersediaan buku, daftar buku baru, peminjaman buku dan pengembalian buku. Petugas mencatat transaksi peminjaman berupa judul buku, nama pengarang, tanggal peminjaman, tanggal pengembalian, nama peminjam. Flow chart perpustakaan stie kesatuan bogordownload prosedur peminjaman bahan pustaka. Oleh karena itu, design sebuah flowchart harus ringkas, jelas, dan logis.
Source: sarastiana.com
Pada dfd level 2 kita melakukan dekomposisi pada setiap proses yang ada di level 1. Semua di proses secara komputerisasi yaitu digunakannya suatu software tertentu seperti software pengolah database. Untuk itulah penulis mencoba membuat tugas akhir mengenai perancangan program peminjaman dan pengembalian buku di perpustakaan perpustakaan smp smp pgri 1 cibinong yang masih dilakukan secara manual, mulai dari pengolahan data anggota, pengolahan data buku, proses transaksi Ingin membuat sistem tapi bingung cara buat erd atau dfd dan juga flowchart nya, sistemphp.com juga jasa pembuatan erd,dfd,flowchart , hubungi kami. Petugas menyerahkan koleksi pustaka yang akan dipinjam kepada pemustaka dan menyimpan kartu anggota dan kartu buku yang ditinggalkan di perpustakaan.
Source: kreator-autosmart.blogspot.com
Tujuan utama penggunaan flowchart adalah untuk menyederhanakan rangkaian proses atau prosedur untuk memudahkan pemahaman pengguna terhadap informasi tersebut. Pada dfd level 2 kita melakukan dekomposisi pada setiap proses yang ada di level 1. 25032021 flowchart sistem peminjaman buku perpustakaan. Contoh flowchart procedure peminjaman buku di perpustakaan. You can edit this template and create your own diagram.
Source: onezukamanga.blogspot.com
You can edit this template and create your own diagram. Yang berhak meminjam buku adalah anggota perpustakaan yang aktif. Download doc contoh serah terima buku ke perpustakaan jafar. Flowchart perpustakaan kampus, flowchart layanan perpustakaan, flowchart sistem informasi perpustakaan, dalam pembuatan flowchart pada aplikasi program perpustakaan, deskripsi peminjaman buku di perpustakaan, perancangan sistem peminjaman buku perpustakaan, analisis dan. Contoh buku peminjaman perpustakaan + download.
Source: fahrianahmad15.blogspot.com
Untuk pengelolaa data pada sistem perpustakaan, secara umum data yang dikeloa yaitu data buku, data pegawai, data anggota, data peminjaman, data pengembalian, data denda. Setelah memilih buku yang hendak dipinjam, siswa membawa buku tersebut ke petugas administrasi sambil menunjukkan kartu siswa. Perpustakaan yang memiliki ratusan buku referensi, ensiklopedia dan pengetahuan umum tersebut dikelola oleh staf perpustakaan secara manual. Sistem informasi yang kurang akan berdampak pada minat siswa untuk datang, mencari dan membaca buku di perpustakaan. Cara pengisian buku induk perpustakaan.
Source: chintya-asri.blogspot.com
Perpustakaan yang memiliki ratusan buku referensi, ensiklopedia dan pengetahuan umum tersebut dikelola oleh staf perpustakaan secara manual. Sistem informasi yang kurang akan berdampak pada minat siswa untuk datang, mencari dan membaca buku di perpustakaan. Upt perpustakaan institut teknologi bandung tetap melayani mahasiswa untuk peminjaman, pengembalian, dan perpanjangan masa pinjam buku di masa pembatasan masuk kampus. Pada dfd level 2 kita melakukan dekomposisi pada setiap proses yang ada di level 1. Download doc contoh serah terima buku ke perpustakaan jafar.
Source: pinjaman.lif.co.id
Pada buku induk tersebut, setiap eksemplar. Contoh label buku umum : Pilih link unduh di bawah ini: Sistem informasi yang kurang akan berdampak pada minat siswa untuk datang, mencari dan membaca buku di perpustakaan. Yang berhak meminjam buku adalah anggota perpustakaan yang aktif.
Source: ohtheme.com
Yang berhak meminjam buku adalah anggota perpustakaan yang aktif. Pilih link unduh di bawah ini: Inilah pembahasan lengkap terkait contoh surat berita acara pemusnahan barang. Petugas perpustakaan dapat selalu memonitor tentang ketersediaan buku, daftar buku baru, peminjaman buku dan pengembalian buku. Contoh label buku umum :
Source: ohtheme.com
Saat ini buku di perpustakaan smk negeri 5 batam sudah cukup lengkap tetapi pada proses peminjaman dan pengembalian buku masih dilakukan secara manual, yaitu masih menggunakan sistem pencatatan pada buku peminjaman. Flowchart kerap digunakan untuk menjelaskan konsekuensi logis proses proyek dan alur otoritas dalam sebuah organisasi. Pada buku induk tersebut, setiap eksemplar. Perpustakaan menerapkan sistem pelayanan tertutup, dimana apabila pengunjung ingin membaca/meminjam suatu buku, yang bersangkutan harus memintanya terlebih dahulu kepada petugas, bukan mengambil langsung dari rak buku. Petugas perpustakaan dapat selalu memonitor tentang ketersediaan buku, daftar buku baru, peminjaman buku dan pengembalian buku.
This site is an open community for users to share their favorite wallpapers on the internet, all images or pictures in this website are for personal wallpaper use only, it is stricly prohibited to use this wallpaper for commercial purposes, if you are the author and find this image is shared without your permission, please kindly raise a DMCA report to Us.
If you find this site good, please support us by sharing this posts to your favorite social media accounts like Facebook, Instagram and so on or you can also bookmark this blog page with the title contoh flowchart peminjaman buku di perpustakaan by using Ctrl + D for devices a laptop with a Windows operating system or Command + D for laptops with an Apple operating system. If you use a smartphone, you can also use the drawer menu of the browser you are using. Whether it’s a Windows, Mac, iOS or Android operating system, you will still be able to bookmark this website.




